Málaga AD | Manual Operativo
1. SERVICIOS PRESTADOS EN LA DEPENDENCIA
| Servicios prestados |
|||
|
Servicio de Control de Tránsito Aéreo (ATC) |
Servicio de Control de Aproximación (LEMG APP) | ||
| Servicio de Control de Aeródromo (LEMG TWR) | |||
|
Servicio de Información de Vuelo (FIS) |
Servicio FIS de aeródromo y en ruta (LEMG TWR y APP) | ||
| Servicio de Asesoramiento (LEMG TWR y LEMG APP) | |||
2. ESPACIO AÉREO BAJO RESPONSABILIDAD DE LA DEPENDENCIA
2. 1. Espacio aéreo de la dependencia
|
Denominación |
Límites laterales |
Límites verticales |
Clase de espacio aéreo |
|
DELEGACIÓN DE SEVILLA ACC A MÁLAGA APP
Por acuerdo entre LECS y LEMG los servicios de tránsito aéreo los proporcionará LEMG APP en el espacio aéreo correspondiente Sevilla TMA Área 3 |
372300N 0050602W; 372300N 0044225W;371827N 0041213W; 370000N 0040300W; 365920N 0040240W; 364555N 0035619W; 363700N 0035200W; 361100N 0035200W; 361227N 0043812W; 362634N 0050116W; 365100N 0050855W; 372110N 0050855W: 372300N 0050602W: excepto el CTR MÁLAGA. |
Área 3:
FL145 ╾╾╾╾╾╾╾╾╾╾╾╾╾╾╾╾╾╾╾╾╾ Límite inferior sectores TSEV |
D |
|
Málaga CTR |
370820N 0044707W; |
7500 ft AMSL ╾╾╾╾╾╾╾╾╾╾╾╾╾╾╾╾╾╾╾╾╾ SFC |
D |
|
MÁLAGA ATZ |
Círculo de 8 km de radio |
3000 ft HGT ╾╾╾╾╾╾╾╾╾╾╾╾╾╾╾╾╾╾╾╾╾ SFC O hasta la elevación del techo de nubes, lo que resulte más bajo. |
D |
Delegación de espacio aéreo en LEMG
LEMG APP cede a LEMG TWR el control del tráfico VFR, dentro de los límites del CTR a 2.000 pies AMSL o inferior, que entra y sale del aeropuerto a través de los encaminamientos visuales que van desde PE-1 hasta PE-2, desde PW-1 hasta PS y desde PW-1 hasta PW-2, en ambos sentidos.
Véase AIP LEMG Carta VAC
Referencia:
El espacio aéreo de responsabilidad de cada unidad es:
- LEMG APP:
- Málaga CTR
- Sevilla TMA Área 3 (área delegada por LECS)
- LEMG TWR:
- Málaga ATZ.
- Encaminamientos visuales de entrada/salida CTR al ATZ (área delegada por LEMG APP).
2. 2. Instalaciones y operadores cuya actividad afecta a la prestación ATS en espacio aéreo de responsabilidad de LEMG
De las instalaciones aeronáuticas/operadores dentro del EA de la dependencia, en algunos casos se ha considerado conveniente establecer acuerdos específicos mediante firma de Carta Operacional ATS.
Los Aeródromos y Helipuertos de uso público (por razón de las operaciones aeronáuticas que se pueden realizar en ellos, con independencia de que la infraestructura esté abierta a todos los usuarios o sea de uso privado) constan en AIP-AD2 y AD3 respectivamente, y en AD1.3 en el caso de restringidos.
Además se identifica la siguiente instalación operadora con afectación en la operativa de la dependencia:
- BLUESOUTH DRONE TECHNOLOGIES.
3. Información técnica
3. 1. Equipamiento técnico disponible para los CTA
Desde VATSIM España se ofrece las siguientes herramientas a disposición de los controladores del vACC:
- A través de VSEDI:
- vATIS: es una solución ATIS fácil de usar, diseñada específicamente para la red VATSIM. Ofrece una interfaz sencilla e intuitiva que permite a los usuarios crear y transmitir mensajes ATIS de forma rápida y sencilla.
- Audio for VATSIM y TrackAudio son dos de los sistemas de comunicación por radio en VATSIM para controladores que permite comunicaciones realistas entre pilotos. Desde el Departamento de Operaciones se recomienda preferentemente TrackAudio.
- VCCS es un plugin integrado dentro de EuroScope utilizado para la comunicación entre controladores a través de la conocida línea caliente.
3. 2. FRECUENCIAS DE LA DEPENDENCIA Y POSICIONES
Referencia:
3. 3. Uso del SCV* de la dependencia
*Sistema de Comunicaciones de Voz.
Cuando se agrupen posiciones en una dependencia de control, no se utilizarán simultáneamente y diferenciadamente dos frecuencias de radio para la prestación de servicio ATS.
Teniendo en cuenta la normativa y en función de los medios técnicos disponibles (software de SCV con función XCA; léase los manuales de Audio for VATSIM o TrackAudio) cuando se disponga de posiciones de control agrupadas o monoposición, los sistemas de comunicaciones de uso normal (SCV) se operarán como sigue:
- Una frecuencia operativa en una posición de control:
- Si está disponible, se informará a través del ATIS de la frecuencia operativa en uso.
- En caso de que una aeronave u otro usuario contacte a través de una frecuencia en escucha (no operativa), éste será transferido a la frecuencia operativa en primera comunicación.
- Si está disponible, se informará a través del ATIS de la frecuencia operativa en uso.
- Dos o más frecuencias operativas en una misma posición de control (frecuencias pareadas):
- Se deberá tener activa la función de TX y RX en todas las frecuencias pareadas en las antedichas para que puedan ser transmitidas simultáneamente en todas las frecuencias en uso.
- Se deberán transferir los tráficos a la frecuencia bajo cuya responsabilidad se encuentra la pista de vuelos (cuando la agrupación de frecuencias sea LCL+GMC), para que en caso de fallo del sistema de comunicaciones de uso normal (SCV), todas las aeronaves en pista o en el aire se encuentren en una misma frecuencia.
- Cuando se esté operando con pista única, se hará siempre uso de las 2 frecuencias de LCL (además de otras si el rol de LCL está unificado con otros roles), seleccionadas y en retransmisión de forma que se puedan gestionar los tráficos que procedan desde PW-1 y PE-1.
- En el caso de tener los dos roles de GMC en una misma posición, se hará uso de las dos frecuencias GMC y se tendrán todas en retransmisión. La posición con el rol de CLD transferirá a las aeronaves al a frecuencia correspondiente al área de responsabilidad donde se encuentre.
3. 4. Servicio ATIS
Documentación de referencia ATIS
Para información más detallada en relación a los servicios ATIS-voz y D-ATIS, se puede consultar el documento vATIS for VATSIM.
Jerarquía de los servicios ATIS (ATIS-voz, D-ATIS)
En caso de discrepancia, la información proporcionada por el CTA prevalecerá sobre la proporcionada por ATIS-voz y/o D-ATIS.
La información ATIS-voz prevelecerán sobre las informaciones D-ATIS.
Responsabilidad de actualización de la información ATIS-voz.
VATSIM Spain como proveedor certificado del servicio ATS, es responsable de todas las actividades necesarias para la operación de los servicios ATIS y D-ATIS.
La introducción de la información operacional, siempre que esté disponible, corresponderá al personal CTA de Torre de Control, así como la confirmación de acuse de recibo del ATIS vigente, la validación del mensaje y la gestión de avisos y alarmas que la correspondan.
La función de supervisión del servicio corresponderá al CTA de Torre de Control.
Suministro de la información ATIS al personal ATC
La generación de informes meteorológicos le corresponde a la Agencia Estatal de Meteorología. VATSIM recoge esta información y la transmite a través de vATIS.
Servicio D-ATIS
El servicio D-ATIS actúa de medio secundario del servicio ATIS-voz, que transmite información operacional y meteorológica en los aeropuertos donde éste esté implantado. Todos los tipos de mensaje ATIS suministrados por voz serán también suministrados por el enlace de datos mediante el D-ATIS (por ejemplo: llegada, salida y combinado; D-ATIS está simulado a través de los clientes de piloto).
El contenido del mensaje D-ATIS se actualiza cada vez que el mensaje ATIS-voz cambia (normalmente, cada 10 minutos). Un cambio significativo en las condiciones meteorológicas o un cambio en el entorno operacional producirán, en cualquier momento, nuevos mensajes ATIS-voz y D-ATIS actualizados.
Actuación ante incidencias con el sistema ATIS
El personal CTA transmitirá a las aeronaves la información que corresponda vía RTF.
3. 5. Uso de la información procedente de sistema de vigilancia ATS.
Los requisitos aplicables a los servicios de vigilancia ATS vienen regulados en:
- Easy Access Rules (EAR) for ATM-ANS (Regulation (EU) 2017/373): ATS.TR.155 ATS surveillance services, AMC y GM asociadas.
- Easy Access Rules (EAR) for Standardised European Rules of the Air (SERA): SERA.7002 y SECTION 13.
- RCA libro IV capítulo 6.
Los servicios y procedimiento de vigilancia ATS para los usuarios del espacio aéreo vienen detallados en:
- De manera general, en AIP España, ENR 1.6 y AIC 2/2015
- De manera particular, en AIP España, AD2-LEMG, Ítem 22.
La fraseología asociada a los servicios de vigilancia ATS viene regulada en:
- Easy Access Rules (EAR) for Standardised European Rules of the Air (SERA): SERA.14001, Appendix 1,
punto 2: ATS surveillance service phraseologies. - Real Decreto 1180/2018, Anexo V: Fraseología, punto 2: Fraseología del servicio de vigilancia ATS
Los procedimientos aplicables a los servicios de vigilancia ATS no hacen distinción entre las fuentes de vigilancia (SSR, MLAT y/o ADS-B), por lo que los procedimientos aplicables sobre una pista ADS-B, tales como la identificación y el uso de la vigilancia ATS para la provisión de los servicios de tránsito aéreo en general, serán los mismos que se vienen aplicando sobre las pistas SSR, con la salvedad de que la instrucción “SQUAWK IDENT” para pistas SSR debe reemplazarse por la instrucción “TRANSMIT ADS-B IDENT” en el caso de pistas ADS-B y que las mínimas de separación dependerán del tipo de pista de vigilancia, SSR o ADS-B, según se indica en el apartado de mínimas de separación horizontal.
3. 5. 1. Servicio de control de aeródromo
El personal CTA de LCL podrá utilizar la información procedente de los sistemas de vigilancia ATS en el suministro del servicio de control de aeródromo para ejecutar las siguientes funciones:
- (i) Supervisión de la trayectoria de vuelo de las aeronaves en aproximación final;
- (ii) Supervisión de la trayectoria de vuelo de otras aeronaves en las inmediaciones del aeródromo;
- (iii) Establecimiento de una separación longitudinal y/o basada en la distancia adecuada entre aeronaves sucesivas que despegan, basada en sistemas de vigilancia ATS;
- (iv) Mantenimiento de la separación entre aeronaves sucesivas en la misma aproximación final; y
- (v) Proporcionar asistencia de navegación a vuelos VFR.
(AMC1 ATS.TR.155(a) ATS surveillance services)
Dichas funciones estarán sujetas a la disponibilidad de los sensores de vigilancia ATS (estaciones radar y/o ADS-B) y al nivel de equipamiento de las aeronaves (transpondedor y/o equipamiento ADS-B).
En condiciones no nominales, se informará a las aeronaves por los medios de información aeronáutica disponibles de las coberturas resultantes que no se pueden garantizar.
Las estaciones de vigilancia, a nivel informativo, que sirven a LEMG TWR son:
3. 5. 1. 1. Mínimas de separación horizontal
Siempre poseeremos como disponible el sistema de vigilancia ATS (SSR <-> SSR) Multisensor SSR Multisensor <-> ADS ADS <-> ADS; por lo que la separación mínima horizontal en Málaga será de 3 NM, sujeto a la configuración en uso.
Dentro del ATZ de Málaga, en base a las prestaciones del sistema de vigilancia ATS y de acuerdo con el uso autorizado del mismo, serán de aplicación las siguientes mínimas de separación horizontal basadas en el uso del sistema de vigilancia ATS en el servicio de control de tránsito aéreo de aeródromo.
Vigilancia ATS con radar primario (PSR)
Entre pistas de vigilancia de primario (PSR <-> PSR), entre una pista de vigilancia de primario y otra de secundario (PSR <-> SSR) y entre una pista de vigilancia de primario y una pista de vigilancia ADS-B (PSR<-> ADS):
Vigilancia ATS con radar secundario (SSR), MLAT y/o ADS-B
En VATSIM, siempre tendremos el radar principal disponible, por lo que la separación mínima será de 3NM a 60 NM del ARP.
Sin embargo, esta son las separaciones mínimas. Málaga APP secuenciará las arribadas como siguen:
| Pista (Configuración) | Config. Sur (12) | Config. Norte (31) | Config. Nocturna (1 pista) |
| Separación | 3NM | 5NM | 7NM |
3. 6. Medios para la coordinación con otras dependencias
Por orden de preferencia, los métodos de coordinación entre LEMG TWR - LEMG APP y entre LEMG APP y sus colaterales (LECS y LEGR) son:
- EuroScope a través del comando .chat.
- VCCS.
- En eventos, servidor de Discord preferentemente.
Todas las posiciones de LEMG TWR y LEMG APP disponen de las líneas dedicadas y líneas calientes con sus colaterales.
3. 7. Sistema de Autorizaciones vía Enlace de Datos (DataLink).
La dependencia ATS de Málaga dispone de operativa DCL.
3. 7. 1. Procedimiento de gestión en CLD.
- Los procedimientos de gestión en la posición de Clearance Delivery (CLD) se basarán en las comunicaciones voz/D-DCL,. Los procedimientos del uso del CDM estarán basados en el Manual de CDM.
- En caso de error se cancelará la comunicación por DCL, bien de manera automática (a propuesta del sistema) o bien de manera manual (porque el piloto o el controlador así lo soliciten), y se pasará a procedimientos de voz, según se indica en el apartado de “Operativa Datalink”, explicado a posterioridad.
- En caso de discrepancia la voz siempre tendrá prioridad sobre el enlace de datos.
3. 7. 2. Funcionalidad Datalink Clearance
- En caso de planes de vuelo que se hayan revocado desde la posición de GMC y desde allí transferidos de nuevo a CLD, este deberá asumir el tráfico desde el botón "ASSUME".
- Es recomendable, pese a que se considere que no haya el suficiente tráfico que justifique su uso aparentemente, se tenga el CDM siempre en uso para la posible saturación que pueda ocurrir en el AD.
3. 8. Configuración en EuroScope
Para esta posición recomendamos utilizar LEMG_GND_GR.asr junto a LECM.asr y alternar mediante 'F7'.
Con el LECM.asr seleccionado, debes dirigirte al display settings dialog y seleccionar el TAG de SACTA TWR en el desplegable.
4. Organización operativa de la dependencia
4. 1. Número de posiciones de control y funciones asociadas.
El número de posiciones y las diferentes posibilidades de apertura dependerán de la demanda de tráfico, así como el número de controladores de servicio.
4. 1. 1. Posiciones de control de aeródromo (LEMG TWR)
LEMG TWR puede tener el siguiente despliegue máximo: Torre Este (LCL-E), Torre Oeste (LCL-W), Rodadura Este (GMC-E), Rodadura Oeste (GMC-W) y Autorizaciones (CLD).
Durante los servicios diurnos y nocturnos, si las condiciones del tráfico o la disponibilidad del personal lo requieren, las diversas posiciones se integrarán según se indicará a posterioridad.
4. 1. 1. 1. Torre Este (LCL-E)
Este rol se emplea, únicamente, cuando están las dos pistas en uso.
Funciones
- Dependiendo de la configuración de pistas:
- Autorizar aterrizajes en la pista 12.
- Organizar la secuencia de despegues de la pista 30, y
- Controlar el correspondiente circuito de tránsito de aeródromo (Circuito E).
- Controlar el movimiento de vehículos y aeronaves en su área de responsabilidad.
- Coordinará con LCL-W, en caso necesario, el tráfico de helicópteros como el tráfico VFR de salida/llegada o que cruce el ATZ de acuerdo con lo recogido en "Procedimientos para tráfico VFR en Málaga ATZ y CTR" de este manual.
Área de responsabilidad.
Los límites laterales y verticales del espacio aéreo bajo su responsabilidad se especifican en AIP España AD2-LEMG Ítem 17.
- Pista 12/30 y circuito de tránsito de aeródromo correspondiente (Circuito E).
- Punto de espera:
- Pista 30: HE-1, HE-2, HE-3.
- Pista 12: HW-1.
- Calles de rodaje:
- Tramo de rodadura C entre C2 y cabecera pista 30.
- Tramo de rodadura D entre D2 y cabecera pista 30.
- Tramo de rodadura D entre D3 y cabecera pista 12.
- Rodaduras C/D y F.
- Salidas rápidas E-11 y E-7.
4. 1. 1. 2. Torreo Oeste (LCL-W)
Funciones
- Dependiendo de la configuración de pistas:
- Autorizar los aterrizajes en la pista 13 o 31.
- Organizar la secuencia de despegue y autorizar de las pistas 13 o 31, y
- Controlar el correspondiente circuito de tránsito de aeródromo (Circuito W).
- Controlar el movimiento en superficie de vehículos y aeronaves en su área de responsabilidad.
- Coordinará con LCL-E, en caso necesario, el tráfico de helicópteros, así como el tráfico VFR de salida/llegada o que cruce el ATZ de acuerdo con lo recogido a posterioridad en "Procedimientos para tráfico VFR en Málaga ATZ y CTR" de este manual.
Área de responsabilidad.
Los límites laterales y verticales del espacio aéreo bajo su responsabilidad se especifican en AIP España AD2-LEMG Ítem 17
- Pista 13/31 y circuito de tránsito de aeródromo correspondiente (Circuito W).
- Punto de espera:
- Pista 13: HN1-L, HN-2, HN-3.
- Pista 31: HS-1, HS-2, HS-3 y HM.
- Calles de rodaje:
- Tramo de rodadura A entre A1/G1 y cabecera pista 31.
- Tramo de rodadura A entre A3 y cabecera 13.
4. 1. 1. 3. Rodadura Este (GMC-E)
Funciones
- Controlar el movimiento en superficie de vehículos y aeronaves en su área de responsabilidad.
- Autorizar el retroceso y rodaje de las aeronaves en rampas 8 y 9.
Áreas de responsabilidad
- Salidas rápidas pista 12: E8, E9, E10.
- Calles de rodaje:
- Tramo de rodadura C entre C2 y Rampa 9.
- Tramo de rodadura D entre D2 y D3.
- Tramo de rodadura L entre L2 y D.
- Tramo de rodadura Q entre Q1 y D.
- Rampas 8 y 9.
- Nota: el CTA proporcionará instrucciones detalladas de rodaje a todos los tráficos que procedan a los stands de estas rampas, indicándoles que accedan a dichos stands por las calles de rodaje en plataformas correspondientes. Ídem para las salidas.
4. 1. 1. 4. Rodadura Oeste (GMC-W)
Funciones
- Controlar el movimiento en superficies de vehículos y aeronaves en su zona de responsabilidad.
- Autorizar el retroceso y/o rodaje de las aeronaves en rampas 1, 2, 3, 4, 5, 6, 7 y plataforma militar.
Áreas de responsabilidad
- Salidas rápidas:
- Pista 13: E1, E2, E4 y EM.
- Pista 31: E3, E5 y E6.
- Calles de rodaje:
- Tramo de rodadura A entre A1 y A3.
- Trama de rodadura B entre Q y B1.
- Tramo de rodadura Q entre Q1 y A.
- Tramo de rodadura L entre A y L2.
- Rampas 1, 2, 3, 4, 5, 6(*), 7 y plataforma militar.
- (*) El tramo de calle de rodaje en plataforma 6, denominado B, será de uso discrecional del GMC-W cuando este se encuentre libre de retrocesos.
- Nota: en las rampas 1, 2, 3, 4, 5 y 6 el CTA proporcionará instrucciones detalladas de rodaje a todos los tráficos que procedan a los stands de estas rampas, indicándoles que accedan a dichos stands por las calles de rodaje en plataformas correspondientes. Ídem para las salidas.
4. 1. 1. 5. Autorizaciones (CLD)
Funciones
- Expedir autorizaciones ATC, autorizar la puesta en marcha, suministrar la información ATS (como cambios en el FPL...), dar información esencial del aeropuerto y espacio circundante, etc.
- Prestar especial atención a la TSAT y la actualización relevante a la visualización CDM.
En ningún caso autorizará, ni el retroceso, ni el movimiento de aeronaves en plataforma.
4. 2. Apertura y cierra del servicio ATS
4. 2. 1. Procedimiento para la apertura del servicio ATS
Es imperativo ceñirse a esta checklist para la eficiencia en la apertura de la dependencia:
- Comprobación de la información meteorológica: actual y previsiones.
- Mantenimiento y actualización del software de control y sectores de EuroScope:
- Las actualizaciones de EuroScope y las versiones recomendadas serán notificadas por el servidor de Discord de VATSIM España.
- Las actualizaciones de los sectores, los plugins y todas las herramientas de control dentro de EuroScope se realizarán vía actualización de AIRAC. Estas actualizaciones, serán notificadas por el servidor de Discord de VATSIM España.
- La herramienta para actualización de los sectores y herramientas de control será a través de VSEDI.
- Abriremos la herramienta vATIS y nos aseguraremos que sus perfiles estén actualizados.
- Clicaremos sobre LECM y configuraremos la pestaña LEMG.
- Seleccionaremos en el desplegable de la parte inferior la configuración en uso (WEST o EAST, según se determine en uso).
- En el apartado AIRPORT CONDITIONS rellenaremos toda información relevante. Por otra parte, en el campo NOTAMS se rellenará toda aquellos NOTAMS que resulten de especial relevancia para la operación.
- Abriremos el SCV Audio for VATSIM o TrackAudio para tenerlo listo antes de abrir la dependencia.
- Abriremos EuroScope y activaremos LEMG junto a la pistas para salida y llegadas.
- Asegurarse de que VCCS esté configurado correctamente para la coordinación entre controladores.
- Al conectarnos, deberemos asegurarnos de que seleccionamos la dependencia correcta a través del desplegable. Una forma de comprobar esto es que la mayoría de campos son rellenados automáticamente, como las info lines.
- Una vez conectados, iniciaremos el SCV y vATIS.
- Conectaremos el DCL/PDC.
- Notificaremos a los controladores adyacentes la apertura de la dependencia a través del comando .on.
- Si la hubiese, coordinaremos con la dependencia superior pista en uso y cualquier información relevante que sea discordante con las condiciones de transferencia en lo sucesivo en este manual.
- Nos aseguraremos de la correcta funcionalidad de los plugins relevantes para la operativa de la dependencia.
- Llamaremos a los tránsitos en nuestro espacio aéreo que requieran de nuestro servicio de control.
- No llamaremos a través de contactmes en las fases de vuelo sensibles que por su naturaleza impiden al piloto cumplir con nuestra solicitud como los despegues y aterrizajes tras nuestra conexión.
- Llamaremos a los tránsitos en llegada una vez vayan librando la pista y en el aire una vez estén salida.
- Es de uso preferente utilizar la herramienta CDM para la secuenciación de salidas, por las posibles contingencias de colapso y numerosas salidas puntuales.
4. 2. 2. Procedimiento para el cierre del servicio ATS
Es imperativo ceñirse a esta checklist para la eficiencia en el cierre de la dependencia:
- Se recomienda que una vez que nos estemos preparando para cerrar la dependencia notifiquemos a todos los controladores adyacentes con el comando .break
- Igualmente, es recomendable notificar a través del comando .off para mayor consciencia situacional junto a un mensaje privado o llamada por VCCS a las dependencias colaterales para coordinar el cierre de la dependencia. Se notificará a la dependencia colateral superior la información ATIS para que tome vATIS, si aplica.
- Los tránsitos bajo nuestro control serán instruidos a mantener escucha 122.800 MHz y se les ofrecerá la información relevante para el completar de sus salidas o aproximaciones.
5. Procedimientos locales para LEMG TWR y LEMG APP
El aeropuerto de LEMG está clasificado de acuerdo al número y letra de clave 4E, que tiene en cuenta la longitud de la pista y también la envergadura máxima y el ancho de vía exterior máximo del tren de aterrizaje principal de las aeronaves que pueden operar en esta instalación.
5. 1. Procedimientos relacionados con la meteorología
5. 1. 1. Procedimientos en condiciones de baja visibilidad
El aeropuerto de Málaga-Costa del Sol dispone de procedimientos con baja visibilidad (LVP). Consúltese AIP España AD2-LEMG Ítem 22.
5. 1. 2. Procedimiento de actuación en caso de condiciones meteorológicas adversas por tormentas u otras contingencias similares.
En caso de que se produzcan tormentas u otras contingencias climáticas severas que puedan afectar, especialmente a eventos, se coordinará en táctico el método de actuación, tanto de desvíos, cese de llegadas o cualesquiera situaciones que fuercen a regular el tránsito de llegada al aeropuerto. En condiciones normales, se procederá a discreción en constante coordinación con los tránsitos
5. 1. 3. Modo de operación entre ATS y las tripulaciones.
Cuando por observación directa desde el fanal, o por notificación de piloto, se tenga información de que el estado de pista es “mojado”, se incluirá en la información transmitida a las aeronaves, por frecuencia o vía ATIS donde esté disponible, lo siguiente:
TOWER OBSERVES RUNWAY XX WET / TORRE OBSERVA PISTA XX MOJADA.
PILOT REPORTS RUNWAY XX WET / PILOTO NOTIFICA PISTA XX MOJADA.
Así mismo, cuando se observe o se reciba notificación de pista seca, también deberá incluirse esa información, vía ATIS o frecuencia, (en caso de no haberlo, se asume que el estado es pista seca y por tanto no es necesario incluir la información).
TOWER OBSERVES RUNWAY XX DRY / TORRE OBSERVA PISTA XX SECA
PILOT REPORTS RUNWAY XX DRY / PILOTO NOTIFICA PISTA XX SECA
Esta información a las aeronaves no irá en detrimento de coordinar con el aeropuerto la evaluación de pista o publicación de mensaje si se observan condiciones que así lo aconsejen.
5. 2. Procedimiento para la atenuación de ruidos.
Referencia:
Cualquier maniobra que permita recortar los tiempos de vuelo queda englobada dentro de los objetivos de los servicios de control de tránsito aéreo, siempre y cuando no contravenga el objetivo prioritario de prevenir colisiones entre aeronaves y no incida negativamente en la calidad del entorno aeroportuario en lo que a el aumento de ruidos se refiere.
Dentro de la política de atenuación de ruidos del aeropuerto de Málaga-Costa del Sol (ver AIP-España AD2-LEMG Ítem 21) se contempla que aquellas desviaciones que se detecten, respecto a las trayectorias preestablecidas de salida y entrada al aeropuerto, se comunicarán a la compañía aérea de matrícula de la aeronave para su conocimiento, al objeto de que pueda establecer las medidas de corrección y mejora oportunas.
En línea con lo anterior, en las fases de vuelo inicial o final en que las aeronaves vuelan a bajas altitudes, ATC procurará evitar sugerir recortes de maniobras que supongan una desviación sobre las trayectorias preestablecidas, especialmente en aquellos casos que conlleven el sobrevuelo de las áreas urbanas. No obstante, a los vuelos que estén sujetos por despegues previos de tráficos lentos, en configuración sur se
les proporcionará, de ser necesario y una vez por encima de las altitudes MVA, instrucciones de viraje después del despegue en un arco de rumbos comprendidos entre HDG 110º y HDG 160º para evitar sobrevuelos de áreas pobladas.
Cuando las condiciones tanto de tránsito como meteorológicas lo permitan, siempre y cuando no conlleven el sobrevuelo de las áreas urbanas (por motivos de ruido), la realización de aproximaciones visuales agilizan las operaciones en la zona de aproximación, lo que no sólo redunda en un beneficio para los operadores al acortarse los tiempos de vuelo, sino que permite gestionar el tránsito de aproximación de forma más fluida. En estos casos ATC valorará aquellos casos especiales de vuelos, como por ejemplo aquellos con STS/MEDEVAC, permitiendo en estos casos que las vidas humanas estén por encima del impacto medioambiental.
5. 3. Procedimientos para vuelo de calibración
Estas operaciones se realizan previa coordinación con el tráfico que va a realizar el vuelo que, además, proporciona, para cada calibración, una descripción del procedimiento a realizar. Se coordinará con todas las dependencias afectadas este tipo de maniobras junto a las intenciones notificadas.
5. 4. Vuelos de entrenamiento, aeronaves lentas y aeronaves de pistón.
Vuelos de escuela o entrenamiento sólo permitidos en horario de 01:00-05.00 (LT), de acuerdo con AIP-
España AD2-LEMG Ítem 2.
Aeródromo cerrado a aeronaves con motor de pistón en el siguiente horario, de acuerdo con AIP-España
AD2-LEMG Ítem 2:
- Verano: 08.00 - 22.00 (LT)
- Invierno: 08.00 – 16.00 (LT)
5. 5. Procedimientos para prueba en vuelo
Solo se permitirán previa coordinación con ATC.
Referencia:
• AIP-España AD2-LEMG Ítem 22.
6. Procedimientos locales de LEMG TWR
El aeropuerto de Málaga-Costa del Sol está clasificado de acuerdo al número y letra de clave 4E, que tiene en cuenta la longitud de la pista y también la envergadura máxima y el ancho de vía exterior máximo del tren de aterrizaje principal de las aeronaves que pueden operar en esta instalación. No obstante, aplicando procedimientos específicos descritos más adelante, se permite la operación de aeronaves de clave superior.
6. 1. Coordinación entre posiciones de TWR
El intercambio de datos de plan de vuelo y mensajes de control entre las posiciones de LEMG TWR se llevará a cabo vía EuroScope a través de los distintos plugins disponibles y, en caso de contingencia del mismo, vía línea caliente.
6. 2. Configuración del campo de vuelos.
Área de Maniobras y Plataforma en LEMG
6. 2. 1. Configuración Sur - 1 RWY (ARR / DEP 13)
6. 2. 1. 1. Llegadas por pista 13
- LCL transferirá las aeronaves de llegada a GMC en las salidas E-4, E-2 y E-1 ó en A1/G1 si abandonara por final de pista.
- Las aeronaves que procedan a rampa militar serán transferidas por LCL a GMC en EM (salida preferente) ó HM.
- Las aeronaves que procedan a las rampas 7, 6, 5, 4, 3, 2, 1 y rampa militar serán autorizadas por GMC a la puerta correspondiente.
- Al no haber servicio de guiado, se proporcionarán instrucciones detalladas de rodaje a todos los tráficos que procedan a los stands de la rampa 7, 8 y 9, indicándoles que accedan a dichos stands por las calles de rodaje en plataforma que correspondan.
6. 2. 1. 2. Salidas por pista 13.
GMC/LCL
- GMC transferirá todas las aeronaves de salida a LCL antes de A-3 para que LCL organice la secuencia de despegues. En situaciones con alta carga de trabajo en la posición LCL, y con el fin de liberar su tiempo en frecuencia, la posición GMC transferirá el tráfico utilizando la fraseología:
(Indicativo) MANTENGA ESCUCHA EN 118.155 PARA MÁLAGA TWR
(Indicativo) MONITOR 118.155 FOR MÁLAGA TWR
6. 2. 2. Configuración Norte - 1 RWY (ARR / DEP 31)
6. 2. 2. 1. Llegadas por 31.
GMC/LCL
- LCL transferirá las aeronaves de llegada a GMC en las salidas E-3, E-5 y E-6 o antes de llegar a A3 si abandonara por final de pista.
- Las aeronaves que procedan a las rampas 7, 6, 5, 4, 3, 2, 1 y rampa militar serán autorizadas por GMC a la puerta correspondiente.
- Al no haber servicio de guiado, se proporcionarán instrucciones detalladas de rodaje a todos los tráficos que procedan a los stands de la rampa 7, 8 y 9, indicándoles que accedan a dichos stands por las calles de rodaje en plataforma que correspondan.
GMC
- GMC las autorizará a la puerta correspondiente.
- Autorizará a las aeronaves de arribada que procedan al aparcamiento 54 directamente al aparcamiento vía rodadura L.
- Las aeronaves de arribada que procedan a la plataforma militar serán encaminadas por GMC hasta E3 o A1, donde mantendrán posición y se transferirán a LCL para el cruce de pista.
6. 2. 2. 2. Salidas por la pista 31
GMC/LCL
- GMC transferirá las aeronaves de salida a LCL antes de A1 (o de G1 si proceden de Rampa 1) para que LCL organice la secuencia de despegues. En situaciones con alta carga de trabajo en la posición LCL, y con el fin de liberar su tiempo en frecuencia, la posición GMC transferirá el tráfico utilizando la fraseología:
(Indicativo) MANTENGA ESCUCHA EN 118.155 PARA MÁLAGA TWR
(Indicativo) MONITOR 118.155 FOR MÁLAGA TWR
6. 2. 3. Escenario de contingencia: 1 RWY (ARR 12 o DEP 30)
Aunque la pista 12/30 se utiliza habitualmente en configuración de dos pistas, es necesario contemplar la posibilidad de utilizarla en configuración de pista única (ARR 12 / DEP 30) como contingencia de la pista 13/31 para, entre otros, los siguientes supuestos:
- En caso de tener que cerrar la pista 13/31 por obras, mantenimiento, etc., se podrán autorizar aterrizajes por pista 12 o despegues por pista 30, siempre que el viento lo permita, normalmente en horario nocturno y en periodos sin operaciones previstas de aeronaves.
- En caso de Configuración Sur (pista 13 en uso), si se prevé que una aeronave en llegada pudiera tener algún problema en el aterrizaje que inutilizara la pista 13/31 en uso, ATC coordinará lo antes posible la apertura de la pista 12, y una vez haya sido confirmado por el Ejecutivo de servicio la operatividad de la misma, autorizará a la aeronave a aterrizar en la pista 12, siempre y cuando el piloto al mando acepte la maniobra.
- En caso de contingencias sobrevenidas (ej.: obstáculos en pista, fallo de ayudas visuales, etc.) que inutilicen la pista 13/31. Siempre que las condiciones meteorológicas lo permitan, se podrán autorizar ARR por pista 12 o DEP por pista 30.
La frecuencia a utilizar en caso de pista 12 o 30 en servicio, en configuración de pista única, seguirá siendo la correspondiente publicada en AIP para esa pista (118.780 MHz) pareada con la frecuencia de pista 13/31 (118.155 MHz).
Dado que esta configuración se va a utilizar preferentemente como configuración nocturna en caso de obras de la pista 13/31 y que, debido a viento, habrá que seleccionar para cada posible aeronave la cabecera correspondiente.
Las funciones de LCL-E para pista única 12/30 serán las mismas que las correspondientes a las de LCL-W para pista única 13/31, con la salvedad de que las autorizaciones emitidas harán referencia a la pista 12/30.
GMC transferirá a LCL-E todas las aeronaves de salida por pista 30 en C-2/D-2 para que LCL-E organice la secuencia de despegues. En situaciones con alta carga de trabajo en la posición LCL-E y con el fin de liberar su tiempo en frecuencia, la posición GMC transferirá el tráfico utilizando la fraseología:
(Indicativo) MANTENGA ESCUCHA EN 118.155 PARA MÁLAGA TWR
(Indicativo) MONITOR 118.155 FOR MÁLAGA TWR
6. 2. 4. Configuración Sur - 2 RWY (ARR 12- DEP 13)
6. 2. 4. 1. Llegadas por pista 12
LCL-E/GMC-E
- LCL-E transferirá las aeronaves de llegada a GMC-E en las salidas E-8, E-9, E-10. Las que salgan por E11 y HE-1 serán transferidas en D2/C2.
GMC-E/GMC-W
- Al no haber servicio de guiado por defecto, se proporcionarán instrucciones detalladas de rodaje a todos los tráficos que procedan a los stands de la rampa 8 y 9, indicándoles que accedan a dichos stands por las calles de rodaje correspondientes.
- Las aeronaves de arribada que procedan a las rampas 6, 5, 4, 3, 2, 1 y plataforma militar serán autorizadas por GMC-E por la rodadura L, con autorización limite L-2 y transferidas a GMC-W antes de alcanzar dicho límite.
- Las aeronaves de arribada que procedan al aparcamiento 54, serán coordinadas con GMC-W y autorizadas por GMC-E, desde rodadura L, directamente al aparcamiento.
- Las aeronaves que procedan a rampa 7 serán autorizadas por GMC-E por la rodadura D y Q con autorización limite Q1; la transferencia se realizará a GMC-W antes de Q-1.
- GMC-W autorizará a la puerta correspondiente a las aeronaves que procedan a rampas 7, 6, 5, 4, 3, 2, 1.
- Nota: al no haber servicio de guiado, se proporcionan instrucciones detalladas de rodaje a todos
los tráficos que procedan a los stands de la rampa 7, indicándoles que accedan a dichos stands
por la calle B y las calles de rodaje en plataforma R7A, R7B, R7C y R7D que correspondan.
- Nota: al no haber servicio de guiado, se proporcionan instrucciones detalladas de rodaje a todos
- Las aeronaves de arribada que procedan a la plataforma militar serán encaminadas por GMC-W hasta E3 donde mantendrán posición y serán transferidas a LCL-W para el cruce de pista.
6. 2. 4. 2. Salidas por pista 13
GMC-E/GMC-W
GMC-W/LCL-W
- GMC-W podrá autorizar a las aeronaves vía calle de rodaje B en rampa 6, en caso de encontrarse libre esta.
- Las aeronaves de salida que procedan de la plataforma militar serán encaminadas por GMC-W hasta EM, donde mantendrán posición y serán transferidas con frecuencia de LCL-W para el cruce de pista. Una vez realizado el cruce, las aeronaves se transferirán de nuevo a GMC-W.
- GMC-W, transferirá a LCL-W, las aeronaves de despegue, antes de A3 para que LCL-W organice la secuencia de despegues. En situaciones con alta carga de trabajo en la posición LCL-W y con el fin de liberar su tiempo en frecuencia, la posición GMC-W transferirá el tráfico utilizando la fraseología:
(Indicativo) MANTENGA ESCUCHA EN 118.155 PARA MÁLAGA TWR
(Indicativo) MONITOR 118.155 FOR MÁLAGA TWR
LCL-W
- LCL-W organizará la secuencia de despegue de las aeronaves transferidas por GMC-W.
6. 2. 4. 3. Llegadas por pista 13 (no preferente en configuración Sur 2 RWY)
En caso de que LEMG APP coordine un tráfico de llegada por pista 13 y las condiciones operativas y/o meteorológicas permitan su aprobación, LCL-W notificará esta operación a LCL-E y GMC-W.
LCL-W se cerciorará de que el tráfico tiene asignada la pista 13 para arribada.
LCL-W seguirá todos los procedimientos y recomendaciones establecidas para la operación de DEP y ARR en pista única.
6. 2. 5. Configuración Norte - 2 RWY (ARR 31 - DEP 30)
6. 2. 5. 1. Llegadas por pista 31
LCL-W/GMC-W
- LCL-W transferirá las aeronaves de llegada a GMC-W en las salidas E-3, E-5 y E-6, o antes de llegar a A3 si dicha llegada abandonase por final de pista.
- GMC-W autorizará a la puerta correspondiente a las aeronaves que procedan a rampas 7, 6, 5, 4, 3, 2, 1 y plataforma militar.
GMC-W/GMC-E
- GMC-W transferirá a GMC-E las aeronaves de llegada con aparcamiento en rampas 8 y 8 vía Q, con autorización límite Q1; o vía rodadura L, con autorización límite L-2; en ambos casos la transferencia se realizará antes de alcanzar Q-1 o L-2.
- Se proporcionarán instrucciones detalladas de rodaje a todos los tráficos que procedan a los stands de la rampa 8 y 9, indicándoles que accedan a dichos stands por las calles de rodaje en plataforma R8 y R9A, R9B y R9C.
- Previa coordinación con GMC-E, GMC-W autorizará a las aeronaves de arribada que procedan al aparcamiento 54 directamente al aparcamiento vía rodadura L.
- Las aeronaves de arribada que procedan a la plataforma militar serán encaminadas por GMC-W hasta E3 o A1, donde mantendrán posición y se transferirán a LCL-W para el cruce de pista.
6. 2. 5. 2. Salidas por pista 30
GMC-W/GMC-E
- GMC-W transferirá a GMC-E las aeronaves de salida que procedan de las rampas 6, 5, 4, 3, 2, 1 y plataforma militar vía A/L, antes de L-2 o vía B-1/L antes de L-2.
- GMC-W, retrocederá las aeronaves situadas en el aparcamiento 54, y las transferirá a GMC-E para autorización de rodaje.
- GMC-W transferirá a GMC-E las aeronaves de salida para que procedan de rampa 7 vía B/L, antes de L-2 o vía B/Q, antes de Q-1.
GMC-E/LCL-E
- GMC-E transferirá a LCL-E todas las aeronaves de salida por pista 30 en C-2/D-2 para que LCL-E organice la secuencia de despegues. En situaciones con alta carga de trabajo en la posición LCL-E y con el fin de liberar su tiempo en frecuencia, la posición GMC-E transferirá el tráfico utilizando la fraseología:
(Indicativo) MANTENGA ESCUCHA EN 118.155 PARA MÁLAGA TWR
(Indicativo) MONITOR 118.155 FOR MÁLAGA TWR
- LCL-E autorizará el despegue de las aeronaves respetando el área de bloqueo.
6. 2. 5. 3. Despegues por pista 31 (no preferente en configuración Norte 2 RWY)
En caso de que un tráfico no pudiera despegar por la pista 30 por motivos de performance y solicitase despegar por la pista 31, el CTA que reciba la solicitud le proporcionará la nueva SID que corresponda, informando a LCL-W y LCL-E.
GMC-W y GMC-E coordinación, en caso necesario, el rodaje de al aeronave a la pista 31.
LCL-W coordinará con LCL-E para determinar el orden de la secuencia de despegues. Una vez establecido el turno que ocupa, solicitará a LEMG APP (sector INICIAL-E) el suelto. Una vez concedido informará por línea caliente a LCL-E que el área de bloqueo se encuentra ocupada hasta que la aeronave haya despegado.
LCL-E reanudará los despegues por la pista 30 aplicando, entre la aeronave que haya despegado por la pista 31 y el siguiente despegue por la pista 30, las separaciones entre aeronaves sucesivas sin coordinación previa.
6. 2. 5. 4. Posiciones de retroceso
RYR51KG, RETROCESO APROBADO, POSICIÓN PB15
RYR51KG, PUSHBACK APPROVED, POSITION PB15
GMC-E y especialmente GMC-W poseen a su disposición retrocesos publicados. Suele ser de confusión común entre los pilotos este procedimiento, por lo que en caso de ambigüedad, se aprobará el retroceso del tráfico utilizando los puntos cardenales y la referencia de la rampa:
VOE3850, retroceso aprobado encarando al norte sobre R6C
VOE3850, pushback approved facing north at R6C
Se prestará especial atención a los retrocesos conflictivos como en PB15 o los del stand 54: su retroceso por defecto será en la posición PB8 salvo que las circunstancias del tránsito lo aconsejen.
6. 3. Procedimientos relacionados con la pista
6. 3. 1. Medidas para la prevención de incursiones y excursiones en pista
6. 3. 1. 1. Prevención de incursiones en pista.
Una incursión en la pista es todo suceso en un aeródromo que suponga la presencia incorrecta de una aeronave, vehículo o persona en la zona protegida de una superficie designada para el aterrizaje o despegue de aeronaves.
En el Doc. 9870 de la OACI y en el EAPRI de EUROCONTROL se proporciona orientación sobre las causas que pueden conducir a que se produzca una incursión en la pista y, además, se facilitan medidas para su prevención. A continuación se proporcionan recomendaciones para el CTA que permiten mejorar la seguridad de las operaciones en pista en lo relacionado con las citadas incursiones:
- Recomendaciones relacionadas con las comunicaciones:
-
- Todas las comunicaciones asociadas a la operación de cada pista (aeronaves que cruzan, etc) deberán realizarse en la misma frecuencia utilizada para el despegue y aterrizaje de las aeronaves y manteniendo contacto radio en dicha frecuencia.
- Se incluirá el designador de pista completo en toda comunicación relacionada con dicha pista, incluyendo las pistas que no estén en uso. En caso de que la pista esté activa, se deberá recalcar este hecho y proporcionar la información de tráfico que sea relevante en dicha pista.
- Se usará el indicativo completo de aeronaves y vehículos para todas las comunicaciones relacionadas con la pista.
- Cualquier solicitud de cruce de pista deberá incluir necesariamente el indicativo de llamada, informe de posición, pista que se desea cruzar y así como cualquier otra información relevante
- Las aeronaves en aproximación transferidas con posterioridad al momento de autorizar el cruce, serán informadas de que la pista está siendo cruzada.
- Según SERA.14075 a), se deberá utilizar fraseología normalizada, excepto en situaciones para las
que no se haya descrito, en cuyo caso se utilizarán mensajes cortos y claros con el distintivo de llamada completo de la aeronave, salvo lo dispuesto en SERA. 14055 c). - Solo se utilizará el término “autorizado” o similar para expedir autorizaciones de despegue y aterrizaje, evitando su uso en instrucciones de rodaje, al expedir autorizaciones límite o para instruir el cruce de pista. Por ejemplo, puede usarse en su lugar el término “aprobado”.
- Utilizar el idioma inglés cuando sea necesario para mejorar la conciencia situacional de los involucrados en las operaciones en pista.
- Comprobar la correcta colación (SERA 8015 e)) de las autorizaciones emitidas, especialmente cuando se trate de autorizaciones condicionales, tanto a aeronaves como a vehículos
- Se utilizará fraseología standard para el movimiento de vehículos que no sean tractores de remolque en el área de maniobras, con la excepción de la instrucción “RUEDE”/“TAXI”, que será sustituida por “PROCEDA” o ”SIGA” /“PROCEED” en dichas comunicaciones (SERA. 14090 a)).
- Emitir la autorización ATC de ruta antes de que la aeronave inicie el rodaje, y en caso de tener que revisarla, hacerlo preferentemente cuando la aeronave esté parada.
- Emitir instrucciones de rodaje incluyendo un límite de autorización. Si se considera oportuno, se proporcionarán instrucciones de rodaje de forma progresiva para reducir la carga de trabajo del piloto y la probabilidad de confusión por su parte.
- Utilizar en lo posible rutas estándar de rodaje, para minimizar posibles confusiones en la pista o en su entorno.
- Cuando una aeronave se encuentra en el punto de espera de una pista, antes de revisar su autorización, ATC usará la frase: “MANTENGA POSICIÓN” / “HOLD POSITION” para reducir la probabilidad de malentendido por parte del piloto.
- Se utilizarán comunicaciones separadas cuando sea necesario transmitir alguna información al tráfico y, además, se vaya a transferir a frecuencia de torre. Ejemplo:
- En lugar de:
RUEDE A PUNTO DE ESPERA PISTA XX VÍA TWY Z, MANTENGA CORTO DE PISTA XX y LLAME
TORRE AAA, BBB
Utilizar:
RUEDE A PUNTO DE ESPERA PISTA XX, VÍA TWY Z, MANTENGA CORTO DE PISTA XX
y tras recibir la colación: LLAME TORRE AAA, BBB
- En lugar de:
-
- Recomendaciones relacionadas con la operación de aeronaves en pista:
- Los CTA mantendrán una vigilancia continua de las operaciones en el aeródromo mediante la observación visual de sus áreas de responsabilidad, apoyándose en caso necesario en los sistemas de vigilancia ATS disponibles.
- Toda operación en una misma pista, incluido el cruce de la misma, será autorizada expresamente por el controlador responsable de dicha pista en la frecuencia correspondiente, no pudiendo delegarse las comunicaciones asociadas a dicha autorización a otra posición de control.
- El controlador de GMC será el encargado de autorizar toda operación en una pista no activa, incluido el cruce de la misma, que se encuentre dentro de su área de responsabilidad, no pudiendo delegarse las comunicaciones asociadas a dicha autorización a otra posición de control y realizándose en la frecuencia de GMC correspondiente. Como medida de seguridad adicional, antes de autorizar el cruce de pista no activa confirmará el estado operativo de la pista.
- Los CTA realizarán una comprobación de la pista y del área de aproximación en ambos sentidos de la misma antes de emitir autorizaciones de entrada en pista, despegue o aterrizaje. Esta comprobación se realizará mediante observación apoyándose en los sistemas de vigilancia ATS disponibles en condiciones de visibilidad reducida. En caso de cruce de pista, debe asegurarse de que conoce la posición exacta del solicitante, el estado de la pista (activa o no activa) el punto de cruce y la trayectoria que va a seguir.
- Autorizar el alineamiento en pista, despegue o cruce de pista solo cuando la aeronave esté en el punto de espera o aproximándose a este.
- No autorizar el alineamiento en pista si el piloto ha notificado que la aeronave no está lista para despegue o si es previsible que tenga que esperar en pista más de 90 segundos para ser autorizados a despegar.
- Evitar autorizaciones de aterrizaje excesivamente tempranas.
- Solo se autorizarán cruces de pista por aquellas rodaduras que cuentan con barra de parada operativa. Se podrán autorizar, de manera excepcional, cruce de pista de vehículos por otros puntos distintos, siempre y cuando la visibilidad permita que tanto el CTA como el solicitante tengan perfectamente a la vista la pista, la zona de cruce y cualquier otra aeronave, vehículo o personal implicados, y que se pueda mantener la mínima separación necesaria con la pista antes y después del cruce de la misma.
- Autorizaciones condicionales:
- El uso de la autorizaciones condicionales que afecten a la pista y su aplicación o la mala interpretación de autorizaciones pueden ser un factor contribuyente en sucesos de incursión en pista.
- Se recomienda reducir su uso en lo posible.
- Solo se podrán expedir a aeronaves rodando por sus propios medios
- No se utilizarán autorizaciones condiciones relacionadas con la pista para aeronaves civiles durante la operación de vuelos en formación, ya sean militares o civiles.
- Solo se utilizarán cuando la aeronave o vehículo que ocasiona la condición de la autorización expedida a una aeronave, esté a la vista del piloto de esta y del CTA (esto implica la necesidad de que la aeronave que reciba la autorización identifique la aeronave o vehículo a la que hace referencia dicha autorización condicional).
- La aeronave o vehículo a la que hace referencia la condición de la autorización deberá ser la primera aeronave o vehículo que pase delante de la aeronave a autorizar.
- En todos los casos, incluidos aquellos en los que se alinee en pista un segundo tráfico o varios en secuencia, la autorización condicional constará de los siguientes elementos y en este orden:
- Identificación.
- Condición.
- Autorización.
- Breve repetición de la condición.
(condición) ALINEE (o ENTRE) Y MANTENGA (breve reiteración de la condición);
(condition) LINE UP AND WAIT (brief reiteration of the condition).
-
- Ejemplos:
- SAS941, (DETRÁS DE/BEHIND DC9 en corta final/on short final), ALINEE/LINEUP (O ENTRE) Y MANTENGA/AND WAIT, (DETRÁS/BEHIND)
- AEA941, (DESPUÉS DE/AFTER aeronave en despegue/on departure en/in H3), ALINEE/LINE UP (O ENTRE) Y MANTENGA/WAIT, (DESPUÉS, AFTER).
- SAS941, (DETRÁS DE/BEHIND DC9 en corta final/on short final), ALINEE/LINEUP (O ENTRE) Y MANTENGA/AND WAIT, (DETRÁS/BEHIND)
- Ejemplos:
- La coalición de la autorización condicional por parte del piloto debe incluir dicha condición y ATC debe confirmarle que es correcta.
- En AMC16 ATS.TR.210 (a) (3) se indican las actuaciones a seguir por un CTA que, después de dar una autorización de despegue o de aterrizaje, advierta un peligro para la operación (incursión en pista u obstáculo).
- A fin de acelerar el tránsito aéreo, puede permitirse el rodaje de las aeronaves por la pista en uso, siempre que ello no entrañe riesgo ni demora para las demás aeronaves. El CTA de GMC coordinará el uso de una pista por parte de las aeronaves en rodaje con el CTA. Este dará su aprobación y se transferirá la comunicación con la aeronave en cuestión desde el CTA de GMC al CTA de LCL (local control) antes de que la aeronave entre la pista.
- Si el CTA de LCL no se puede determinar, ni por medios visuales ni por un sistema de vigilancia ATS, si una aeronave ha dejado libre la pista al salir de ella o al cruzarla, se pedirá a la aeronave que informe cuando haya salido de la pista.
- En la medida de lo posible, el CTA evitará proponer la operación en una pista distinta a la pista en uso.
- Monitorizar la posición de los vehículos que operen en el área de maniobras en general, y en la pista y en sus inmediaciones en particular, mediante el empleo de la tabla sector exit list y departure list.
6. 3. 1. 2. Prevención de excursiones en pista
Una excursión de pista es el suceso en el que una aeronave sale de una pista por un lateral o por el final de la misma, tanto durante del despegue como durante el aterrizaje. A continuación, se proporcionan recomendaciones para el CTA que permiten mejorar la seguridad de las operaciones en pista en lo relacionado con las citadas excursiones:
- Asegurar que las tripulaciones disponen de, o facilitar en su caso:
- Información precisa y actualizada, si la hubiese por los medios automatizados o por la notificación de otros pilotos, de las condiciones de pista y aeródromo.
- Condiciones meteorológicas significativas, dirección y velocidad del viento en superficie (incluyendo variaciones significativas), fenómenos notificados (cizalladura u otros), visibilidad representativa del sentido de despegue y ascenso inicial (si es inferior a 10 km, o de ser aplicable, el valor del RVR correspondiente a la pista que ha de utilizarse), temperatura del aire ambiente en la pista que ha de utilizarse (en el caso de aeronaves con motor de turbinas).
- Con respecto a la asignación o cambio de la asignación de pista para el tráfico de llegada o salida:
- Siempre que el cambio de pista esté planificado con antelación, notificarlo lo antes posible junto con la hora prevista de cambio a las tripulaciones de vuelo y el control colateral, incluso agregando información pertinente en el ATIS, cuando esté disponible.
- En la medida de lo posible, evitar cambiar la pista asignada a aeronaves en aproximación o que estén rodando antes de iniciar la maniobra de despegue.
- Aceptar, cuando sea operativamente posible, la preferencia por una pista de la tripulación de vuelo cuando se solicite debido a limitaciones de actuación.
- Ser consciente de que los cambios de pista crear carga de trabajo adicional, incrementan la vulnerabilidad a errores y las tripulaciones de vuelo necesitan tiempo para prepararse.
- Asegurar y facilitar en caso necesario, que las tripulaciones disponen de la información correcta de TORA y LDA, en especial si difieren de los datos publicados, en caso de despegues desde intersección, umbral desplazado o de obras o situaciones que afecten a distancias declaradas habituales de cualquiera de ellas.
6. 3. 2. Apertura y cierra de las pista 13/31 y 12/30
Las configuraciones duales, tanto Norte como Sur serán de uso preferente en horario diurno.
La apertura o cierre de pistas dependerá de las configuraciones necesarias en cada momento:
- Configuración 2RWY (Norte 31/30 o Sur 12/13): será la configuración más utilizada en condiciones
normales de tráfico en horario diurno. - Configuración 1RWY (única 13/31): se usará principalmente en horario nocturno con baja carga de
tráfico o por motivos que impliquen la no utilización de la pista 12/30. - Configuración 1RWY (única 12/30): como escenario de contingencia tal y como se recoge en el
punto Escenario de contingencia: 1 RWY (ARR 12 ó DEP 30).
6. 3. 3. Cruce y ocupación de pista
- En el Aeropuerto de Málaga - Costa del Sol no están permitidas las maniobras tipo "back-track".
- El cruce u ocupación temporal de una pista activa, incluidas las áreas de seguridad de extremo de pista y las áreas sensibles del ILS, lo debe autorizar expresamente el controlador local responsable de dicha pista.
- El controlador de GMC coordinará con el controlador LCL responsable de la pista el momento idóneo para transferirle en frecuencia el vehículo ó aeronave que solicite cruzar u ocupar la pista o área de influencia.
- El controlador de LCL, en función de la visibilidad y la situación del tráfico, evaluará el momento oportuno para autorizar el CRUCE, y emitirá la autorización de CRUCE de pista mediante la siguiente fraseología: “(Indicativo) Autorizado cruzar pista XXX, notifique pista libre”.
- Una vez confirmado por LCL que la pista se encuentra libre, transferirá el tráfico mediante la instrucción “(Indicativo) mantenga corto de rodadura XXX / mantenga posición en XXX, comunique GMC frecuencia XXX”.
- En caso de pista 13/31, si ATC autoriza a mantener corto de rodadura en las calles indicadas en el apartado ‘Abandonos de pista 13/31’ de este Anexo, tendrá en cuenta que la pista está ocupada (ver AIP-España AD2-LEMG plano GMC).
- En el caso particular de pista 13/31, como alternativa al procedimiento señalado en los puntos anteriores, LCL-W podrá coordinar con GMC-W el momento óptimo de cruce de rodadura A hacia rampa 6 para autorizar el cruce de pista y rodadura en su frecuencia, transfiriendo los vehículos a frecuencia de GMC-W cuando abandonen el área de maniobras.
- En sentido opuesto, será GMC-W quien deberá iniciar la coordinación para el cruce de rodadura y pista,
transfiriendo el tráfico a LCL-W manteniendo corto de rodadura A en rampa 6. Posteriormente, LCLW
coordinará con GMC-W el momento óptimo para cruzar rodadura A y pista 13/31 en su frecuencia,
notificando a GMC-W cuando la rodadura quede libre.
- En sentido opuesto, será GMC-W quien deberá iniciar la coordinación para el cruce de rodadura y pista,
- Cualquier solicitud del cruce de pista deberá incluir necesariamente del indicativo de llamada, informe
de posición, pista que se desea cruzar, y cualquier otra información relevante. - Se podrán autorizar cruces de pista, siempre y cuando la visibilidad permita que tanto el controlador como el solicitante tengan perfectamente a la vista la pista, la zona de cruce y a cualquier otra aeronave, vehículo o personal implicados, y que se pueda mantener la mínima separación necesaria con la pista antes y después del cruce de la misma.
- Después de autorizar el cruce de la pista, el controlador, además de monitorizar visualmente la operación, deberá asegurarse de recibir la comunicación de pista libre por parte de la aeronave, vehículo o persona autorizados.
6. 3. 4. Despegue desde intersección
En el aeropuerto de Málaga-Costa del Sol se permite realizar despegues desde la intersecciones indicadas en:
Cuando el CTA informe a las aeronaves de la distancia remanente, empleará la fraseología siguiente:
TORA PISTA (número),DESDE INTERSECCIÓN (designación o nombre de la intersección), (distancia en metros)
TORA RUNWAY (number) FROM INTERSECTION (designation or name of intersection), (distance in metres)
6. 3. 5. Operaciones en pista única: separación entre arribadas y salidas autorizadas a despegue inmediato
6. 3. 5. 1. Consideraciones generales
- Con carácter general, se tendrá en consideración que:
- Los CTA mantendrán una vigilancia continua de las operaciones en el aeródromo mediante observación visual (por ejemplo, a través de Tower view) de sus áreas de responsabilidad, apoyándose en caso necesario en los sistemas de vigilancia ATS disponibles.
- Los CTA bajo cuya responsabilidad se encuentre la pista realizarán comprobación visual de la pista y del área de aproximación en ambos sentidos de la misma antes de emitir autorizaciones de entrada en pista, despegue o aterrizaje. Esta comprobación se realizará mediante observación visual, directa, apoyándose si es necesario en los sistemas de vigilancia ATS disponibles, en especial en condiciones de visibilidad reducida.
- No se autorizará el alineamiento en pista si el piloto ha notificado que la aeronave no está lista para despegue o si es previsible que tenga que esperar en pista más de 90 segundos, para ser autorizada a despegar.
- Se autorizará el alineamiento en pista o cruce de pista solo cuando la aeronave esté próxima a la pista o aproximándose a esta, evitándose expedir dichas autorizaciones de entrada en pista de manera prematura.
- La autorización de despegue se expedirá cuando la aeronave esté lista y próxima al punto de espera de la pista, evitando expedir autorizaciones de despegue excesivamente tempranas.
- Se concederá la autorización de aterrizar a una aeronave solo si se tiene un grado razonable de seguridad de que la separación reglamentaria existirá cuando dicha aeronave cruce el umbral de la pista en uso.
- No se permitirá cruzar el umbral de la pista, en su aproximación final, a ninguna aeronave que vaya a aterrizar hasta que la aeronave precedente en despegue haya cruzado el extremo de la pista en uso o haya iniciado un viraje.
- Se concederá la autorización de aterrizaje con la mayor antelación posible, normalmente antes de que la arribada alcance la posición de 2 NM en final.
- Tan pronto se prevea que la autorización vaya a concederse más tarde, se dará información de tránsito y se instruirá a la aeronave a que continúe aproximación.
- En los casos en que la aeronave en arriba haya declarado emergencia, o solicitado prioridad, o comunicado "corto de combustible/mínimo de combustible", se evitará realizar ajustes con la aeronave en salida previa que pudieran dar lugar a una maniobra de aproximación frustrada o motor y al aire de la aeronave en arribada.
- En caso de que la separación entre ambas aeronaves se prevea que vaya a ser próxima a la mínima reglamentaria aplicable, se recomienda utilizar autorización de despegue inmediato.
RECUERDA:
- VIGILANCIA CONTINUA DE LAS OPERACIONES.
- ANTES DE AUTORIZAR: COMPROBACIÓN VISUAL DE PISTA Y APROXIMACIÓN FINAL EN AMBOS SENTIDOS.
- NO ALINEAR SI LA AERONAVE NO ESTÁ LISTA PARA DESPEGUE O PERMANECERÁ EN PISTA MÁS DE 90 SEGUNDOS.
- AUTORIZAR A ALINEAR/DESPEGAR CUANDO LA AERONAVE ESTÉ PRÓXIMA A LA PISTA.
- AUTORIZAR A ATERRIZAR LO ANTES POSIBLE, NORMALMENTE ANTES DE QUE LA ARR ALCANCE 2 NM EN FINAL.
- SI SE VA A AUTORIZAR A ATERRIZAR MÁS TARDE, DAR INFORMACIÓN DE TRÁNSITO E INSTRUIR A CONTINUAR APROXIMACIÓN.
- SE PUEDE AUTORIZAR A ATERRIZAR A UNA ARR SI SE TIENE RAZONABLE SEGURIDAD DE QUE LA AERONAVE PRECEDENTE HAY ALIBRADO PISTA CUANDO LA ARR CRUCE SU UMBRAL.
- EN CASO CONTRARIO, SALVO QUE APLIQUE SEPARACIÓN REDUCIDA EN PISTA, NO AUTORIZAR LA ARR A CRUZAR EL UMBRAL DE LA PISTA E INSTRUIRLA A REALIZAR MOTOR Y AL AIRE.
- SI SE PREVÉ QUE LA SEPARACIÓN DEP-ARR ESTE PRÓXIMA A LA MÍNIMA REGLAMENTARIA, UTILIZAR AUTORIZACIÓN DE DESPEGUE INMEDIATO
6. 3. 5. 2. Operaciones en pista única: separación entre arribadas y salidas autorizadas a despegue inmediato
Todos los despegues subirán a una altitud inicial de 10000ft.
La gestión de las separaciones entre una aeronave autorizada a salida inmediata y una aeronave en aproximación, adquieren especial relevancia los siguientes factores, que habrán de ser considerados por el CTA de LCL para establecer la secuencia más adecuada:
- Tipo y perfomance de aeronaves en aproximación y salida (en especial aquellas aeronaves con perfomances o requerimientos de operación específicos o que difieran significativamente de los del tráfico habitual, como puede ser tráficos con motor de pistón, turbohélice o tráfico militar).
- Maniobra o tipo de aproximación a desarrollar por la aeronave en arribada.
- Posición, velocidad y régimen de descenso de la aeronave en aproximación en el momento de expedir la autorización de despegue, de modo que pueda disponerse de una estimación del tiempo disponible hata que la aeronave en arribada alcance el umbral de la pista en uso. Se recuerda que la estimación del tiempo a toma está disponible en la etiqueta radar de dicha aeronave (display settings dialog>tag family>SACTA plugin - TWR).
- Posición de la aeronave saliente en el área de maniobras en el momento de ser autorizada a despegar (geometría del punto de espera, cabecera de pista, intersección...)
- Maniobra o SID a desarrollar por la aeronave en salida tras el despegue.
- Presencia de vuelos de escuela, tráfico poco familiarizado con el campo de vuelo, eventos o circunstancias especiales como rallies aéreos, tráfico militar, etc.
Además, hay otra serie de factores que en caso de darse, el CTA ha de tener igualmente muy en cuenta, recomendándose en ese caso adoptar criterios especialmente conservadores respecto a la gestión de la secuencia, pudiendo incluso coordinarse con la dependencia de APP mayor separación entre ARR consecutivas, a fin de ampliar los márgenes de seguridad utilizados en condiciones normales:
- Posibles aproximaciones no estabilizadas y condiciones locales de viento y presencia de fenómenos significativos tales como viento en cola en superficie, fuerte viento cruzado, cizalladura o turbulencia, que pueden provocar una mayor probabilidad de MAP (Missed Approach Procedure) en las aeronaves en aproximación.
- Viento de cola: se incrementan tanto el tiempo de ocupación de pista de las aeronaves que han aterrizado, como la velocidad de las aeronaves en aproximación.
- Cizalladura y/o turbulencia: ocasionan generalmente un incremento de la velocidad de operación de las aeronaves, aumentando las carreras de despegue y aterrizaje, las velocidades en aproximación y la potencia a la que se realizan las maniobras de aproximación frustrada para recuperarse de encuentros con dichos fenómenos.
- Viento de cola: se incrementan tanto el tiempo de ocupación de pista de las aeronaves que han aterrizado, como la velocidad de las aeronaves en aproximación.
- Condiciones de visibilidad, presencia de nubes y operación en horario diurno o nocturno.
- Situación de contingencia o malfuncionamiento de algún sistema que pudiese afectar la normal operatividad de la dependencia.
- Pautas de actuación que se han podido identificar previamente en determinados pilotos o tipos de aeronave, asociadas, por ejemplo, a una menor agilidad en el proceso de alineado en pista e inicio de la carrera de despegue.
- Realización de MAP por parte de ARR previas.
-
La gestión de las separaciones entre una aeronave autorizada a salida inmediata y una aeronave en aproximación, adquieren especial relevancia los siguientes factores, que habrán de ser considerados por el CTA de LCL para establecer la secuencia más adecuada:
- Tipo y perfomance de aeronaves en aproximación y salida (en especial aquellas aeronaves con perfomances o requerimientos de operación específicos o que difieran significativamente de los del tráfico habitual, como puede ser tráficos con motor de pistón, turbohélice o tráfico militar).
- Maniobra o tipo de aproximación a desarrollar por la aeronave en arribada.
- Posición, velocidad y régimen de descenso de la aeronave en aproximación en el momento de expedir la autorización de despegue, de modo que pueda disponerse de una estimación del tiempo disponible hata que la aeronave en arribada alcance el umbral de la pista en uso. Se recuerda que la estimación del tiempo a toma está disponible en la etiqueta radar de dicha aeronave (display settings dialog>tag family>SACTA plugin - TWR).
- Posición de la aeronave saliente en el área de maniobras en el momento de ser autorizada a despegar (geometría del punto de espera, cabecera de pista, intersección...)
- Maniobra o SID a desarrollar por la aeronave en salida tras el despegue.
- Presencia de vuelos de escuela, tráfico poco familiarizado con el campo de vuelo, eventos o circunstancias especiales como rallies aéreos, tráfico militar, etc.
Además, hay otra serie de factores que en caso de darse, el CTA ha de tener igualmente muy en cuenta, recomendándose en ese caso adoptar criterios especialmente conservadores respecto a la gestión de la secuencia, pudiendo incluso coordinarse con la dependencia de APP mayor separación entre ARR consecutivas, a fin de ampliar los márgenes de seguridad utilizados en condiciones normales:
- Posibles aproximaciones no estabilizadas y condiciones locales de viento y presencia de fenómenos significativos tales como viento en cola en superficie, fuerte viento cruzado, cizalladura o turbulencia, que pueden provocar una mayor probabilidad de MAP (Missed Approach Procedure) en las aeronaves en aproximación.
- Viento de cola: se incrementan tanto el tiempo de ocupación de pista de las aeronaves que han aterrizado, como la velocidad de las aeronaves en aproximación.
- Cizalladura y/o turbulencia: ocasionan generalmente un incremento de la velocidad de operación de las aeronaves, aumentando las carreras de despegue y aterrizaje, las velocidades en aproximación y la potencia a la que se realizan las maniobras de aproximación frustrada para recuperarse de encuentros con dichos fenómenos.
- Viento de cola: se incrementan tanto el tiempo de ocupación de pista de las aeronaves que han aterrizado, como la velocidad de las aeronaves en aproximación.
- Condiciones de visibilidad, presencia de nubes y operación en horario diurno o nocturno.
- Situación de contingencia o malfuncionamiento de algún sistema que pudiese afectar la normal operatividad de la dependencia.
- Pautas de actuación que se han podido identificar previamente en determinados pilotos o tipos de aeronave, asociadas, por ejemplo, a una menor agilidad en el proceso de alineado en pista e inicio de la carrera de despegue.
- Realización de MAP por parte de ARR previas.
RECUERDA:
- TEN EN CUENTA TIPOS Y PERFOMANCES DE AERONAVES EN DEP Y ARR, MANIOBRA, POSICIÓN Y VELOCIDAD DE LA ARR, POSICIÓN Y MANIOBRA A REALIZAR POR LA DEP.
- PRECAUCIÓN EN CASO DE TRÁFICOS DE ESCUELA, POCO FAMILIARIZADOS CON EL CAMPO, RALLIES O TRÁFICO MILITAR CON PERFOMANCES ESPECIALES.
- EN CASO DE CONTINGENCIA O MALFUNCIONAMIENTO DE ALGÚN SISTEMA, VIENTO EN COLA, CIZALLADURA O TURBULENCIA, PAUTAS DE ACTUACIÓN IDENTIFICADAS EN PILOTOS O SI HA HABIDO MAP PREVIAS, AMPLÍA LOS MÁRGENES HABITUALES; EN CASO NECESARIO, COORDINACIÓN ESPACIAMIENTO ADICIONAL ENTRE ARR:
- Viento en cola: INCREMENTA velocidad de aproximación.
- Cizalladura/turbulencia: INCREMENTAN.
- Velocidad de aproximación y en general, de operación de las aeronaves.
- Carreras de despegue y aterrizaje.
- Potencia de las aeronaves que realizan motor y al aire.
- VALORAR IGUALMENTE VISIBILIDAD, NUBOSIDAD Y HORARIO DE OPERACIÓN (DÍA/NOCHE) AL HACER AJUSTES DEP-ARR EN PISTA.
6. 3. 5. 3. Secuencia de actuaciones para gestionar la secuencia DEP-ARR
Con la mayor antelación posible, una vez valorados los factores anteriores y determinada la viabilidad de la secuencia salida-arribada, el CTA de LCL realizará la siguiente secuencia de actuaciones:
- Informar a la arribada de que se va a producir un despegue, o en su caso, de la secuencia en el uso de la pista que puede esperar. Si procede, se preguntará si tiene tráfico en salida a la vista y se confirmará con el piloto la viabilidad de ser el número dos en la secuencia de operación tras el despegue.
- Antes de que entre en pista, informar a la aeronave en salida de la posición que ocupa la aeronave en arribada y su velocidad, si se considera necesario, y confirmar que se encuentra lista para despegue inmediato.
- En caso de que responda afirmativamente, y si se considera que existe un tiempo suficiente para realizar el ajuste, autorizar a la aeronave a despegue inmediato.
- Cuando no se haya cumplido con la autorización de despegue, se utilizará la siguiente fraseología:
- Vigilar la evolución de ambas aeronaves con los medios disponibles, tanto visualmente como mediante el sistema de vigilancia ATS, de modo que, si se prevé que pueda perderse la separación reglamentaria entre ambas aeronaves, se cancele preferentemente la autorización de despegue. No obstante a fin de prevenir excursiones de pista, se evitará en lo posible detener el despegue una vez haya iniciado la carrera de despegue.
A continuación se muestra la secuencia de actuaciones en formato flujograma:
6. 3. 5. 4. Secuencia de actuaciones para gestionar la secuencia DEP-ARR
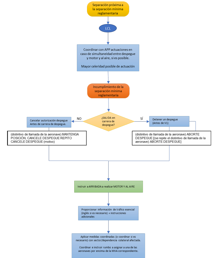
En caso de que, después de dar una autorización de despegue o una autorización de aterrizaje, el CTA advierta que la separación entre ambas aeronaves pudiera estar próxima a la separación mínima reglamentaria aplicable, se actuará con la mayor celeridad posible.
En caso de que finalmente se prevea que se va infringir la separación mínima reglamentaria entre ambas aeronaves, se realizará la siguiente secuencia de actuaciones:
- Cancelar o detener el despegue, según proceda:
- Para cancelar autorización de despegue:
-
- Para detener un despegue después que la aeronave ha iniciado el recorrido de despegue:
-
- Información esencial: proporcionar información de tráfico esencial, utilizando el idioma inglés si es necesario para que las tripulaciones de ambas aeronaves entiendan la comunicación y mejoren su conciencia situacional, incluyendo sentido de ejecución de las maniobras (izquierda o derecha) relativo a la derrota del mismo) y, posteriormente, información o instrucciones adicionales.
A continuación, se muestra la secuencia en formato flujograma:
Se recuerda que las separaciones recogidas en AMC16 ATS.TR.210 (a) (2) pueden reducirse en la proximidad de los aeródromos si:
- El controlador de aeródromo puede proporcionar separación adecuada cuando todas las aeronaves están constantemente a su vista; o
- Cuando cada una de las aeronaves está constantemente a la vista del piloto al mando de la otra aeronave y los pilotos de éstas notifican que pueden mantener su propia separación; o
- En el caso de una aeronave que siga a otra, el piloto al mando de la aeronave que va detrás notifica que tiene a la otra aeronave a la vista y que puede mantener la separación.
6. 3. 6. Criterio de utilización de Configuración preferente de Pistas
La Configuración de Pistas en Uso es responsabilidad de Málaga TWR.
En el aeropuerto de MÁLAGA/Costa del Sol existen las siguientes configuraciones de pistas posibles:
- Configuración Norte:
- Dos RWY:
- Llegadas RWY 31.
- Salidas RWY 30.
- Una RWY:
- Llegadas RWY 31.
- Salidas RWY 31.
- Dos RWY:
- Configuración Sur (preferente):
- Dos RWY:
- Llegadas RWY 12.
- Salidas RWY 13.
- Una RWY:
- Llegadas RWY 13.
- Salidas RWY 13.
- Dos RWY:
Uso de configuración preferente de pistas
ATC mantendrá la configuración preferente descrita (Sur) hasta que, incluidas ráfagas:
- La componente actual de viento cruzado sea superior a 20 kt, o
- La componente actual de viento en cola sea superior a 10 kt, o
- La componente actual de viento en cola esté entre 7 kt y 10 kt, en cuyo caso:
- Si la previsión de la componente de viento en cola, incluidas ráfagas, es de 10 kt o superior: el CTA iniciará el proceso de cambio de configuración, buscando la ventana oportuna para cambiar la configuración de pistas sin esperar a alcanzar la componente máxima de viento en cola establecido.
- Si la previsión de la componente de viento en cola, incluidas ráfagas, es de 8 kt o 9 kt y:
- La demanda en arribadas en los 60 minutos posteriores es inferior al 70% de la capacidad declarada de la configuración en uso: el controlador mantendrá la configuración de pistas en uso.
- La demanda en arribadas en los 60 minutos posteriores es igual o superior al 70% de la capacidad declarada de la configuración en uso: el controlador podría iniciar el proceso de cambio de configuración, coordinándolo con Málaga APP, buscando la ventana oportuna para cambiar la configuración de pistas sin esperar a alcanzar las componentes máximas de viento establecidas, siempre y cuando la situación operativa y la complejidad y densidad del tráfico así lo indiquen.
En la siguiente tabla se resume el criterio de utilización de configuración preferente de pistas:
Uso de configuración no preferente de pistas
Estando en uso la configuración no preferente de pistas, el cambio a la configuración preferente se realizará tan pronto como sea posible, de acuerdo a los criterios de uso de la misma anteriormente indicados.
6. 3. 7. Entrada de múltiples aeronaves a la misma pista
Se pueden dar instrucciones de entrar y mantener a más de una aeronave en diferentes puntos de una misma pista, siempre que se den las siguientes condiciones (RCA 4.5.9.7):
- Deben cumplirse los criterios de despegue desde intersección:
- A solicitud de los pilotos o de ATC, en este último caso, con el consentimiento del piloto.
- Las distancias declaradas reducidas de pista correspondientes a cada posición de despegue están publicadas en AIP-España.
- La autorización de despegue se expedirá cuando la aeronave esté dispuesta para el despegue y se halle en el punto a partir del cual se iniciará la maniobra, siempre que la situación del tránsito lo permita.
- Si lo solicita el piloto, se le informará del correspondiente recorrido de despegue disponible reducido de la pista.
- En el permiso de despegue se incluirá el designador de la intersección correspondiente.
- A solicitud de los pilotos o de ATC, en este último caso, con el consentimiento del piloto.
- La visibilidad en superficie sea igual o superior a 5 km, de forma que el tanto el CTA como el piloto puedan observar continuamente, por referencia visual, la posición de las aeronaves pertinentes en el área de maniobras;
- Para minimizar la posibilidad de que una aeronave entre en pista mientras otra está despegando o próxima a la toma, no se utilizarán accesos a pista que formen un ángulo agudo con la misma, ya que los pilotos tendrán mala o nula visibilidad de la cabecera de pista en uso.
- Se deberán tener en cuenta los efectos que puedan ocasionar los chorros de los reactores y el torbellino de las hélices;
- El servicio de control a las aeronaves que formen parte de la entrada múltiple a la misma pista se proporciona en la misma radiofrecuencia;
- Se ha notificado a los pilotos la posición del tránsito esencial en la misma pista;
- La pendiente de la pista no impide que la aeronave precedente en la secuencia de salida quede fuera de la vista de la aeronave subsiguiente en la misma pista;
- Sólo se autorizarán alineaciones múltiples en pista en condiciones VMC, utilizando accesos a pista cuya pendiente y ángulo con la pista permitan al piloto de la aeronave subsiguiente tener a la vista a la aeronave precedente, y viceversa;
- Se requiere que el piloto colacione las instrucciones de entrar a la pista y mantener posición indicando el designador de la pista, el nombre de la intersección (si corresponde) y el número en la secuencia de salida; y
- Se aplica separación por estela turbulenta.
6. 4. Puesta en marcha y Retrocesos
Referencia:
En AIP-España AD2-LEMG Ítem 20 se detallan los procedimientos locales para la puesta en marcha de motores/turbinas, así como los de arranque cruzado. También aparecen las prioridades o no a la hora de realizar los retrocesos (ej.: aeronave que haya solicitado Push&Hold frente a otras aeronaves en rodaje). La responsabilidad de evitar colisiones con otras aeronaves u obstáculos es de la compañía de asistencia
en tierra durante el remolcado.
6. 5. Servicio de dirección en la plataforma
El Servicio de Dirección de Plataforma es prestado por el personal ATC de LEMG.
6. 6. Rodaje
Referencia:
6. 6. 1. Incompatibilidades en los apartaderos de espera
A continuación, se describen las incompatibilidades existentes a la hora de emplear los apartaderos de espera HN (pista 13), HS (pista 31) y HE (pista 30), teniendo en cuenta la siguiente clasificación de aeronaves (fuente: Reg. 139/2014 CS ADR-DSN.A.005 “Aerodrome reference code”):
6. 6. 1. 1. Incompatibilidades en los apartaderos de espera RWY 13/31
En función del número de tráficos de salida prevalecerán los siguientes criterios:
No hay restricciones operativas en la medida en que no accedan más aeronaves al apartadero de espera. La única restricción a tener en cuenta en este escenario es cuando la aeronave en HN-1L sea categoría E, en cuyo caso no se autorizarán nuevos accesos hacia HN3 de aeronaves CHARLIE (o mayores) hasta que la aeronave E en espera en HN-1L libere el punto de espera
En caso de que la aeronave en HN-1L sea D no se podrán autorizar accesos hacia HN-2/HN-3 de aeronaves E.
El punto de espera HS-1 tiene dos accesos posibles: uno directo desde la entrada al apartadero; y otro desde la rodadura principal “A”, rodeando dicho acceso, en paralelo con el acceso a HS-2.
6. 6. 1. 2. Uso del apartadero norte (cabecera 13)
- El apartadero norte (cabecera 13) presenta las siguientes particularidades:
- La barra de parada HN-3 está a una distancia de eje de pista mayor de lo habitual con el fin de garantizar que no se vulneren ni la zona despejada de obstáculos de la superficie de aproximación; ni la superficie de ascenso en el despegue; ni el área crítica/sensible deI ILS.
- El acceso a pista para alinear desde HN-3 tiene una pendiente en ascenso que reduce la velocidad de rodaje hasta la pista.
- La barra de parada HN-3 está a una distancia de eje de pista mayor de lo habitual con el fin de garantizar que no se vulneren ni la zona despejada de obstáculos de la superficie de aproximación; ni la superficie de ascenso en el despegue; ni el área crítica/sensible deI ILS.
- Por ello, cuando dicha cabecera 13 esté en uso y se tengan que hacer ajustes entre arribadas y despegues,
LCL tendrá en cuenta:- Extremar la precaución a la hora de realizar ajustes entre arribadas y salidas desde HN-3.
- Consultar al tráfico de salida si está listo para inmediato, en caso afirmativo, informar de la
posición del tráfico de arribada. - En caso de despegue entre dos arribadas, utilizar siempre la fraseología:
- Extremar la precaución a la hora de realizar ajustes entre arribadas y salidas desde HN-3.
TlNAIR 1234, DETRÁS DEL BOEING 737 DE IBERIA EN FINAL, ENTRE Y MANTENGA PISTA 13 Y ESPERE. DETRÁS.
TlNAIR 1234, BEHIND THE BOEING 737 IBERIA ON SHORT FINAL, LINE UP RUNWAY 25 AND WAIT. BEHIND.
En caso de que con alta demanda de tráfico haya que ajustar tráficos de salidas y arribadas, sería recomendable utilizar principalmente los apartaderos (HN-2 y HN-1L) teniendo en cuenta las incompatibilidades de aeronaves en apartaderos publicadas en AIP-España AD2-LEMG Ítem 20.
6. 6. 1. 3. Incompatibilidades en los apartaderos de espera RWY 30
Las calles de acceso a la pista 30 no presentan limitaciones por tipo de aeronave, siempre que la asignación de los mismos se realice de sur a norte (HE-3, HE-2 y HE-1).
Existen incompatibilidades entre aeronaves situadas en los puntos de espera HE-2 y HE-1 y el rodaje por la TWY D y su acceso desde TWY F, de modo que el acceso al punto de espera HE-3 se realizará según la siguiente tabla:
6. 6. 2. Abandonos de pista 13/31
Si ATC solicita a una aeronave abandonando la pista 13/31 que mantenga posición en los puntos de espera de E-1, E-2, E-3, E-4, E-5 ó E-6, antes de entrar en la calle de rodaje A, se considerará que la pista está ocupada (ver AIP-España AD2-LEMG plano GMC).
6. 7. Procedimientos para aeronaves de clave superior a la del aeropuerto
Referencia:
- AIP-España AD2-LEMG Ítem 20.
Llegadas
Salidas
Consideraciones operativas
6. 8. Procedimientos para la prueba de motores
Referencia:
- Pruebas al ralentí: podrán realizarse en el mismo puesto de estacionamiento.
- Pruebas a media o máxima potencia: podrán ser autorizadas en la zona de espera de la pista que no esté en servicio, con la aeronave situada de tal forma que el chorro d gases salga en dirección al asfalto de la calle de rodaje.
- Se autorizará siempre que no interfiera en la operatividad normal del aeropuerto.
6. 9. Procedimiento para tráfico VFR en Málaga ATZ y CTR
Referencia:
- AIP-España AD2-LEMG Carta VAC.
- AIP-España AD2-LEMG Ítem 22 (circuito de tránsito de aeródromo).
- SERA.5005
- AMC1 ATS.TR.155
- Real Decreto 765/2022, de 20 de septiembre, por el que se regula el uso de aeronaves motorizadas ultraligeras (ULM)
Según lo establecido en SERA 5015 c) 3), las dependencias ATS no deben sugerir el cambio de vuelo IFR a VFR ni directa ni implícitamente.
LEMG TWR tendrá a su tráfico:
- En circuito y entre PE-1↔PW-1 a una altitud máxima de 1.000 pies AGL.
- entre PE-1↔PE-2, PW-1↔PW-2 y PW-1↔PS a una altitud máxima de 2.000 pies AGL.
En el tratamiento de vuelos VFR, se tendrán en cuenta, en la medida de lo posible, los siguientes procedimientos de actuación:
- Un vuelo con reglas VFR solo podrá operar siempre que el piloto al mando de la aeronave pueda mantenerse en condiciones en vuelo iguales o superiores a las VMC.
- En el entorno de un aeródromo, no se permiten las siguientes operaciones VFR si las condiciones meteorológicas notificadas en el mismo son inferiores a las mínimas establecidas para techo de nubes (inferior a 450 m (1500 ft)) y visibilidad en tierra en el aeródromo (inferior a 5 km).
- Despegue o aterrizaje en un aeródromo dentro de una zona de control.
- Entrar a una zona de tránsito de aeródromo (ATZ).
- Entrar a un circuito de tránsito de aeródromo.
- Despegue o aterrizaje en un aeródromo dentro de una zona de control.
- Cuando sea evidente que no será factible el vuelo en VMC de conformidad con su plan de vuelo actualizado, un vuelo VFR que se realice como vuelo controlado deberá:
- Solicitar un cambio en la autorización para salir del espacio aéreo controlado, o hasta el aeródromo de destino o el alternativo; o
- Solicitar la autorización para continuar como VFR especial; o
- Solicitar el cambio a IFR.
- Solicitar un cambio en la autorización para salir del espacio aéreo controlado, o hasta el aeródromo de destino o el alternativo; o
- En el Espacio Aéreo clase D, ATC facilita información de tránsito a los vuelos VFR respecto de todos los demás vuelos (IFR y VFR) y facilitará asesoramiento anticolisión a solicitud. Que los vuelos VFR reciban información de tránsito respecto de los demás vuelos implica que es responsabilidad del vuelo VFR separarse del resto de aeronaves IFR y VFR, en base a la información recibida del servicio ATC.
- La solicitud de asesoramiento anticolisión por parte de vuelos IFR o VFR implica la indicación por parte del servicio ATC de maniobras específicas (por ejemplo, virajes, rumbos, ascensos, descensos...) para ayudar al piloto a evitar una colisión.
- El CTA ejercerá precaución si hay motivos para creer que la tripulación de vuelo en cuestión no está familiarizada con el aeródromo y con los terrenos circundantes, intentando en lo posible cerciorarse de esta circunstancia y facilitando, en su caso, la información que el piloto pueda requerir.
- Se ejercerá precaución en caso de que el piloto notifique, mediante el término “STUDENT” en el primer contacto con ATS, que se trata de un piloto en fase de instrucción que vuela solo.
- Cuando se instruya a orbitar a un tráfico, ATC indicará el sentido de giro de la órbita, en especial en caso de que su posición relativa respecto a otra aeronave o a su trayectoria así lo aconseje.
- Cuando se instruya a una aeronave a abandonar una órbita o una espera para incorporarse a una secuencia de arribada, el CTA se cerciorará de que dicha aeronave tiene a su tráfico precedente en secuencia a la vista, en especial cuando se trate pilotos en fase de instrucción que vuelen solos.
- Cuando se facilite información de tránsito, se incluirá adicionalmente información relativa al color o compañía de las aeronaves afectadas para facilitar su identificación inequívoca.
- En caso de detectarse una desviación de la trayectoria de la aeronave, se deberá informar a la mayor brevedad posible al piloto, en especial y de manera explícita, en caso de invasión de las zonas de aproximación final o de ascenso inicial. En estos casos, se proporcionará, si procede, la información de tránsito esencial correspondiente y se indicarán de manera expeditiva las maniobras o instrucciones específicas para abandonar la zona.
- Para tener registro de las operaciones de toma y despegue y poder computar correctamente la carga de trabajo del personal ATC, es necesario activar la nota de texto en la etiqueta en EuroScope.
Autorizaciones e Instrucciones a VFR en espacio aéreo clase D
Los vuelos VFR en espacio aéreo de clase D están sujetos a autorización ATC, siendo sus instrucciones de
obligado cumplimiento. Las instrucciones emitidas por parte de ATC a los vuelos VFR, entre otras pueden
ser:
- Instrucciones de entrada: Todos los vuelos están sujetos a autorización ATC para entrar en Espacio Aéreo clase D.
- Instrucciones de ruta o encaminamiento a seguir: Se podrán emitir instrucciones de ruta que reduzcan o eliminen los puntos de conflicto con otros vuelos, para prevenir potenciales situaciones de conflicto o reducir la carga de trabajo del servicio ATC asociada a la transmisión exhaustiva de información de tránsito. Para ello se dispone de los VRP (Visual Reference Points) para ayudar a la definición de rutas visuales de uso frecuente.
- Instrucciones para realizar esperas visuales: Si el ATC requiere que una aeronave VFR realice esperas visuales sobre un punto específico, deberá indicárselo al piloto de forma explícita, utilizando la fraseología en vigor (ver procedimientos de actuación sobre órbitas).
- Instrucciones para realizar una maniobra “360º" para espaciamiento.
- Restricciones de altitud/nivel.
- Información sobre riesgos de colisión, mediante el uso de la fraseología estándar.
- Asesoramiento Anticolisión: previa solicitud por parte del piloto de un vuelo IFR o VFR, implica la indicación por parte de ATC de maniobras específicas para ayudar al piloto a evitar una colisión.
- Guía vectorial (solo en dependencias radar) o asistencia para la navegación en forma de rumbos (en dependencias no radar) basados en la observación de una presentación radar o en el uso de un sistema de vigilancia ATS, con las debidas precauciones (ver consideraciones a continuación).
LEMG APP podrá ofrecer guiado vectorial a tránsitos visuales en base a una serie de requisitos que serán explicados en su Manual Operativo correspondiente. La dependencia LCL, como se ha explicado, solo podrán asistir a la aeronave en forma de rumbos.
Se podrá suministrar asistencia para la navegación a vuelos VFR, cuando así lo solicite el piloto, pudiendo incluir proporcionar asesoramiento en forma de rumbos basados en el uso de un sistema de vigilancia ATS autorizado.
La disponibilidad y utilización del sistema de vigilancia ATS en dependencias de control de aeródromo no causará menoscabo a la observación visual del tránsito en el aeródromo.
Los tráficos VFR Especiales no deberían recibir guía vectorial ni asistencia para la navegación en forma de rumbos (salvo en circunstancias especiales, como emergencias).
Cuando un vuelo VFR recibe Asistencia para la navegación en forma de rumbos, la responsabilidad de la separación con el terreno sigue siendo del piloto del vuelo VFR, si bien ATC ejercerá ciertas precauciones:
- Se debe haber realizado y notificado al piloto la identificación del vuelo, mantenerse e informarle en caso de que se pierda, en cuyo caso se impartirán las instrucciones apropiadas.
- Se deberá proceder con extrema precaución al proporcionar asistencia para la navegación en forma de rumbos a vuelos VFR, siendo preferible en lo posible proporcionar instrucciones para seguir una ruta geográfica.
- La asistencia para la navegación en forma de rumbos no se utilizará a efectos de provisión de separación de vuelos VFR con otras aeronaves por parte del servicio ATC, con la salvedad de la indicación, en caso necesario, de maniobras específicas para ayudar al piloto a evitar una colisión, como parte del Asesoramiento Anticolisión previamente solicitado.
- ATC debe recordar al piloto la necesidad de informar en caso de que las instrucciones emitidas no sean aceptables por su parte debido a los requisitos de visibilidad o distancia a nubes en vuelo, o si no pudiera evitar obstáculos o cumplir con los mínimos de altitud.
- A esos efectos, en lo posible, ATC confirmará con el piloto la viabilidad de los rumbos.
- El piloto del vuelo VFR podrá requerir a ATC un cambio de rumbo o altitud a efectos de cumplimiento de cualquiera de los requisitos anteriores.
- Los pilotos de vuelos VFR pueden tener dificultades para seguir con precisión rumbos específicos recibidos o para recuperar la navegación visual tras recibir guía vectorial o asistencia para la navegación en forma de rumbos.
- ATC mantendrá la supervisión de la trayectoria de vuelo para corregirla si fuera necesario.
6. 9. 1. Operaciones de tráfico VFR Nocturno.
El aeropuerto de Málaga-Costa del Sol permite, en base a la certificación y equipamiento de la infraestructura, la operación de vuelos VFR-N.
6. 9. 2. Operación de tráfico VFR Especial
Será de aplicación lo establecido en la normativa vigente:
Cuando el aeropuerto de Málaga-Costa del Sol se encuentre por debajo de los mínimos VMC, los tráficos VFR que deseen operar en MÁLAGA CTR deberán hacerlo como VFR Especial, previa autorización de LEMG APP y sin limitación de tiempo, según la normativa en vigor SERA.5010 y SERA.8005.
Cuando sea necesario proporcionar separación entre vuelos VFR especiales y vuelos IFR o entre vuelos VFR especiales entre sí, se podrán utilizar las siguientes separaciones:
- Separaciones geográficas basadas en los siguientes puntos definidos en la Carta de Aproximación Visual:
- Puntos de notificación VFR: PE-2, PE-1, PW, PW-1, PW-2 y PS.
- Separaciones geográficas basadas en el circuito de aeródromo.
- Puntos de notificación VFR: PE-2, PE-1, PW, PW-1, PW-2 y PS.
Nota: ver en AIP-España AD2-LEMG Carta VAC la referencia de los puntos indicados arriba.
6. 9. 3. Circuitos de tránsito de aeródromo
6. 9. 4. Generalidades en la gestión de los VFR
- Los procedimientos descritos a continuación son válidos tanto en caso de configuración de 1 pista como de 2 pistas.
- Las aeronaves en VFR mantendrán contacto radio:
- con LCL-W en circuito W y procediendo desde/hacia PW-2;
- con LEC-E en circuito E y procediendo desde/hacia PE-2.
- Los procedimientos aquí descritos regirán para todo tráfico civil, exceptuando aquellas aeronaves que del Estado citadas a continuación:
- Aeronaves de incendios forestales.
- Aeronaves de la Dirección General de la Policía y la Guardia Civil.
- Aeronaves de la Dirección General de Aduanas.
- Aeronaves de Salvamento marítimo (SASEMAR), etc.
- En los periodos de alta carga de trabajo, especialmente en eventos, el controlador y/o el FMP podrá restringir el uso del aeropuerto para tráfico VFR y para aeronaves de velocidad de crucero inferior a 200 kt. Las aeronaves de Estado, helicópteros, vuelos sanitarios y de salvamento no se verán afectados por estas restricciones.
- LEMG APP/TWR mantendrán informado en todo momento al tráfico VFR respecto al tráfico esencial por el que pudieran verse afectados.
- Si la pista donde aterrizará el tráfico VFR coincide con la pista en uso para llegadas según la configuración activa, LEMG TWR insertará al tráfico en el “hueco” que LEMG APP debe crear en la secuencia de llegadas, proporcionando además información de tránsito at odas las aeronaves implicadas.
- En ningún caso se cruzará el eje de pista ni su prolongación sin autorización expresa de LEMG TWR.
- El empleo del respondedor SSR y de equipo de radiocomunicaciones es obligatorio para las aeronaves en vuelo en Sevilla TMA y espacios aéreos delegados (ENR 2.2).
Entrada a CTR (Málaga TWR) destino Málaga/Costa del Sol
Según el punto de entrada a la CTR, serán autorizados por Málaga TWR, manteniendo ALT MAX 2000 ft AMSL, a proceder por las rutas especificadas a los puntos de notificación de entrada al ATZ, hasta obtener autorización de TWR para integrarse en el circuito de tránsito aeródromo (ALT MAX 1000 ft AMSL):
- PE-1 (Málaga) si proceden de PE-2
- PW-1 (Torremolinos) si proceden de PW/PW-2/PS
En algunos casos, las aeronaves deberán efectuar esperas sobre los puntos mencionados. Dichas esperas se realizarán siempre hacia el lado más alejado a la pista en uso.
Salidas desde Málaga/Costa del Sol
Cuando alcancen los puntos de salida PE-2 y PW-2 Málaga TWR instruirá a los tráficos VFR a mantener escuchar (no llamar) la frecuencia de aproximación: 118.455 o 123.855 según corresponda para información de tráfico.
Sobrevuelos
Málaga TWR sólo autorizará sobrevuelos del CTR/ATZ, a ALT MAX 2000 ft AMSL, a vuelos operacionales. Para el resto de tráficos VFR, el cruce del CTR/ATZ deberá realizarse por Málaga APP en coordinación con Málaga TWR.
Las condiciones y procedimientos de sobrevuelo de tránsitos VFR serán descritos en el Manual Operativo de Málaga APP.
En los horarios no restringidos por AIP, las aeronaves serán autorizadas por Málaga APP a proceder, preferentemente vía encaminamiento visual, manteniendo una altitud mínima de 3500 ft AMSL.
En caso de imposibilidad de comunicar con Málaga APP, la aeronave contactará con Málaga TWR.
6. 9. 5. Configuración Sur
Independientemente de que la configuración operativa sea con 1 o con 2 pistas, en configuración sur las aeronaves VFR aterrizarán y despegarán, preferentemente, por la pista 13.
6. 9. 5. 1. Llegadas (Pista 13)
LLEGADAS POR PUNTO PW-1
- Los tráficos VFR llamarán en frecuencia de LCL-W sobre PW/PW-2/PS a ALT MAX 2000 ft AMSL.
- En configuración 2 pistas, LCL-W coordinará con LCL-E ya que esta llegada puede ser conflicto con las arribadas IFR a la pista 12.
- Encaminamiento desde PW-1:
- Viento en cola derecha pista 13.
- Base derecha pista 13.
- Cuando sea necesario, ATC autorizará a la aeronave VFR a mantener en WA a la espera de instrucciones.
- Viento en cola derecha pista 13.
LLEGADAS POR PUNTO PE-1
- Los tráficos VFR llamarán en frecuencia de LCL-E sobre PE-2.
- En configuración 2 pistas, LCL-E coordinará el cruce de pistas con LCL-W y encaminará al tráfico:
- Vía EA (para espera o cruce directo): Cuando LCL-W se lo autorice (despegues pista 13 parados), LCL-E procederá a autorizar el cruce de EA a WA y transferirá el tráfico a LCL-W cuando el QMS de la pista 12/30 esté libre. LCL-W considerará el QMS de la pista 13/31 ocupado hasta que el tráfico esté en su frecuencia y haya librado el QMS de su pista.
- Por línea de costa (para cruce sin demora): Cuando LCL-W se lo autorice (despegues pista 13 parados), LCL-E procederá a autorizar el cruce por línea de costa y viento en cola derecha pista 13 y transferirá el tráfico a LCL-W cuando el QMS de la pista 12/30 esté libre. LCL-W considerará el QMS de la pista 13/31 ocupado hasta que el tráfico esté en su frecuencia y haya librado el QMS de su pista.
- Posteriormente, en caso de que hubiera algún tráfico en final de la pista 12 que pudiera afectarle, LCL-W solicitará a la aeronave VFR que haga esperas sobre WA a al espera de instrucciones.
6. 9. 5. 2. Salidas (Pista 13)
SALIDAS POR PUNTO PW-1
- Tras el despegue, las aeronaves virarán a la derecha y procederán a PW-1 y PW-2/PS por línea de costa a 2000ft AMSL o inferior.
- LCL-W indicará al tráfico que mantenga escucha la frecuencia de INICIAL W en PW-2/PS.
SALIDAS POR PUNTO PE-1
- En configuración 2 pistas, antes de autorizar el despegue, LCL-W coordinará con LCL-E e instruirá al despegue a mantener rumbo de pista.
- Tras el despegue, las aeronaves serán transferidas a LCL-E, que autorizará a virar a la izquierda y cruzar el QMS de la pista 12 cuando el tráfico lo permita.
- Las aeronaves continuarán por línea de costa a 2000ft AMSL o inferior hacia PE-1 y PE-2, donde LCL-E indicará al tráfico que monitorice la frecuencia de INICIAL E.
6. 9. 5. 3. Sobrevuelos en Configuración Sur
PW-1 a PE-1
- Los tráficos VFR llamarán en frecuencia de LCL-W sobre PW/PW-2/PS.
- En configuración 2 pistas, LCL-W autorizará a la aeronave VFR a proceder hacia viento en cola derecha pista 13 con WA como autorización límite y coordinará con LCL-E la existencia del sobrevuelo.
- Una vez tenga la pista 13/31 libre para el cruce, LCL-W transferirá el tráfico VFR a LCL-E, quien lo autorizará al cruce de ambas pistas en función del tráfico de la pista 12/30. En caso de que el tráfico lo permita, el cruce podrá realizarse por línea de costa.
- LCL-E encaminará al tráfico a PE-1 y PE-2, indicándole que monitorice la frecuencia de INICIAL E a partir PE-2.
PE-1 a PW-1
- Los tráficos VFR llamarán en frecuencia de LCL-E sobre PE-2.
- En configuración 2 pistas, LCL-E coordinará con LCL-W el cruce del sobrevuelo y lo autorizará a proceder hacia EA como autorización límite.
- LCL-W notificará a LCL-E cuando la pista 13/31 esté libre para el cruce.
- LCL-E autorizará al cruce de ambas pistas en función del tráfico y lo transferirá a LCL-W cuando
libre el QMS de la pista 12/30. - LCL-W encaminará al tráfico a PW-1 y PW-2/PS, indicándole que monitorice la frecuencia de INICIAL W a partir PW-2/PS.
6. 9. 6. Configuración Norte
Independientemente de que la configuración operativa sea con 1 o con 2 pistas, en configuración norte las aeronaves VFR aterrizarán y despegarán, preferentemente, por la pista 31.
6. 9. 6. 1. Llegadas (Pista 31)
LLEGADAS POR PUNTO PW-1
- Los tráficos VFR llamarán en frecuencia de LCL-W sobre PW/PW-2/PS.
- Cuando sea necesario, ATC autorizará a la aeronave VFR a orbitar en PW-1 o en WA, a 1000ft AMSL o inferior, a la espera de instrucciones.
- Cuando proceda y en función de la situación de tránsito aéreo, LCL-W los autorizará a base izquierda manteniendo línea de costa (desde PW-1) o viento en cola izquierda y base izquierda (desde WA) pista 31.
LLEGADAS POR PUNTO PE-1
-
Los tráficos VFR llamarán en frecuencia de LCL-E sobre PE-2.
-
LCL-E coordinará la llegada con LCL-W y mantendrá a las aeronaves esperando en PE-1 o EA (ALT MAX 1000 ft AMSL).
-
En función de la situación de tránsito aéreo, LCL-W notificará a LCL-E el momento en el que la aeronave puede abandonar la espera. LCL-E la autorizará a proceder por línea de costa (desde PE- 1) o viento en cola derecha pista 31 (desde EA para cruzar por detrás de cabecera pista 30).
-
LCL-E transferirá el tráfico VFR a LCL-W abandonando PE-1 o en viento en cola derecha, según el caso.
-
LCL-W insertará el tráfico en el hueco que haya coordinado con LEMG APP según coordinado entre ambas dependencias.
6. 9. 6. 2. Salidas (Pista 31)
Salidas por punto PW-1
- En configuración 2 pistas, antes de autorizar el despegue RWY 31, LCL-W coordinará con LCL-E por posibles despegues de la RWY 30.
- Las aeronaves VFR serán autorizadas tras el despegue a virar a la izquierda para proceder posteriormente a PW-1 y PW-2/PS a 2000 ft AMSL o inferior.
- LCL-W indicará a la aeronave que monitorice la frecuencia de INICIAL W a partir PW-2/PS.
Salidas por punto PE-1
- En configuración 2 pistas, antes de autorizar el despegue RWY 31, LCL-W coordinará con LCL-E por posibles despegues de la RWY 30.
- Tras el despegue, las aeronaves serán autorizadas a virar a la derecha y cruzar el QMS de la pista 30, cuando el tráfico lo permita. LCL-W transferirá el tráfico a LCL-E.
- Las aeronaves continuarán hacia PE-1 y PE-2 (ALT MAX 2000 ft AMSL), donde LCL-E le indicará que monitorice la frecuencia de INICIAL E.
6. 9. 6. 3. Sobrevuelos en Configuración Norte
PW-1 a PE-1
- Los tráficos VFR llamarán en frecuencia de LCL-W sobre PW/PW-2/PS a ALT MAX 2000ft AMSL.
- En configuración 2 pistas, LCL-W coordinará con LCL-E el cruce del sobrevuelo y lo autorizará a proceder hacia WA como autorización límite (ALT MAX 1000 ft AMSL).
- LCL-E notificará a LCL-W cuando la pista 12/30 esté libre para el cruce.
- LCL-W autorizará al cruce de ambas pistas en función del tráfico y lo transferirá a LCL-E cuando libre el QMS de la pista 13/31.
- LCL-E autorizará al tráfico a proceder PE-1 y PE-2 (ALT MAX 2000 ft AMSL), indicando que mantenga escucha la frecuencia de INICIAL E a partir de PE-2.
PE-1 a PW-1
- Los tráficos VFR llamarán en frecuencia de LCL-E sobre PE-2 a ALT MAX 2000 ft AMSL.
- En configuración 2 pistas, LCL-E autorizará a la aeronave VFR a proceder hacia EA como autorización límite (ALT MAX 1000 ft AMSL) y coordinará con LCL-W la existencia del sobrevuelo.
- Una vez tenga la pista 12/30 libre para el cruce, LCL-E transferirá el tráfico VFR a LCL-W, quien lo autorizará al cruce de ambas pistas en función del tráfico de la pista 13/31. En caso de que el tráfico lo permita, el cruce podrá realizarse por línea de costa.
- LCL-W encaminará al tráfico a PW-1 y PW-2/PS (ALT MAX 2000 ft AMSL), indicándole que monitorice la frecuencia de INICIAL W a partir de dicho punto.
6. 9. 7. Suspensión de operaciones VFR
Según lo reflejado en ATS.TR.145, cuando lo exija la seguridad de las operaciones, es potestad del CTA de TWR o APP suspender las operaciones que se realicen de acuerdo a las reglas de vuelo visual sobre una aeródromo o en sus proximidades, teniendo en cuenta:
- Se podrán suspender, total o parcialmente;
- Las salidas VFR.
- Los vuelos locales VFR, u obtendrán aprobación del servicio de control para operar como VFR especial;
- Se han de notificar las medidas tomadas y las razones que han obligado a adoptarlas:
- Al colateral correspondiente (ej.: APP, ACC/TACC, AFIS, ...).
- Si es necesario o se solicita y en eventos de alta demanda, al FMP.
En base a ello, cuando lo exija la seguridad de las operaciones, el CTA podrá adoptar, entre otras, las siguientes medidas:
- No aceptación de más tránsito en el espacio aéreo de responsabilidad, comunicando la medida a las
dependencias colaterales si fuera necesario. - Requerimiento de abandono del espacio aéreo gestionado o de aterrizaje inmediato.
- Adicionalmente, en caso de considerarlo necesario, el CTA podrá adoptar cualquiera de las medidas de gestión de tráfico VFR a su alcance sin suspender total o parcialmente las operaciones, por ejemplo, medidas relativas a la determinación de puntos de entrada o salida del espacio aéreo de su responsabilidad, horas de entrada en el mismo, autorizaciones de rodaje, condiciones de operación, etc.
Salvo que resulte imprescindible para garantizar la seguridad de las operaciones, las medidas anteriores no se aplicarán a aeronaves que realicen misiones de vigilancia, búsqueda, rescate, salvamento, policía, bomberos o sanitarias, normalmente amparadas por la correspondiente coordinación, carta de acuerdo y/o evento específico, si los hubiese.
6. 10. Operación de helicópteros
Referencia:
En el aeropuerto de Málaga-Costa del Sol al no estar definida otra zona específica para operar con helicópteros, aquellos cuyos operadores no cuenten con carta de exenciones serán tratados como aeronaves de ala fija y serán autorizados por ATC a despegar y aterrizar en la pista 13/31.
Los rodajes se realizarán por las calles de rodaje que también están destinadas al uso de aeronaves de ala fija, pudiendo ser este rodaje aéreo o en tierra, dependiendo del tipo de helicóptero.
LLEGADAS
- LCL-W autorizará a los helicópteros de llegada a aterrizar por la pista 13/31.
- Para abandonar pista se podrá utilizar cualquiera de las calles de salida rápida habituales contempladas para aeronaves de ala fija en RWY 13/31 (E-1, E-2, E-3, E-4, E-5 ó E-6) así como aquellas al final de pista (HN-3 ó HS-3), según la pista en servicio, aunque preferentemente se utilizarán E-1 o E-3. LCL-W transferirá el tráfico a GND-W.
- GND-W autorizará al tráfico a rodar vía rodadura A hacia la puerta correspondiente (G-2 para Rampa 2 y G-3 para Rampa 3).
SALIDAS
- De forma preferente, los helicópteros de salida serán autorizados por GND-W a rodar, desde el puesto de estacionamiento, a través de su puerta correspondiente (G-2 para Rampa 2; G-3 para Rampa 3) y TWY A hasta uno de los puntos de espera intermedios denominado “AH” o “A2” y transferidos a frecuencia de LCL-W.
- Desde estos puntos, los tráficos esperarán instrucciones de LCL-W para entrar y despegar de pista en servicio vía calle de salida rápida E-1* o E-3*, respectivamente.
- Por motivos operacionales, también pueden ser utilizadas el resto de calles de acceso a pista 13/31 contempladas para aeronaves de ala fija (E6, HN-1L, HN-2, HN-3, HS-1, HS-2 y HS-3), siendo en estos casos el rodaje y acceso a pista iguales que para el caso de aeronaves de ala fija.
- * Entre el ocaso y el orto, el acceso a pista vía E-3 no es utilizable (no existe balizamiento de entrada a pista) y E-1 sólo es utilizable con RWY 31 en servicio (balizamiento de entrada sólo en sentido RWY31). Por tanto, en las operaciones nocturnas desde RWY31 se utilizará preferentemente E-1, alternativamente los puntos de espera HS-1, HS-2, HS-3, mientras que si está en servicio la RWY13 se usará preferentemente E-6, alternativamente los puntos de espera HN-1L, HN-2, HN-3.
6. 11. Salidas visuales para vuelos IFR
En determinadas circunstancias que impidan el uso de las SID publicadas, se puede autorizar a un vuelo IFR a que ejecute una salida visual si el piloto así lo solicita o a iniciativa del controlador con el consentimiento del piloto. En ese caso el piloto asume la separación respecto del terreno, siguiendo el rumbo determinado, hasta alcanzar la altitud mínima de vectorización (MVA).
La autorización de la salida visual se dará al vuelo IFR antes de la autorización de despegue como una modificación de la SID a la que ha sido autorizado.
El CTA LCL recordará al tráfico las condiciones de despegue según se haya coordinado con el CTA del sector correspondiente de APP, de acuerdo con lo establecido en este Anexo, así como la autorización para la salida visual utilizando la siguiente fraseología, que deberá ser colacionada por el piloto:
“APROBADA SALIDA VISUAL PISTA (número), VIRE A LA IZQUIERDA/DERECHA RUMBO (tres cifras), SUBA
PARA (nivel) [MANTENGA REFERENCIA VISUAL HASTA (altitud)]. PREVEA VECTORES AL ALCANZAR LA
ALTITUD MÍNIMA DE VECTORIZACIÓN.”
“VISUAL DEPARTURE RUNWAY (number) APPROVED, TURN LEFT/RIGHT HEADING (three digits), CLIMB TO
(level) [MAINTAIN VISUAL REFERENCE UNTIL (altitude)]. EXPECT VECTORS WHEN REACHING MINIMUM
VECTORING ALTITUDE.”
Las condiciones de aplicación para este procedimiento serán las siguientes:
- Condiciones que permitan el vuelo visual en la dirección del despegue y ascenso inicial hasta la
MVA. - Durante las horas diurnas solamente (entre el orto y el ocaso).
ATC transmitirá a la aeronave la información meteorológica disponible en caso de no disponer de ATIS. También se tendrá en cuenta cualquier otra información meteorológica no radiada en ATIS de la que disponga el CTA, debiendo ser retransmitida por voz hasta su inclusión en el ATIS. El piloto será el responsable de decidir si opera o no en base a este procedimiento.
Por otra parte, es necesario en cualquier caso que el CTA provea separaciones con el resto de las operaciones IFR, por lo que será necesario seguir el procedimiento de coordinación con APP descrito en este Manual Operativo.
Durante la ejecución de una salida visual, es necesario que ATC le provea de la información del tráfico VFR relevante para la ejecución del procedimiento.
6. 11. 1. Coordinación de salidas visuales para vuelos IFR
La salida visual podría afectar a la operativa del aeropuerto, por lo que se deberán tener en cuenta las
siguientes consideraciones:
- Configuración Norte 2 RWYs: LCL-E informará a LCL-W y, si el rumbo de la salida visual implica viraje a izquierda, no autorizará la salida cuando la llegada se encuentre a 4 NM o menos del umbral de la pista de aterrizaje.
- En Configuración Sur 2 RWYs: LCL-W informará a LCL-E y, si el rumbo de la salida visual implica viraje a izquierda, no autorizará la salida cuando la llegada se encuentre a 4 NM o menos del umbral de la pista de aterrizaje.
- En configuraciones de 2 RWYs la salida visual no será autorizada a despegar hasta que la arribada anterior haya tomado y abandonado pista o rebasado la primera salida rápida disponible. En
Configuración Norte adicionalmente han de aplicarse los criterios correspondientes a la gestión del área de bloqueo.
- En configuraciones de 2 RWYs la salida visual no será autorizada a despegar hasta que la arribada anterior haya tomado y abandonado pista o rebasado la primera salida rápida disponible. En
- En Configuración de pista única: se aplicará un punto de bloqueo de 4 NM.
El piloto será responsable de mantener el margen de franqueamiento de obstáculos hasta la MVA. ATC no sugerirá cambios de rumbo a la aeronave. ATC será responsable de proporcionar separación o información de tráfico a dicha aeronave del resto de aeronaves, según la clase de espacio aéreo en el que se encuentre, para lo cual:
- El piloto, una vez alineado, solicitará un rumbo que le permita una salida segura.
- LEMG TWR notificará a LEMG APP que tiene una salida visual y el rumbo solicitado. ATC informará al piloto de si el rumbo inicial propuesto implica penetración en una zona P, D o R. En este caso, el CTA no deberá autorizar la salida visual a no ser que el piloto le asegure que evitará dicha zona.
- LEMG APP comunicará a LEMG TWR la altitud inicial autorizada en función del rumbo solicitado y confirmará que el tráfico está suelto.
- LEMG TWR especificará al piloto los elementos adicionales de la autorización de despegue en base a la coordinación realizada con LEMG APP.
- LEMG TWR autorizará el despegue de acuerdo a lo establecido anteriormente para evitar conflictos con las frustradas.
- LEMG TWR transferirá manualmente el despegue libre de tráfico, en cuanto esté en el aire, a LEMG APP.
- LEMG TWR coordinará con LEMG APP la siguiente salida, informando si va a volar la SID correspondiente o repitiendo este proceso de coordinación si requiere salida visual.
Si el piloto se desvía del rumbo inicialmente autorizado, deberá informar a ATC y este le proporcionará información de tráfico. En todo caso el piloto será el responsable de mantener el margen de franqueamiento de obstáculos hasta la MVA.
6. 11. 2. Anotar solicitudes, autorizar y realizar anotaciones
Todas las funciones básicas de la secuencia de control (Solicitud/Autorización/Anotación), excepto la autorización ATC, se han agrupado en un único objeto gráfico: el Indicador de Acción.
Pulsando con el BI sobre el objeto gráfico indicador de acción (ACC) se realizan las sucesivas acciones de control sobre el vuelo según una secuencia lógica predefinida.
A continuación, se describen las acciones de Solicitud/Autorización/Anotación según la secuencia lógica:
Secuencia Lógica en Despegues:
- Autorización puesta en marcha (S/U).
- Autorización retroceso (P/B)
- Autorización rodadura (TAX)
- Autorización alinear (L/U)
- Autorización despegue (DEP)
Secuencia Lógica en Aterrizajes:
- Autorización aterrizaje (LND).
- Autorización rodadura.
Secuencia Lógica en Sobrevuelos:
- Autorización a Entrar.
- Autorización a Esperar.
- Autorización a Cruzar pista.
6. 11. 3. Rol de Autorizaciones (CLD)
El papel de CLD es primordial para conseguir una operación ordenada, fluida y segura, observando las demás posiciones de trabajo y teniendo en cuenta las condiciones del aeródromo.
Seguirá los procedimientos establecidos en el “Modo de Operación A-CDM. Torre de control" para dar autorizaciones de salida y puestas en marcha.
6. 11. 4. Rol de Local (LCL)
Las acciones de autorizar a aterrizar, alinear y despegar sobre la ficha electrónica, así como las anotaciones de toma o en el aire, se realizarán desde el botón de acción junto al apartado de text.
6. 11. 5. Roles integrados.
La mayor parte del tiempo, el controlador de LCL asumirá las posiciones inferiores, salvo en la efeméride de eventos, por lo que asumirá todos los roles, siguiendo la filosofía top down.
6. 12. Operativa DataLink.
- MENSAJE RCD: El piloto solicitará la autorización ATC de salida y S/U conjuntamente vía RCD. El sistema hace una única solicitud, sin hacer distinción de si se solicita Autorización ATC o Autorización ATC y autorización de puesta en marcha, pero la respuesta, en función del momento temporal, podrá ser dar la autorización ATC o la de S/U, o ambas.
VÁLIDO
- Para que un RCD sea considerado válido ha de serlo en tiempo y forma. En modo CDM todo el diálogo DCL ha de tener lugar entre el intervalo (TOBT-30’, TOBT+5’). En modo no CDM, por otro lado, el diálogo ha de situarse en el intervalo (EOBT-30’, EOBT+15’) para los vuelos no regulados y en el intervalo (EOBT-30’, CTOT) para los vuelos regulados.
- La recepción de un RCD válido se muestra, en el indicador de Acción. Los posibles valores del indicador de acción son:
- La información mostrada en el Indicador de Acción inicialmente se corresponderá con el momento de la recepción de la solicitud (RCD). Sin embargo, posteriormente se podría actualizar la información presentada debido a modificaciones de las horas del PV (TOBT/TSAT/EOBT), si el avance del tiempo hace que se cumplan otras condiciones temporales, o si se finaliza el diálogo DCL. También se anotará/revocará (de forma automática) la solicitud S/U de acuerdo al nuevo estado (tras una modificación, ...) si le correspondiera según ese nuevo estado. Por ejemplo, si un PV que en el momento de la recepción del RCD estaba en rango TSAT, pero se recibe una nueva TOBT de forma que ya no está en rango de TSAT ni de TOBT, pasará a mostrar los caracteres y colores correspondientes a PV no en rango TOBT, y se revocará automáticamente la Solicitud S/U (o REA en su caso). El Indicador de Acción del PV presentará un resalte para advertir de una Solicitud no atendida, cuando hayan transcurrido 2min desde la recepción del mensaje RCD y no se haya respondido enviando la autorización vía Data Link. En esta situación el Indicador de Acción (ACC) presentará los caracteres correspondientes a la solicitud con parpadeo. Este resalte dejará de presentarse si se reconoce o si se anota sobre el PV alguna solicitud/autorización/anotación.
6. 13. Procedimiento de "Push & Hold"
En determinadas ocasiones las aeronaves estacionadas en posiciones de contacto, a pesar de estar completamente listas para la salida, no pueden iniciar la maniobra de retroceso debido a que están afectadas por un CTOT, cuyo cumplimiento deben llevar a cabo esperando en el puesto de estacionamiento en el que han sido atendidas.
Por tanto, se desarrolla este procedimiento para identificar en qué condiciones, una aeronave que está lista (ready) puede ser autorizada a abandonar el estacionamiento de contacto y esperar, para dar cumplimiento al CTOT en un estacionamiento remoto definido (estacionamiento push and hold ó P&H), situado más cerca de la cabecera de la pista en servicio, con el fin de que, si le concedieran una mejora de ese CTOT, la aeronave pudiera salir de forma autónoma de dicho puesto de estacionamiento, acortando de esta manera su tiempo de llegada a la pista en uso.
6. 13. 1. Descripción del procedimiento P&H.
El presente es de aplicación, cuando se opere con pista única o con dos pistas, para aquellas aeronaves que, estando estacionados en posiciones de contacto, estén además afectadas por un CTOT.
| Pista 13 en servicio (para configuración sur | 1 o 2 pistas) |
|||
| Rampa |
Retroceso | Rodaje | Posiciones P&H |
|
R4, R5, R6, |
Según el procedimiento de circulación en plataforma
(6.2.5.4. Posiciones de retroceso) |
Por medios propios vía “A” (o “L-B” en caso de R8) hasta el estacionamiento en rampa 7 (preferentemente U3, V3 y W3). |
U3, V3 o W3 |
| Pista 31 en servicio (para configuración norte | 1 o 2 pistas) |
|||
| Rampa |
Retroceso | Rodaje | Posiciones P&H |
|
R4
|
Según el procedimiento de circulación en plataforma
(6.2.5.4. Posiciones de retroceso) |
Por medios propios vía “A” hasta el estacionamiento |
R3 (02, 04, |
|
R5, R6, R8 |
Según el procedimiento de circulación en plataforma
(6.2.5.4. Posiciones de retroceso) |
Por medios propios vía “A” hasta el estacionamiento |
R3 (05 o 07) |
- Nota: Las posiciones definidas para realizar la maniobra de Push and Hold en configuración NORTE PISTA ÚNICA se encuentran situadas en las rampas R3 y R4, y por tanto, no se autorizará dicha maniobra a aeronaves cuya envergadura sea mayor que la de un Boeing 763 (aeronaves tipo E según su clasificación por envergadura).
| Pista 30 en servicio (para configuración norte | 2 pistas) |
|||
| Rampa |
Retroceso | Rodaje | Posiciones P&H |
|
R4, R5, R6, R8
|
Según el procedimiento de circulación en plataforma
(6.2.5.4. Posiciones de retroceso) |
Por medios propios vía “A” y “L” (o solo “L” para los |
R9 (89 a 99, |
6. 13. 2. Condiciones a cumplir por la aeronave para autorizar P&H.
La maniobra de Push & Hold podrá ser solicitada/autorizada siempre que se cumplan todas y cada una de
las siguientes condiciones:
- Que no estén activos los LVP (Fase III).
- Que la aeronave que solicita P&H esté estacionada en una posición de contacto.
- Que esté afectada por un CTOT y haya requerido puesta en marcha o el envío de un mensaje READY.
- En consecuencia con la condición anterior, la solicitud de P&H no deberá ser requerida por las tripulaciones ni podrá ser autorizada por ATC antes de TOBT-5 (hora a partir de la que se puede solicitar S/U o un REA).
- Que haya posiciones P&H disponibles en la zona que corresponda y la aeronave cumpla con los requisitos de envergadura máxima aplicables a la posición P&H disponible.
6. 14. Procedimiento de "Hold to Park"
El procedimiento Hold to Park (HtP) podrá ser aplicado cuando CEOPS detecte que una llegada va a ser estacionada en puesto de remoto por no disponer de ningún stand libre en pasarela, pero se prevea que, en un plazo máximo de 15 minutos desde el momento de la llegada, quedará libre alguna pasarela.
Se debe decidir aplicar el procedimiento HtP a una llegada no más tarde de 2 minutos antes de que el
avión tome tierra.
No se autorizará más de dos operaciones HtP simultáneamente.
El procedimiento HtP no aplicará a las aeronaves que estacionen en la Rampa 8. A estas aeronaves, si el puesto de pasarela asignado aún estuviese ocupado, se les reasignará un nuevo stand, que será en el que finalmente estacionen.
6. 14. 1. Posiciones intermedias para HtP
Las rampas donde hacer la espera HtP dependerán de la pista en uso para aterrizar:
- Configuración pista única 13/31.
Independientemente de la pista en uso, norte (RWY 31) o sur (RWY 13):
6. 15. Área de bloqueo en Configuración Norte y dos pistas.
Los ejes de las pistas 13/31 y 12/30 del aeropuerto de Málaga-Costa del Sol forman un ángulo de 14º, por lo que, según el “Manual sobre operaciones simultáneas en pistas de vuelo por instrumentos paralelas o casi paralelas” (Doc. 9643) de OACI, se consideran pistas casi paralelas.
Por ello, cuando se esté operando con dos pistas en configuración norte (ARR 31 DEP 30), se hace necesario establecer un área de bloqueo en la pista 31 que, siempre que se realice una aproximación frustrada, aterrizaje interrumpido o motor y al aire en dicha pista 31, garantice la separación con el despegue de la pista 30 hasta el momento en que las trayectorias de ambas aeronaves comienzan a ser divergentes y, por tanto, no es necesario que los CTA proporcionen instrucciones adicionales. Dicha área de bloqueo se extiende, desde THR 31 hasta 2,5 NM en final y hasta 1200 m sobre la propia pista (ver imagen a continuación).
6. 15. 1. Procedimiento para la gestión del área de bloqueo.
Este procedimiento será empleado cuando se opere en configuración Norte, 2 pistas (ARR 31 DEP 30), en VMC o IMC. Las separaciones a aplicar entre llegadas sucesivas serán las indicadas en este manual operativo.
- LCL-E (DEP 30) no autorizará a despegar a ningún tráfico por la RWY30 si hay alguna aeronave de llegada a la RWY31 dentro del área de bloqueo, a no ser que la toma de ésta esté asegurada. Para ello se valdrá de la información de:
- Presentación de datos de vigilancia radar;
- Observación directa de la pista RWY31 y/o
- Notificación de LCL-W “área de bloqueo ocupada/libre”.
Nota 1: se puede tener a una aeronave alineada en RWY30 para despegue mientras otra aeronave está dentro del área de bloqueo de la RWY31.
Nota 2: una salida que haya iniciado la carrera de despegue coincidiendo con la entrada en el área de bloqueo de la aeronave en aproximación puede continuar el despegue con normalidad ya que está garantizada la seguridad de las operaciones en caso de que se inicie aproximación frustrada.
- En el caso del primer despegue por pista 30 después de su apertura, el controlador de LCL-E, además de pedir el suelto a LEMG APP (sector DEP), coordinará con LCL-W por si quedase algún despegue por pista 31 de la secuencia previa a la apertura de la pista 30.
- En caso necesario, el CTA confirmará con la aeronave en salida que se encuentra lista para iniciar la carrera de despegue de forma inmediata una vez recibida la correspondiente autorización.
- En caso de que se produzca una maniobra de aproximación frustrada / aterrizaje interrumpido /motor y al aire se estará al procedimiento establecido en lo sucesivo.
- En caso de que un tráfico no pudiera despegar por la pista 30 por motivos de performance y solicitase despegar por la pista 31 se regirá por lo estipulado en el procedimiento Despegues por pista 31 (no preferente en configuración Norte 2 RWY).
6. 15. Uso del idioma único en las comunicaciones tierra-aire
Siempre que en la/s frecuencia/s bajo la/s que se encuentra el área de maniobras exista un piloto que no sea de habla castellana, será obligatorio el uso del inglés en las comunicaciones tierra-aire entre aeronave y dependencia ATS; sin perjuicio de la aplicación de lo establecido en SERA.2010 ‘Responsabilidades del piloto al mando’ y de las decisiones que adopte el piloto al mando en tales circunstancias, así como ante las situaciones de emergencia que puedan surgir a bordo de la aeronave, y de la adopción por el CTA de las medidas que estime necesarias para mantener la seguridad.
Conforme a lo previsto en SERA.14015, será de aplicación, cuando corresponda, en los escenarios operativos descritos en el Anexo IV del RD. 1180/2018:
- Las siguientes operaciones de aterrizaje y despegue:
- Autorizaciones de aterrizaje con tráfico en el punto de espera.
- Autorizaciones de despegue con tráfico en final.
- Autorizaciones para entrar y alinear desde puntos de espera congestionados.
- Las operaciones en que haya aeronaves que transiten por la pista activa, pero que no vayan ni a aterrizar o a despegar. Típicamente estas operaciones son de rodaje por la pista activa o cruce de la pista activa.
- Las operaciones con Procedimientos de Baja Visibilidad (LVP), VIS3, activados.
En los escenarios operativos anteriores podrá utilizarse el castellano en las comunicaciones tierra–aire entre las dependencias de control de tránsito de aeródromo y los vuelos que operan conforme a las reglas de vuelo visual (VFR), siempre que los pilotos no dispongan de competencia lingüística en inglés.
Las operaciones especiales, en los escenarios operativos anteriores, quedan exentas de aplicar lo indicado en este apartado relativo a comunicaciones tierra-aire entre aeronave y dependencia ATS.
Log de versiones
1513609 - Creación del Manual Operativo (25/12/2025).








































