LEBL AD | Manual Operativo
1. SERVICIOS PRESTADOS EN LA DEPENDENCIA
| Servicios prestados |
|
| Servicio de Control de Tránsito Aéreo (ATC) |
Servicio de Control de Aeródromo |
|
Servicio de Información de Vuelo (FIS)
|
Servicio FIS |
| Servicio de Asesoramiento | |
| Servicio de Dirección de Plataforma |
|
2. ESPACIO AÉREO BAJO RESPONSABILIDAD DE LA DEPENDENCIA
2. 1. Espacio aéreo de la dependencia
| Denominación | Límites laterales | Límites verticales | Clase de espacio aéreo |
|
Barcelona ATZ |
Círculo de 8 km de radio centrado en ARP
o la visibilidad horizontal, lo que resulte inferior |
3000 ft HGT ________ SFC
O hasta la elevación del techo de nubes, lo que resulte más bajo |
D |
Referencia:
- AIP-España AD2-LEBL Ítem 17.
2. 2. Instalaciones y operadores cuya actividad afecta a la prestación ATS en espacio aéreo de responsabilidad de LEBL.
De las instalaciones aeronáuticas/operadores dentro del EA de la dependencia, en algunos casos se ha considerado conveniente establecer acuerdos específicos mediante firma de Carta Operacional ATS (ver apartado "Coordinaciones", subapartado "Con otros organismos para la prestación de Servicio ATS").
Las instalaciones (por razón de las operaciones aeronáuticas que se pueden realizar en ellas, con independencia de que la infraestructura esté abierta a todos los usuarios o sea de uso privado) constan publicadas en:
- Aeródromos: AIP-AD2
- Helipuertos: AIP-AD3
A lo que se suma:
- Restringidos: AIP-AD1 .3
- Determinadas localizaciones de deporte aéreo y recreativo: AIP-ENR 5.5.
Además, se identifican las siguientes instalaciones con afectación en la operativa de la dependencia, que
no constan publicadas en AIP:
- Helipuerto del Hospital Universitario de Bellvitge.
- Coordenadas geográficas: 41º 20' 45" N - 002º 06' 13" E
- Helipuerto de FIRA 2000.
- Coordenadas geográficas: 41º 21' 14" N - 002º 07' 44" E
3. Información técnica
3. 1. Equipamiento técnico disponible para los CTA
Desde VATSIM España se ofrece las siguientes herramientas a disposición de los controladores del vACC:
- A través de VSEDI:
- vATIS: es una solución ATIS fácil de usar, diseñada específicamente para la red VATSIM. Ofrece una interfaz sencilla e intuitiva que permite a los usuarios crear y transmitir mensajes ATIS de forma rápida y sencilla.
- Audio for VATSIM y TrackAudio son dos de los sistemas de comunicación por radio en VATSIM para controladores que permite comunicaciones realistas entre pilotos. Desde el Departamento de Operaciones se recomienda preferentemente TrackAudio.
- VCCS es un plugin integrado dentro de EuroScope utilizado para la comunicación entre controladores a través de la conocida línea caliente.
3. 2. Frecuencias de la dependencia
3. 3. Uso del SCV* de la dependencia
*Sistema de Comunicaciones de Voz.
Cuando se agrupen posiciones en una dependencia de control, no se utilizarán simultáneamente y diferenciadamente dos frecuencias de radio para la prestación de servicio ATS.
Teniendo en cuenta la normativa y en función de los medios técnicos disponibles (software de SCV con función XCA; léase los manuales de Audio for VATSIM o TrackAudio) cuando se disponga de posiciones de control agrupadas o monoposición, los sistemas de comunicaciones de uso normal (SCV) se operarán como sigue:
- Una frecuencia operativa en una posición de control:
- Si está disponible, se informará a través del ATIS de la frecuencia operativa en uso.
- En caso de que una aeronave u otro usuario contacte a través de una frecuencia en escucha (no operativa), éste será transferido a la frecuencia operativa en primera comunicación.
- Si está disponible, se informará a través del ATIS de la frecuencia operativa en uso.
- Dos o más frecuencias operativas en una misma posición de control (frecuencias pareadas):
- Se deberá tener activa la función de TX y RX en todas las frecuencias pareadas en las antedichas para que puedan ser transmitidas simultáneamente en todas las frecuencias en uso.
- Se deberán transferir los tráficos a la frecuencia bajo cuya responsabilidad se encuentra la pista de vuelos (cuando la agrupación de frecuencias sea LCL+GMC), para que en caso de fallo del sistema de comunicaciones de uso normal (SCV), todas las aeronaves en pista o en el aire se encuentren en una misma frecuencia.
- Cuando se esté operando con pista única, se hará siempre uso de las 2 frecuencias de LCL (además de otras si el rol de LCL está unificado con otros roles), seleccionadas y en retransmisión de forma que se puedan gestionar los tráficos que procedan desde PW-1 y PE-1.
- En el caso de tener los dos roles de GMC en una misma posición, se hará uso de las dos frecuencias GMC y se tendrán todas en retransmisión. La posición con el rol de CLD transferirá a las aeronaves al a frecuencia correspondiente al área de responsabilidad donde se encuentre.
3. 4. Servicio ATIS
Documentación de referencia ATIS
Para información más detallada en relación a los servicios ATIS-voz y D-ATIS, se puede consultar el documento vATIS for VATSIM.
Jerarquía de los servicios ATIS (ATIS-voz, D-ATIS)
En caso de discrepancia, la información proporcionada por el CTA prevalecerá sobre la proporcionada por ATIS-voz y/o D-ATIS.
La información ATIS-voz prevelecerán sobre las informaciones D-ATIS.
Responsabilidad de actualización de la información ATIS-voz.
VATSIM Spain como proveedor certificado del servicio ATS, es responsable de todas las actividades necesarias para la operación de los servicios ATIS y D-ATIS.
La introducción de la información operacional, siempre que esté disponible, corresponderá al personal CTA de Torre de Control, así como la confirmación de acuse de recibo del ATIS vigente, la validación del mensaje y la gestión de avisos y alarmas que la correspondan.
La función de supervisión del servicio corresponderá al CTA de Torre de Control.
Suministro de la información ATIS al personal ATC
La generación de informes meteorológicos le corresponde a la Agencia Estatal de Meteorología. VATSIM recoge esta información y la transmite a través de vATIS.
Servicio D-ATIS
El servicio D-ATIS actúa de medio secundario del servicio ATIS-voz, que transmite información operacional y meteorológica en los aeropuertos donde éste esté implantado. Todos los tipos de mensaje ATIS suministrados por voz serán también suministrados por el enlace de datos mediante el D-ATIS (por ejemplo: llegada, salida y combinado; D-ATIS está simulado a través de los clientes de piloto).
El contenido del mensaje D-ATIS se actualiza cada vez que el mensaje ATIS-voz cambia (normalmente, cada 10 minutos). Un cambio significativo en las condiciones meteorológicas o un cambio en el entorno operacional producirán, en cualquier momento, nuevos mensajes ATIS-voz y D-ATIS actualizados.
Actuación ante incidencias con el sistema ATIS
El personal CTA transmitirá a las aeronaves la información que corresponda vía RTF.
3. 5. Uso de la información procedente de sistema de vigilancia ATS.
Los requisitos aplicables a los servicios de vigilancia ATS vienen regulados en:
- Easy Access Rules (EAR) for ATM-ANS (Regulation (EU) 2017/373): ATS.TR.155 ATS surveillance services, AMC y GM asociadas.
- Easy Access Rules (EAR) for Standardised European Rules of the Air (SERA): SERA.7002 y SECTION 13.
- RCA libro IV capítulo 6.
Los servicios y procedimiento de vigilancia ATS para los usuarios del espacio aéreo vienen detallados en:
- De manera general, en AIP España, ENR 1.6 y AIC 2/2015
- De manera particular, en AIP España, AD2-LEMG, Ítem 22.
La fraseología asociada a los servicios de vigilancia ATS viene regulada en:
- Easy Access Rules (EAR) for Standardised European Rules of the Air (SERA): SERA.14001, Appendix 1,
punto 2: ATS surveillance service phraseologies. - Real Decreto 1180/2018, Anexo V: Fraseología, punto 2: Fraseología del servicio de vigilancia ATS
Los procedimientos aplicables a los servicios de vigilancia ATS no hacen distinción entre las fuentes de vigilancia (SSR, MLAT y/o ADS-B), por lo que los procedimientos aplicables sobre una pista ADS-B, tales como la identificación y el uso de la vigilancia ATS para la provisión de los servicios de tránsito aéreo en general, serán los mismos que se vienen aplicando sobre las pistas SSR, con la salvedad de que la instrucción “SQUAWK IDENT” para pistas SSR debe reemplazarse por la instrucción “TRANSMIT ADS-B IDENT” en el caso de pistas ADS-B y que las mínimas de separación dependerán del tipo de pista de vigilancia, SSR o ADS-B, según se indica en el apartado de mínimas de separación horizontal.
Las estaciones de vigilancia que sirven a LEBL son los radares de Barcelona/El Prat AD (OOBCNX) y Begas (05BEG), las estaciones ADS-B de Barcelona (ADSBCN) y Begas (ADSBEG), el SMR de Barcelona/El Prat AD y la MLAT de Barcelona/El Prat AD.
El personal CTA de LEBL podrá utilizar la información procedente de los sistemas de vigilancia ATS en el suministro del servicio de control de aeródromo para ejecutar las siguientes funciones:
- (i) Supervisión de la trayectoria de vuelo de las aeronaves en aproximación final;
- (ii) Supervisión de la trayectoria de vuelo de otras aeronaves en las inmediaciones del aeródromo;
- (iii) Establecimiento de una separación longitudinal y/o basada en la distancia adecuada entre aeronaves sucesivas que despegan, basada en sistemas de vigilancia ATS;
- (iv) Mantenimiento de la separación entre aeronaves sucesivas en la misma aproximación final; y
- (v) Proporcionar asistencia de navegación a vuelos VFR.
(AMC1 ATS.TR.155(a) ATS surveillance services)
Dichas funciones estarán sujetas a la disponibilidad de los sensores de vigilancia ATS (estaciones radar y/o ADS-B) y al nivel de equipamiento de las aeronaves (transpondedor y/o equipamiento ADS-B).
3. 5. 1. Mínimos de separación horizontal
Siempre poseeremos como disponible el sistema de vigilancia ATS (SSR <-> SSR) Multisensor SSR Multisensor <-> ADS ADS <-> ADS; por lo que la separación mínima horizontal en Barcelona será de 3 NM o 2.5 NM sujeto a la configuración en uso y requisitos HIRO.
Dentro del ATZ de Barcelona, en base a las prestaciones del sistema de vigilancia ATS y de acuerdo con el uso autorizado del mismo, serán de aplicación las siguientes mínimas de separación horizontal basadas en el uso del sistema de vigilancia ATS en el servicio de control de tránsito aéreo de aeródromo.
Vigilancia ATS con radar primario (PSR)
Entre pistas de vigilancia de primario {PSR <-> PSR), entre una pista de vigilancia de primario y una pista de vigilancia de secundario {PSR <-> SSR) y entre una pista de vigilancia de primario y una pista de vigilancia ADS-B {PSR <-> ADS):
Vigilancia ATS con radar secundario (SSR). MLAT y/o ADS-B
Entre pistas de vigilancia de secundario (SSR <-> SSR), entre una pista de vigilancia de secundario y una pista de vigilancia ADS-B (SSR <-> ADS) o entre pistas de vigilancia ADS-B (ADS <-> ADS):
- Procedimiento HIRO (High Intensity Runway Operations):
Solo podrá activarse el HIRO en configuraciones WRL y ELR, siempre y cuando se cumpla lo siguiente:
- Visibilidad mayor o igual a 8 km
- Pista seca.
- Ausencia de tormenta.
- Ausencia de cizalladura.
3. 6. Medios para la coordinación con otras dependencias
Por orden de preferencia, los métodos de coordinación entre LEBL TWR y sus colaterales son:
- EuroScope a través del comando .chat.
- VCCS.
- En eventos, servidor de Discord preferentemente.
Todas las posiciones de LEBL TWR disponen de las líneas dedicadas y líneas calientes con sus colaterales.
3. 7. Sistema de Autorizaciones vía Enlace de Datos (Data Link).
La dependencia ATS de Málaga dispone de operativa DCL.
3. 7. 1. Procedimiento de gestión en CLD.
- Los procedimientos de gestión en la posición de Clearance Delivery (CLD) se basarán en las comunicaciones voz/D-DCL,. Los procedimientos del uso del CDM estarán basados en el Manual de CDM.
- En caso de error se cancelará la comunicación por DCL, bien de manera automática (a propuesta del sistema) o bien de manera manual (porque el piloto o el controlador así lo soliciten), y se pasará a procedimientos de voz, según se indica en el apartado de “Operativa Datalink”, explicado a posterioridad.
- En caso de discrepancia la voz siempre tendrá prioridad sobre el enlace de datos.
3. 7. 2. Funcionalidad Datalink Clearance
- En caso de planes de vuelo que se hayan revocado desde la posición de GMC y desde allí transferidos de nuevo a CLD, este deberá asumir el tráfico desde el botón "ASSUME".
- Es recomendable, pese a que se considere que no haya el suficiente tráfico que justifique su uso aparentemente, se tenga el CDM siempre en uso para la posible saturación que pueda ocurrir en el AD.
3. 8. Configuración en EuroScope
Para esta posición recomendamos utilizar LEBL_GND_GR.asr junto a LECB.asr y alternar mediante 'F7'.
Con el LECB.asr seleccionado, debes dirigirte al display settings dialog y seleccionar el TAG de SACTA TWR en el desplegable.
4. Organización operativa de la dependencia
4. 1. Número de posiciones de control y funciones asociadas
El número de posiciones y las diferentes posibilidades de apertura dependerán de la demanda de tráfico, así como del número de controladores de servicio.
Existen dos Torres de Control en el Aeródromo, denominadas Torre Este y Torre Sur. En los fanales existen varias posiciones de trabajo que se detallan a continuación:
AUTORIZACIONES
- Posición de control cuya función básica es aprobar la puesta en marcha de los tráficos conforme a la normativa CDM, o en su defecto, hora prevista de salida o de las regulaciones si las hubiera, mantener la secuencia estableciendo las prioridades que correspondan.
- Emitir la autorización correspondiente a la salida, comunicar a los pilotos cualquier incidencia relacionada con su FPL (necesidad de actualización, cambios en el CTOT, etc.)
- Dar la información correspondiente a la pista en uso y altímetro, altitud inicial autorizada, o cualquiera de los datos de aeródromo que por una u otra causa el ATIS no pudiese suministrar o que solicite el piloto.
Con tal de reforzar la eficiencia y seguridad de las operaciones, al transferir el tráfico la posición de autorizaciones informa al CTA de GMC de los siguientes casos:
- Despegue no preferente
- Tipo E o F que vaya a cruzar por bypass con 06L ARR en uso. También con Tipo D que tengan afectación.
- Visuales (CARTO, helicóptero)
- Slots cortos
- Solicitudes de arranques cruzados
- U otras aeronaves o circunstancias reseñables.
Dicha coordinación deberá de realizarse oralmente (preferentemente vía Línea Caliente) en todos los casos, a excepción de las solicitudes de arranques cruzados, cuya coordinación podrá realizarse indistintamente de forma oral y/o silenciosa, mediante la anotación "XB" en el campo text. En este último caso, tanto la posición de autorizaciones como la de rodadura podrán solicitar coordinación oral si lo consideran conveniente. En determinadas circunstancias, una aeronave puede tener un "interés especial" (como puede ser envergadura E/F, envergadura Den determinadas zonas del campo de vuelo, afectación en punto de espera y bypass, color de librea distinto al indicativo, tipo A/C distinto al habitual... ) bien para el CTA que la tiene asumida o bien para su siguiente colateral. En esos casos existe la posibilidad de recurrir igualmente a la anotación relevante en el campo text o se coordinará igualmente por voz. Por regla general se recomienda anotar las siguientes casuísticas:
- De forma general:
- Envergadura E/F
- Despegues No Preferentes
- Envergadura E/F
- En configuraciones del Este (ELR. ENR. ELL, ERR):
- Envergadura D (limitaciones en HP06L y posible afectación al bypass).
La operativa del bypass vendrá explicada subsiguientemente en este Manual Operativo.
Salvo excepciones los tráficos operando en Barcelona se atienen a las reglas de vuelo Instrumental (IFR).
RODADURA
- Posición de control encargada de dar las instrucciones para el movimiento de las aeronaves en el área de movimiento exceptuando las pistas,
- Separación de las aeronaves rodando, entre éstas y los vehículos y maquinaria que puedan afectar a su rodaje,
- Aprobar el retroceso y el rodaje de las aeronaves conforme a la mejor secuencia de despegues si la pista en uso lo permite,
En Barcelona hay tres posiciones de control de rodadura (GMC). La distribución de áreas de responsabilidad
se definirá a posterioridad en este Manual Operativo.
LOCAL
Posición de control responsable de las pistas en uso y del espacio aéreo correspondiente al ATZ de LEBL. Por tanto, entre sus funciones figuran:
- Emitir las autorizaciones de aterrizaje y de despegue a las aeronaves, y las autorizaciones de cruce
de pistas activas. - Mantener la secuencia correcta de separación entre las salidas atendiendo a su estela, ruta y prestaciones de la aeronave, respetando el cumplimiento de los CTOT.
- Prestar la información necesaria a las aeronaves en llegada.
- Dar la información meteorológica pertinente (viento, cizalladura, acción de frenado, etc.).
- Tomar las acciones necesarias en caso de emergencia, aproximaciones frustradas o motores y al
aire.
En configuración de pistas cruzadas o pista única, una sola posición es suficiente para las llegadas y despegues. En configuración de pistas paralelas son necesarias dos posiciones, una para controlar la pista de despegues y otra para controlar la pista de llegadas.
En VATSIM, por regla general, no se necesitará más de un controlador para el control total del AD, salvo lo dispuesto en eventos.
Este listado no pretende ser exhaustivo, pudiendo haber además otras circunstancias que deban ser reflejadas al apartarse de la operativa habitual.
4. 1. 1. Documentación de ayuda por posición
Para facilitar el acceso de los controladores a información precisa y actualizada de uso habitual en su posición, se han elaborado unos resúmenes y gráficos de ayuda para cada posición de control que se han recopilado en esta Biblioteca, específicamente en el apartado de Barcelona AD en el capítulo de briefings de LECB.
4. 1. 2. Configuración operativa del AD
Las diferentes configuraciones operativas en función de la dotación operativa, la configuración en uso y otras características relevantes se encuentran en el apartado de Barcelona AD en el capítulo de briefings de LECB.
4. 2. Realización de los relevos
Los relevos a lo largo del servicio se realizarán de forma adecuada, para asegurar que el CTA que asume el tráfico tiene consciencia plena de la situación del mismo.
Al objeto de garantizar que cada CTA que efectúa un relevo cuente con la información necesaria para dar servicio adecuadamente, desde pista en uso, información ATIS, tránsitos en la frecuencia, tránsitos que han recibido PDC pero no han llamado a la dependencia, entre otros.
4. 2. 1. Ausencia de CTA de relevo y cierre de la posición o dependencia.
Será de imperativo cumplimiento la coordinación con los CTA colaterales, si los hubiera, de las condiciones de la posición que ellos llegasen a asumir. En ausencia total de relevo y colaterales, es obligatorio informar a los tránsitos del cierre de la depedencia y que mantenga escucha en frecuencia advisory en 122.800 MHz, con toda la información necesaria para la consecución de vuelo de forma segura y sin conflictos, pudiéndose destacar la información de tránsito, situaciones anómalas entre otros.
4. 3. Horario operativo:
La dependencia de LEBL es H24.
Referencia:
- AIP-España AD2-LEBL Ítem 3.
4. 4. Apertura y cierre del servicio ATS
LEBL no posee procedimientos de apertura y cierre del servicio ATS, al ser una dependencia H24, sin embargo, nos regiremos por la siguiente lista de comprobación que será de obligada cumplimiento al abrir la dependencia:
4. 5. 1. Procedimiento para la apertura del servicio ATS:
Es imperativo ceñirse a esta checklist para la eficiencia en la apertura de la dependencia:
- Comprobación de la información meteorológica: actual y previsiones.
- Mantenimiento y actualización del software de control y sectores de EuroScope:
- Las actualizaciones de EuroScope y las versiones recomendadas serán notificadas por el servidor de Discord de VATSIM España.
- Las actualizaciones de los sectores, los plugins y todas las herramientas de control dentro de EuroScope se realizarán vía actualización de AIRAC. Estas actualizaciones, serán notificadas por el servidor de Discord de VATSIM España.
- La herramienta para actualización de los sectores y herramientas de control será a través de VSEDI.
- Abriremos la herramienta vATIS y nos aseguraremos que sus perfiles estén actualizados.
- Clicaremos sobre LECB y configuraremos la pestaña LEBL.
- Seleccionaremos en el desplegable de la parte inferior la configuración en uso (WEST o EAST, según se determine en uso).
- En el apartado AIRPORT CONDITIONS rellenaremos toda información relevante. Por otra parte, en el campo NOTAMS se rellenará toda aquellos NOTAMS que resulten de especial relevancia para la operación.
- Abriremos el SCV Audio for VATSIM o TrackAudio para tenerlo listo antes de abrir la dependencia.
- Abriremos EuroScope y activaremos LEBL junto a las pistas para salidas y llegadas.
- Asegurarse de que VCCS esté configurado correctamente para la coordinación entre controladores.
- Al conectarnos, deberemos asegurarnos de que seleccionamos la dependencia correcta a través del desplegable. Una forma de comprobar esto es que la mayoría de campos son rellenados automáticamente, como las info lines.
- Una vez conectados, iniciaremos el SCV y vATIS.
- Conectaremos el DCL/PDC.
- Notificaremos a los controladores adyacentes la apertura de la dependencia a través del comando .on.
- Si la hubiese, coordinaremos con LECS pista en uso y cualquier información relevante que sea discordante con las condiciones de transferencia en lo sucesivo en este manual.
- Nos aseguraremos de la correcta funcionalidad de los plugins relevantes para la operativa de la dependencia.
- Llamaremos a los tránsitos en nuestro espacio aéreo que requieran de nuestro servicio de control.
- No llamaremos a través de contactmes en las fases de vuelo sensibles que por su naturaleza impiden al piloto cumplir con nuestra solicitud como los despegues y aterrizajes tras nuestra conexión.
- Llamaremos a los tránsitos en llegada una vez vayan librando la pista y en el aire una vez estén salida.
- Es de uso preferente utilizar la herramienta CDM para la secuenciación de salidas, por las posibles contingencias de colapso y numerosas salidas puntuales.
4. 5. 2. Procedimiento para el cierre del servicio ATS:
Es imperativo ceñirse a esta checklist para la eficiencia en el cierre de la dependencia:
- Se recomienda que una vez que nos estemos preparando para cerrar la dependencia notifiquemos a todos los controladores adyacentes con el comando .break
- Igualmente, es recomendable notificar a través del comando .off para mayor consciencia situacional junto a un mensaje privado o llamada por VCCS a las dependencias colaterales para coordinar el cierre de la dependencia. Se notificará a la dependencia colateral superior la información ATIS para que tome vATIS, si aplica.
- Los tránsitos bajo nuestro control serán instruidos a mantener escucha 122.800 MHz y se les ofrecerá la información relevante para el completar de sus salidas o aproximaciones.
5. Procedimientos locales de la dependencia
El aeropuerto de LEBL está clasificado de acuerdo al número y letra de clave 4E, que tiene en cuenta la longitud de la pista y también la envergadura máxima y el ancho de vía exterior máximo del tren de aterrizaje principal de las aeronaves que pueden operar en esta instalación. No obstante, aplicando procedimientos específicos, pueden operar aeronaves de clave superior.
5. 1. Generalidades
5. 1. 1. Procedimientos relacionados con la meteorología
5. 1. 1. 1. Procedimientos en condiciones de baja visibilidad
LEBL dispone de procedimientos con baja visibilidad (LVP). Consúltese AIP España AD2-LEBL Ítem 22.
5. 1. 1. 2. Procedimiento de actuación en caso de condiciones meteorológicas adversas por tormentas u otras contingencias similares.
En caso de que se produzcan tormentas u otras contingencias climáticas severas que puedan afectar, especialmente a eventos, se coordinará en táctico el método de actuación, tanto de desvíos, cese de llegadas o cualesquiera situaciones que fuercen a regular el tránsito de llegada al aeropuerto. En condiciones normales, se procederá a discreción en constante coordinación con los tránsitos.
5. 1. 1. 3. Modo de operación entre ATS y las tripulaciones
Cuando por observación directa desde el fanal, o por notificación de piloto, se tenga información de que el estado de pista es “mojado”, se incluirá en la información transmitida a las aeronaves, por frecuencia o vía ATIS donde esté disponible, lo siguiente:
TOWER OBSERVES RUNWAY XX WET / TORRE OBSERVA PISTA XX MOJADA.
PILOT REPORTS RUNWAY XX WET / PILOTO NOTIFICA PISTA XX MOJADA.
Así mismo, cuando se observe o se reciba notificación de pista seca, también deberá incluirse esa información, vía ATIS o frecuencia, (en caso de no haberlo, se asume que el estado es pista seca y por tanto no es necesario incluir la información).
TOWER OBSERVES RUNWAY XX DRY / TORRE OBSERVA PISTA XX SECA
PILOT REPORTS RUNWAY XX DRY / PILOTO NOTIFICA PISTA XX SECA
Esta información a las aeronaves no irá en detrimento de coordinar con el aeropuerto la evaluación de pista o publicación de mensaje si se observan condiciones que así lo aconsejen.
5. 2. Procedimiento para la atenuación de ruidos
Referencia:
Cualquier maniobra que permita recortar los tiempos de vuelo queda englobada dentro de los objetivos de los servicios de control de tránsito aéreo, siempre y cuando no contravenga el objetivo prioritario de prevenir colisiones entre aeronaves y no incida negativamente en la calidad del entorno aeroportuario en lo que a el aumento de ruidos se refiere.
Dentro de la política de atenuación de ruidos en LEBL (ver AIP-España AD2-LEBL Ítem 21) se contempla que aquellas desviaciones que se detecten, respecto a las trayectorias preestablecidas de salida y entrada al aeropuerto, se comunicarán a la compañía aérea de matrícula de la aeronave para su conocimiento, al objeto de que pueda establecer las medidas de corrección y mejora oportunas.
Cuando las condiciones tanto de tránsito como meteorológicas lo permitan, siempre y cuando no conlleven el sobrevuelo de las áreas urbanas (por motivos de ruido), la realización de aproximaciones visuales agilizan las operaciones en la zona de aproximación, lo que no sólo redunda en un beneficio para los operadores al acortarse los tiempos de vuelo, sino que permite gestionar el tránsito de aproximación de forma más fluida. En estos casos ATC valorará aquellos casos especiales de vuelos, como por ejemplo aquellos con STS/MEDEVAC, permitiendo en estos casos que las vidas humanas estén por encima del impacto medioambiental.
5. 3. Procedimientos para vuelo de calibración
Estas operaciones se realizan previa coordinación con el tráfico que va a realizar el vuelo que, además, proporciona, para cada calibración, una descripción del procedimiento a realizar. Se coordinará con todas las dependencias afectadas este tipo de maniobras junto a las intenciones notificadas.
5. 4. Vuelos de entrenamiento
No se han definido procedimientos específicos para el tratamiento de este tipo de vuelos.
5. 5. Procedimientos para vuelos de prueba
No se han definido procedimientos específicos para el tratamiento de este tipo de vuelos.
5. 6. Modo de operación asociado a los procedimientos ficticios.
Cuando un piloto declare en frecuencia de Barcelona TWR que no tiene aprobación operacional RNAV1 para realizar la SID publicada, o no pueda cumplir con las altitudes de paso, o no pueda volar el procedimiento SID por cualquier otro motivo, el controlador de "clearance" la modificará en EuroScope por la "ODP" correspondiente a la pista asignada de despegue y se la comunicará a la aeronave. El designador de la SID que desde ese momento contendrá EuroScope será el de la salida de contingencia correspondiente publicada, el piloto procederá en base a las instrucciones publicadas en AIP, y la ruta en EuroScope contendrá un punto ficticio del tipo "SC" (e.g. SC24LB) en lugar del habitual "DR" (DR24LB), que no influirá en la trayectoria original EuroScope. No obstante, la citada ruta EuroScope tendrá carácter "orientativo", por lo que la trayectoria en despegue deberá ser asistida adecuadamente por los controladores de LECB TMA. Conforme a la LoA en vigor entre LECB y LEBL, la altitud inicial a comunicar será de 6000 para pistas preferentes y 4000 para pistas no preferentes.
5. 6. Bajas de radioayudas
Siempre que en la/s frecuencia/s bajo la/s que se encuentra el área de maniobras exista un piloto que no sea de habla castellana, será obligatorio el uso del inglés en las comunicaciones tierra-aire entre aeronave y dependencia ATS; sin perjuicio de la aplicación de lo establecido en SERA.2010 'Responsabilidades del piloto al mando' y de las decisiones que adopte el piloto al mando en tales circunstancias, así como ante las situaciones de emergencia que puedan surgir a bordo de la aeronave, y de la adopción por el CTA de las medidas que estime necesarias para mantener la seguridad.
Conforme a lo previsto en SERA.14015, será de aplicación, cuando corresponda, en los escenarios operativos descritos en el Anexo IV del RD. 1180/2018:
- Las operaciones con pistas cruzadas.
- Las siguientes operaciones de aterrizaje y despegue:
- Autorizaciones de aterrizaje con tráfico en el punto de espera.
- Autorizaciones de despegue con tráfico en final.
- Autorizaciones para entrar y alinear desde puntos de espera congestionados.
- Las operaciones en que haya aeronaves que transiten por la pista activa, pero que no vayan ni a aterrizar o a despegar. Típicamente estas operaciones son de rodaje por la pista activa o cruce de la pista activa.
- Las operaciones con Procedimientos de Baja Visibilidad (LVP).
En los escenarios operativos anteriores podrá utilizarse el castellano en las comunicaciones tierra-aire entre las dependencias de control de tránsito de aeródromo y los vuelos que operan conforme a las reglas de vuelo visual (VFR), siempre que los pilotos no dispongan de competencia lingüística en inglés.
Las operaciones especiales, en los escenarios operativos anteriores, quedan exentas de aplicar lo indicado en este apartado relativo a comunicaciones tierra-aire entre aeronave y dependencia ATS.
5. 7. Procedimientos relacionados con la pista
5. 7. 1. Capacidad de pista
Se reportan de forma general las siguientes capacidades:
- En las columnas de LVPs los valores de la tabla son las capacidades mínimas que podrán ser aumentadas dependiendo de las condiciones visuales en pista de despegues y del número de arribadas.
- Si por cualquier motivo justificado, hubiera que anotar "capacidad reducida/ capacidad 0" hay que recordar que se debe especificar obligatoriamente una Hora Fin (es decir, debe ser para un periodo "cerrado" de tiempo), y con ello el sistema "desplazará" la secuencia de TSATs a esa "Hora Fin". En caso de no especificar una Hora Fin, pero sí una Hora Inicio, el sistema asumirá como Hora Fin la Hora Inicio +6h (cosa que se debería evitar, en cualquier caso).
- Es importante tener en cuenta que el tiempo efectivo de reacción del sistema puede llegar a ser en ciertos casos de 15 a 30 minutos desde que se introduce una modificación de capacidad, aunque reasigna TSATs inmediatamente para los tráficos sin S/U.
En VATSIM, siempre poseeremos de MLAT en servicio.
5. 7. 2. Medidas para la prevención de incursiones y excursiones en pista.
5. 7. 2. 1. Prevención de incursiones en pista.
Una incursión en la pista es todo suceso en un aeródromo que suponga la presencia incorrecta de una aeronave, vehículo o persona en la zona protegida de una superficie designada para el aterrizaje o despegue de aeronaves.
En el Doc. 9870 de la OACI y en el EAPRI de EUROCONTROL se proporciona orientación sobre las causas que pueden conducir a que se produzca una incursión en la pista y, además, se facilitan medidas para su prevención. A continuación se proporcionan recomendaciones para el CTA que permiten mejorar la seguridad de las operaciones en pista en lo relacionado con las citadas incursiones:
- Recomendaciones relacionadas con las comunicaciones:
-
- Todas las comunicaciones asociadas a la operación de cada pista (aeronaves que cruzan, etc) deberán realizarse en la misma frecuencia utilizada para el despegue y aterrizaje de las aeronaves y manteniendo contacto radio en dicha frecuencia.
- Se incluirá el designador de pista completo en toda comunicación relacionada con dicha pista, incluyendo las pistas que no estén en uso. En caso de que la pista esté activa, se deberá recalcar este hecho y proporcionar la información de tráfico que sea relevante en dicha pista.
- Se usará el indicativo completo de aeronaves y vehículos para todas las comunicaciones relacionadas con la pista.
- Cualquier solicitud de cruce de pista deberá incluir necesariamente el indicativo de llamada, informe de posición, pista que se desea cruzar y así como cualquier otra información relevante
- Las aeronaves en aproximación transferidas con posterioridad al momento de autorizar el cruce, serán informadas de que la pista está siendo cruzada.
- Según SERA.14075 a), se deberá utilizar fraseología normalizada, excepto en situaciones para las
que no se haya descrito, en cuyo caso se utilizarán mensajes cortos y claros con el distintivo de llamada completo de la aeronave, salvo lo dispuesto en SERA. 14055 c). - Solo se utilizará el término “autorizado” o similar para expedir autorizaciones de despegue y aterrizaje, evitando su uso en instrucciones de rodaje, al expedir autorizaciones límite o para instruir el cruce de pista. Por ejemplo, puede usarse en su lugar el término “aprobado”.
- Utilizar el idioma inglés cuando sea necesario para mejorar la conciencia situacional de los involucrados en las operaciones en pista.
- Comprobar la correcta colación (SERA 8015 e)) de las autorizaciones emitidas, especialmente cuando se trate de autorizaciones condicionales, tanto a aeronaves como a vehículos
- Se utilizará fraseología standard para el movimiento de vehículos que no sean tractores de remolque en el área de maniobras, con la excepción de la instrucción “RUEDE”/“TAXI”, que será sustituida por “PROCEDA” o ”SIGA” /“PROCEED” en dichas comunicaciones (SERA. 14090 a)).
- Emitir la autorización ATC de ruta antes de que la aeronave inicie el rodaje, y en caso de tener que revisarla, hacerlo preferentemente cuando la aeronave esté parada.
- Emitir instrucciones de rodaje incluyendo un límite de autorización. Si se considera oportuno, se proporcionarán instrucciones de rodaje de forma progresiva para reducir la carga de trabajo del piloto y la probabilidad de confusión por su parte.
- Utilizar en lo posible rutas estándar de rodaje, para minimizar posibles confusiones en la pista o en su entorno.
- Cuando una aeronave se encuentra en el punto de espera de una pista, antes de revisar su autorización, ATC usará la frase: “MANTENGA POSICIÓN” / “HOLD POSITION” para reducir la probabilidad de malentendido por parte del piloto.
- Se utilizarán comunicaciones separadas cuando sea necesario transmitir alguna información al tráfico y, además, se vaya a transferir a frecuencia de torre. Ejemplo:
- En lugar de:
RUEDE A PUNTO DE ESPERA PISTA XX VÍA TWY Z, MANTENGA CORTO DE PISTA XX y LLAME
TORRE AAA, BBB
Utilizar:
RUEDE A PUNTO DE ESPERA PISTA XX, VÍA TWY Z, MANTENGA CORTO DE PISTA XX
y tras recibir la colación: LLAME TORRE AAA, BBB
- En lugar de:
-
- Recomendaciones relacionadas con la operación de aeronaves en pista:
- Los CTA mantendrán una vigilancia continua de las operaciones en el aeródromo mediante la observación visual de sus áreas de responsabilidad, apoyándose en caso necesario en los sistemas de vigilancia ATS disponibles.
- Toda operación en una misma pista, incluido el cruce de la misma, será autorizada expresamente por el controlador responsable de dicha pista en la frecuencia correspondiente, no pudiendo delegarse las comunicaciones asociadas a dicha autorización a otra posición de control.
- El controlador de GMC será el encargado de autorizar toda operación en una pista no activa, incluido el cruce de la misma, que se encuentre dentro de su área de responsabilidad, no pudiendo delegarse las comunicaciones asociadas a dicha autorización a otra posición de control y realizándose en la frecuencia de GMC correspondiente. Como medida de seguridad adicional, antes de autorizar el cruce de pista no activa confirmará el estado operativo de la pista.
- Los CTA realizarán una comprobación de la pista y del área de aproximación en ambos sentidos de la misma antes de emitir autorizaciones de entrada en pista, despegue o aterrizaje. Esta comprobación se realizará mediante observación apoyándose en los sistemas de vigilancia ATS disponibles en condiciones de visibilidad reducida. En caso de cruce de pista, debe asegurarse de que conoce la posición exacta del solicitante, el estado de la pista (activa o no activa) el punto de cruce y la trayectoria que va a seguir.
- Autorizar el alineamiento en pista, despegue o cruce de pista solo cuando la aeronave esté en el punto de espera o aproximándose a este.
- No autorizar el alineamiento en pista si el piloto ha notificado que la aeronave no está lista para despegue o si es previsible que tenga que esperar en pista más de 90 segundos para ser autorizados a despegar.
- Evitar autorizaciones de aterrizaje excesivamente tempranas.
- Solo se autorizarán cruces de pista por aquellas rodaduras que cuentan con barra de parada operativa. Se podrán autorizar, de manera excepcional, cruce de pista de vehículos por otros puntos distintos, siempre y cuando la visibilidad permita que tanto el CTA como el solicitante tengan perfectamente a la vista la pista, la zona de cruce y cualquier otra aeronave, vehículo o personal implicados, y que se pueda mantener la mínima separación necesaria con la pista antes y después del cruce de la misma.
- Autorizaciones condicionales:
- El uso de la autorizaciones condicionales que afecten a la pista y su aplicación o la mala interpretación de autorizaciones pueden ser un factor contribuyente en sucesos de incursión en pista.
- Se recomienda reducir su uso en lo posible.
- Solo se podrán expedir a aeronaves rodando por sus propios medios
- No se utilizarán autorizaciones condiciones relacionadas con la pista para aeronaves civiles durante la operación de vuelos en formación, ya sean militares o civiles.
- Solo se utilizarán cuando la aeronave o vehículo que ocasiona la condición de la autorización expedida a una aeronave, esté a la vista del piloto de esta y del CTA (esto implica la necesidad de que la aeronave que reciba la autorización identifique la aeronave o vehículo a la que hace referencia dicha autorización condicional).
- La aeronave o vehículo a la que hace referencia la condición de la autorización deberá ser la primera aeronave o vehículo que pase delante de la aeronave a autorizar.
- En todos los casos, incluidos aquellos en los que se alinee en pista un segundo tráfico o varios en secuencia, la autorización condicional constará de los siguientes elementos y en este orden:
- Identificación.
- Condición.
- Autorización.
- Breve repetición de la condición.
(condición) ALINEE (o ENTRE) Y MANTENGA (breve reiteración de la condición);
(condition) LINE UP AND WAIT (brief reiteration of the condition).
-
- Ejemplos:
- SAS941, (DETRÁS DE/BEHIND DC9 en corta final/on short final), ALINEE/LINEUP (O ENTRE) Y MANTENGA/AND WAIT, (DETRÁS/BEHIND)
- AEA941, (DESPUÉS DE/AFTER aeronave en despegue/on departure en/in H3), ALINEE/LINE UP (O ENTRE) Y MANTENGA/WAIT, (DESPUÉS, AFTER).
- SAS941, (DETRÁS DE/BEHIND DC9 en corta final/on short final), ALINEE/LINEUP (O ENTRE) Y MANTENGA/AND WAIT, (DETRÁS/BEHIND)
- Ejemplos:
- La coalición de la autorización condicional por parte del piloto debe incluir dicha condición y ATC debe confirmarle que es correcta.
- En AMC16 ATS.TR.210 (a) (3) se indican las actuaciones a seguir por un CTA que, después de dar una autorización de despegue o de aterrizaje, advierta un peligro para la operación (incursión en pista u obstáculo).
- A fin de acelerar el tránsito aéreo, puede permitirse el rodaje de las aeronaves por la pista en uso, siempre que ello no entrañe riesgo ni demora para las demás aeronaves. El CTA de GMC coordinará el uso de una pista por parte de las aeronaves en rodaje con el CTA. Este dará su aprobación y se transferirá la comunicación con la aeronave en cuestión desde el CTA de GMC al CTA de LCL (local control) antes de que la aeronave entre la pista.
- Si el CTA de LCL no se puede determinar, ni por medios visuales ni por un sistema de vigilancia ATS, si una aeronave ha dejado libre la pista al salir de ella o al cruzarla, se pedirá a la aeronave que informe cuando haya salido de la pista.
- En la medida de lo posible, el CTA evitará proponer la operación en una pista distinta a la pista en uso.
- Monitorizar la posición de los vehículos que operen en el área de maniobras en general, y en la pista y en sus inmediaciones en particular, mediante el empleo de la tabla sector exit list y departure list.
5. 7. 2. 2. Prevención de excursiones en pista
Una excursión de pista es el suceso en el que una aeronave sale de una pista por un lateral o por el final de la misma, tanto durante del despegue como durante el aterrizaje. A continuación, se proporcionan recomendaciones para el CTA que permiten mejorar la seguridad de las operaciones en pista en lo relacionado con las citadas excursiones:
- Asegurar que las tripulaciones disponen de, o facilitar en su caso:
- Información precisa y actualizada, si la hubiese por los medios automatizados o por la notificación de otros pilotos, de las condiciones de pista y aeródromo.
- Condiciones meteorológicas significativas, dirección y velocidad del viento en superficie (incluyendo variaciones significativas), fenómenos notificados (cizalladura u otros), visibilidad representativa del sentido de despegue y ascenso inicial (si es inferior a 10 km, o de ser aplicable, el valor del RVR correspondiente a la pista que ha de utilizarse), temperatura del aire ambiente en la pista que ha de utilizarse (en el caso de aeronaves con motor de turbinas).
- Con respecto a la asignación o cambio de la asignación de pista para el tráfico de llegada o salida:
- Siempre que el cambio de pista esté planificado con antelación, notificarlo lo antes posible junto con la hora prevista de cambio a las tripulaciones de vuelo y el control colateral, incluso agregando información pertinente en el ATIS, cuando esté disponible.
- En la medida de lo posible, evitar cambiar la pista asignada a aeronaves en aproximación o que estén rodando antes de iniciar la maniobra de despegue.
- Aceptar, cuando sea operativamente posible, la preferencia por una pista de la tripulación de vuelo cuando se solicite debido a limitaciones de actuación.
- Ser consciente de que los cambios de pista crear carga de trabajo adicional, incrementan la vulnerabilidad a errores y las tripulaciones de vuelo necesitan tiempo para prepararse.
- Asegurar y facilitar en caso necesario, que las tripulaciones disponen de la información correcta de TORA y LDA, en especial si difieren de los datos publicados, en caso de despegues desde intersección, umbral desplazado o de obras o situaciones que afecten a distancias declaradas habituales de cualquiera de ellas.
5. 7. 2. 3. Operaciones en pista única: separaciones entre arribadas y salidas autorizadas a despegue inmediato
5. 7. 2. 3. 1. Consideraciones generales
- Con carácter general, se tendrá en consideración que:
- Los CTA mantendrán una vigilancia continua de las operaciones en el aeródromo mediante observación visual (por ejemplo, a través de Tower view) de sus áreas de responsabilidad, apoyándose en caso necesario en los sistemas de vigilancia ATS disponibles.
- Los CTA bajo cuya responsabilidad se encuentre la pista realizarán comprobación visual de la pista y del área de aproximación en ambos sentidos de la misma antes de emitir autorizaciones de entrada en pista, despegue o aterrizaje. Esta comprobación se realizará mediante observación visual, directa, apoyándose si es necesario en los sistemas de vigilancia ATS disponibles, en especial en condiciones de visibilidad reducida.
- No se autorizará el alineamiento en pista si el piloto ha notificado que la aeronave no está lista para despegue o si es previsible que tenga que esperar en pista más de 90 segundos, para ser autorizada a despegar.
- Se autorizará el alineamiento en pista o cruce de pista solo cuando la aeronave esté próxima a la pista o aproximándose a esta, evitándose expedir dichas autorizaciones de entrada en pista de manera prematura.
- La autorización de despegue se expedirá cuando la aeronave esté lista y próxima al punto de espera de la pista, evitando expedir autorizaciones de despegue excesivamente tempranas.
- Se concederá la autorización de aterrizar a una aeronave solo si se tiene un grado razonable de seguridad de que la separación reglamentaria existirá cuando dicha aeronave cruce el umbral de la pista en uso.
- No se permitirá cruzar el umbral de la pista, en su aproximación final, a ninguna aeronave que vaya a aterrizar hasta que la aeronave precedente en despegue haya cruzado el extremo de la pista en uso o haya iniciado un viraje.
- Se concederá la autorización de aterrizaje con la mayor antelación posible, normalmente antes de que la arribada alcance la posición de 2 NM en final.
- Tan pronto se prevea que la autorización vaya a concederse más tarde, se dará información de tránsito y se instruirá a la aeronave a que continúe aproximación.
- En los casos en que la aeronave en arriba haya declarado emergencia, o solicitado prioridad, o comunicado "corto de combustible/mínimo de combustible", se evitará realizar ajustes con la aeronave en salida previa que pudieran dar lugar a una maniobra de aproximación frustrada o motor y al aire de la aeronave en arribada.
- En caso de que la separación entre ambas aeronaves se prevea que vaya a ser próxima a la mínima reglamentaria aplicable, se recomienda utilizar autorización de despegue inmediato.
RECUERDA:
- VIGILANCIA CONTINUA DE LAS OPERACIONES.
- ANTES DE AUTORIZAR: COMPROBACIÓN VISUAL DE PISTA Y APROXIMACIÓN FINAL EN AMBOS SENTIDOS.
- NO ALINEAR SI LA AERONAVE NO ESTÁ LISTA PARA DESPEGUE O PERMANECERÁ EN PISTA MÁS DE 90 SEGUNDOS.
- AUTORIZAR A ALINEAR/DESPEGAR CUANDO LA AERONAVE ESTÉ PRÓXIMA A LA PISTA.
- AUTORIZAR A ATERRIZAR LO ANTES POSIBLE, NORMALMENTE ANTES DE QUE LA ARR ALCANCE 2 NM EN FINAL.
- SI SE VA A AUTORIZAR A ATERRIZAR MÁS TARDE, DAR INFORMACIÓN DE TRÁNSITO E INSTRUIR A CONTINUAR APROXIMACIÓN.
- SE PUEDE AUTORIZAR A ATERRIZAR A UNA ARR SI SE TIENE RAZONABLE SEGURIDAD DE QUE LA AERONAVE PRECEDENTE HAY ALIBRADO PISTA CUANDO LA ARR CRUCE SU UMBRAL.
- EN CASO CONTRARIO, SALVO QUE APLIQUE SEPARACIÓN REDUCIDA EN PISTA, NO AUTORIZAR LA ARR A CRUZAR EL UMBRAL DE LA PISTA E INSTRUIRLA A REALIZAR MOTOR Y AL AIRE.
- SI SE PREVÉ QUE LA SEPARACIÓN DEP-ARR ESTE PRÓXIMA A LA MÍNIMA REGLAMENTARIA, UTILIZAR AUTORIZACIÓN DE DESPEGUE INMEDIATO.
5. 7. 2. 3. 2. Operaciones en pista única: separación entre arribadas y salidas autorizadas a despegue inmediato
Todos los despegues, por regla general, subirán a una altitud inicial de 6000 ft.
La gestión de las separaciones entre una aeronave autorizada a salida inmediata y una aeronave en aproximación, adquieren especial relevancia los siguientes factores, que habrán de ser considerados por el CTA de LCL para establecer la secuencia más adecuada:
- Tipo y perfomance de aeronaves en aproximación y salida (en especial aquellas aeronaves con perfomances o requerimientos de operación específicos o que difieran significativamente de los del tráfico habitual, como puede ser tráficos con motor de pistón, turbohélice o tráfico militar).
- Maniobra o tipo de aproximación a desarrollar por la aeronave en arribada.
- Posición, velocidad y régimen de descenso de la aeronave en aproximación en el momento de expedir la autorización de despegue, de modo que pueda disponerse de una estimación del tiempo disponible hata que la aeronave en arribada alcance el umbral de la pista en uso. Se recuerda que la estimación del tiempo a toma está disponible en la etiqueta radar de dicha aeronave (display settings dialog>tag family>SACTA plugin - TWR).
- Posición de la aeronave saliente en el área de maniobras en el momento de ser autorizada a despegar (geometría del punto de espera, cabecera de pista, intersección...)
- Maniobra o SID a desarrollar por la aeronave en salida tras el despegue.
- Presencia de vuelos de escuela, tráfico poco familiarizado con el campo de vuelo, eventos o circunstancias especiales como rallies aéreos, tráfico militar, etc.
Además, hay otra serie de factores que en caso de darse, el CTA ha de tener igualmente muy en cuenta, recomendándose en ese caso adoptar criterios especialmente conservadores respecto a la gestión de la secuencia, pudiendo incluso coordinarse con la dependencia de APP mayor separación entre ARR consecutivas, a fin de ampliar los márgenes de seguridad utilizados en condiciones normales:
- Posibles aproximaciones no estabilizadas y condiciones locales de viento y presencia de fenómenos significativos tales como viento en cola en superficie, fuerte viento cruzado, cizalladura o turbulencia, que pueden provocar una mayor probabilidad de MAP (Missed Approach Procedure) en las aeronaves en aproximación.
- Viento de cola: se incrementan tanto el tiempo de ocupación de pista de las aeronaves que han aterrizado, como la velocidad de las aeronaves en aproximación.
- Cizalladura y/o turbulencia: ocasionan generalmente un incremento de la velocidad de operación de las aeronaves, aumentando las carreras de despegue y aterrizaje, las velocidades en aproximación y la potencia a la que se realizan las maniobras de aproximación frustrada para recuperarse de encuentros con dichos fenómenos.
- Viento de cola: se incrementan tanto el tiempo de ocupación de pista de las aeronaves que han aterrizado, como la velocidad de las aeronaves en aproximación.
- Condiciones de visibilidad, presencia de nubes y operación en horario diurno o nocturno.
- Situación de contingencia o malfuncionamiento de algún sistema que pudiese afectar la normal operatividad de la dependencia.
- Pautas de actuación que se han podido identificar previamente en determinados pilotos o tipos de aeronave, asociadas, por ejemplo, a una menor agilidad en el proceso de alineado en pista e inicio de la carrera de despegue.
- Realización de MAP por parte de ARR previas.
-
La gestión de las separaciones entre una aeronave autorizada a salida inmediata y una aeronave en aproximación, adquieren especial relevancia los siguientes factores, que habrán de ser considerados por el CTA de LCL para establecer la secuencia más adecuada:
- Tipo y perfomance de aeronaves en aproximación y salida (en especial aquellas aeronaves con perfomances o requerimientos de operación específicos o que difieran significativamente de los del tráfico habitual, como puede ser tráficos con motor de pistón, turbohélice o tráfico militar).
- Maniobra o tipo de aproximación a desarrollar por la aeronave en arribada.
- Posición, velocidad y régimen de descenso de la aeronave en aproximación en el momento de expedir la autorización de despegue, de modo que pueda disponerse de una estimación del tiempo disponible hata que la aeronave en arribada alcance el umbral de la pista en uso. Se recuerda que la estimación del tiempo a toma está disponible en la etiqueta radar de dicha aeronave (display settings dialog>tag family>SACTA plugin - TWR).
- Posición de la aeronave saliente en el área de maniobras en el momento de ser autorizada a despegar (geometría del punto de espera, cabecera de pista, intersección...)
- Maniobra o SID a desarrollar por la aeronave en salida tras el despegue.
- Presencia de vuelos de escuela, tráfico poco familiarizado con el campo de vuelo, eventos o circunstancias especiales como rallies aéreos, tráfico militar, etc.
Además, hay otra serie de factores que en caso de darse, el CTA ha de tener igualmente muy en cuenta, recomendándose en ese caso adoptar criterios especialmente conservadores respecto a la gestión de la secuencia, pudiendo incluso coordinarse con la dependencia de APP mayor separación entre ARR consecutivas, a fin de ampliar los márgenes de seguridad utilizados en condiciones normales:
- Posibles aproximaciones no estabilizadas y condiciones locales de viento y presencia de fenómenos significativos tales como viento en cola en superficie, fuerte viento cruzado, cizalladura o turbulencia, que pueden provocar una mayor probabilidad de MAP (Missed Approach Procedure) en las aeronaves en aproximación.
- Viento de cola: se incrementan tanto el tiempo de ocupación de pista de las aeronaves que han aterrizado, como la velocidad de las aeronaves en aproximación.
- Cizalladura y/o turbulencia: ocasionan generalmente un incremento de la velocidad de operación de las aeronaves, aumentando las carreras de despegue y aterrizaje, las velocidades en aproximación y la potencia a la que se realizan las maniobras de aproximación frustrada para recuperarse de encuentros con dichos fenómenos.
- Viento de cola: se incrementan tanto el tiempo de ocupación de pista de las aeronaves que han aterrizado, como la velocidad de las aeronaves en aproximación.
- Condiciones de visibilidad, presencia de nubes y operación en horario diurno o nocturno.
- Situación de contingencia o malfuncionamiento de algún sistema que pudiese afectar la normal operatividad de la dependencia.
- Pautas de actuación que se han podido identificar previamente en determinados pilotos o tipos de aeronave, asociadas, por ejemplo, a una menor agilidad en el proceso de alineado en pista e inicio de la carrera de despegue.
- Realización de MAP por parte de ARR previas.
RECUERDA:
- TEN EN CUENTA TIPOS Y PERFOMANCES DE AERONAVES EN DEP Y ARR, MANIOBRA, POSICIÓN Y VELOCIDAD DE LA ARR, POSICIÓN Y MANIOBRA A REALIZAR POR LA DEP.
- PRECAUCIÓN EN CASO DE TRÁFICOS DE ESCUELA, POCO FAMILIARIZADOS CON EL CAMPO, RALLIES O TRÁFICO MILITAR CON PERFOMANCES ESPECIALES.
- EN CASO DE CONTINGENCIA O MALFUNCIONAMIENTO DE ALGÚN SISTEMA, VIENTO EN COLA, CIZALLADURA O TURBULENCIA, PAUTAS DE ACTUACIÓN IDENTIFICADAS EN PILOTOS O SI HA HABIDO MAP PREVIAS, AMPLÍA LOS MÁRGENES HABITUALES; EN CASO NECESARIO, COORDINACIÓN ESPACIAMIENTO ADICIONAL ENTRE ARR:
- Viento en cola: INCREMENTA velocidad de aproximación.
- Cizalladura/turbulencia: INCREMENTAN.
- Velocidad de aproximación y en general, de operación de las aeronaves.
- Carreras de despegue y aterrizaje.
- Potencia de las aeronaves que realizan motor y al aire.
- VALORAR IGUALMENTE VISIBILIDAD, NUBOSIDAD Y HORARIO DE OPERACIÓN (DÍA/NOCHE) AL HACER AJUSTES DEP-ARR EN PISTA.
5. 7. 2. 3. 3. Secuencia de actuaciones para gestionar la secuencia DEP-ARR
Con la mayor antelación posible, una vez valorados los factores anteriores y determinada la viabilidad de la secuencia salida-arribada, el CTA de LCL realizará la siguiente secuencia de actuaciones:
- Informar a la arribada de que se va a producir un despegue, o en su caso, de la secuencia en el uso de la pista que puede esperar. Si procede, se preguntará si tiene tráfico en salida a la vista y se confirmará con el piloto la viabilidad de ser el número dos en la secuencia de operación tras el despegue.
- Antes de que entre en pista, informar a la aeronave en salida de la posición que ocupa la aeronave en arribada y su velocidad, si se considera necesario, y confirmar que se encuentra lista para despegue inmediato.
- En caso de que responda afirmativamente, y si se considera que existe un tiempo suficiente para realizar el ajuste, autorizar a la aeronave a despegue inmediato.
- Cuando no se haya cumplido con la autorización de despegue, se utilizará la siguiente fraseología:
- Vigilar la evolución de ambas aeronaves con los medios disponibles, tanto visualmente como mediante el sistema de vigilancia ATS, de modo que, si se prevé que pueda perderse la separación reglamentaria entre ambas aeronaves, se cancele preferentemente la autorización de despegue. No obstante a fin de prevenir excursiones de pista, se evitará en lo posible detener el despegue una vez haya iniciado la carrera de despegue.
A continuación se muestra la secuencia de actuaciones en formato flujograma:
5. 7. 2. 3. 4. Secuencia de actuaciones para gestionar la secuencia DEP-ARR
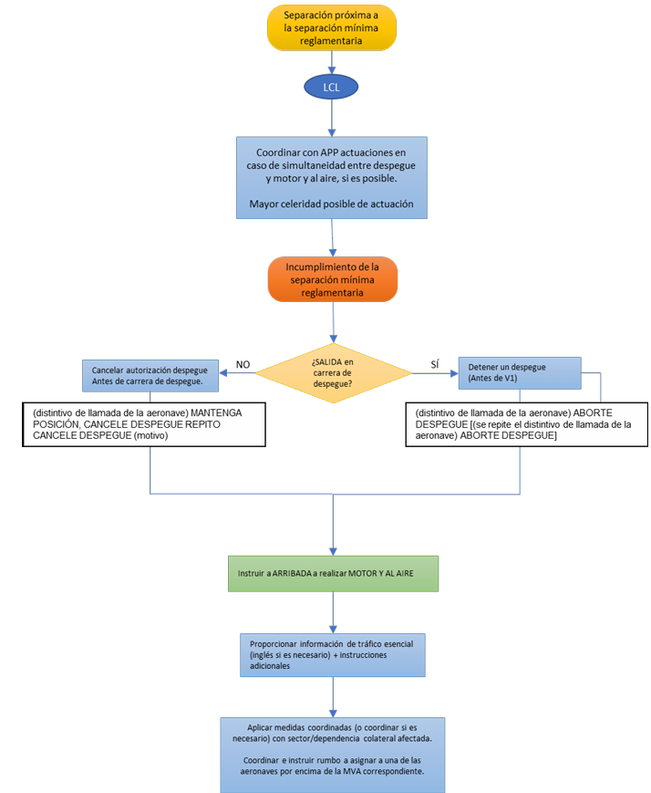
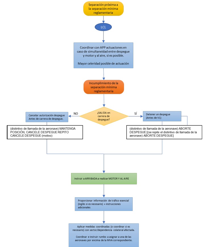
En caso de que, después de dar una autorización de despegue o una autorización de aterrizaje, el CTA advierta que la separación entre ambas aeronaves pudiera estar próxima a la separación mínima reglamentaria aplicable, se actuará con la mayor celeridad posible.
En caso de que finalmente se prevea que se va infringir la separación mínima reglamentaria entre ambas aeronaves, se realizará la siguiente secuencia de actuaciones:
- Cancelar o detener el despegue, según proceda:
- Para cancelar autorización de despegue:
-
- Para detener un despegue después que la aeronave ha iniciado el recorrido de despegue:
-
- Información esencial: proporcionar información de tráfico esencial, utilizando el idioma inglés si es necesario para que las tripulaciones de ambas aeronaves entiendan la comunicación y mejoren su conciencia situacional, incluyendo sentido de ejecución de las maniobras (izquierda o derecha) relativo a la derrota del mismo) y, posteriormente, información o instrucciones adicionales.
A continuación, se muestra la secuencia en formato flujograma:
Se recuerda que las separaciones recogidas en AMC16 ATS.TR.210 (a) (2) pueden reducirse en la proximidad de los aeródromos si:
- El controlador de aeródromo puede proporcionar separación adecuada cuando todas las aeronaves están constantemente a su vista; o
- Cuando cada una de las aeronaves está constantemente a la vista del piloto al mando de la otra aeronave y los pilotos de éstas notifican que pueden mantener su propia separación; o
- En el caso de una aeronave que siga a otra, el piloto al mando de la aeronave que va detrás notifica que tiene a la otra aeronave a la vista y que puede mantener la separación.
5. 7. 3. Cruce y ocupación de pista.
Para indicar que se realizará un cruce táctico por la pista 24R/06L se anotará en campo text "CT". Este tipo de cruce será objeto de coordinación entre GMC y LCL y requiriendo la aprobación y transferencia de comunicaciones por y hacia LCL.
5. 7. 4. Despegue desde intersección
En el aeropuerto de Barcelona se permite el despegue por la pista 20 desde la intersección UB, por la pista 06L desde la intersección Y5, Y6, Y7, 25, 26 y 27; y por la pista 24R desde la intersección Y2, Y4, 22, 23 y 24.
Las distancias declaradas para despegue desde intersección se encuentran publicadas en AIP-España AD2-LEBL Ítem 13.
Cuando el CTA informe a las aeronaves de la distancia remanente, empleará la fraseología siguiente:
TORA PISTA (número),DESDE INTERSECCIÓN (designación o nombre de la intersección), (distancia en metros)
TORA RUNWAY (number) FROM INTERSECTION (designation or name of intersection), (distance in metres)
5. 7. 5. Entra de múltiples aeronaves a la misma pista.
Se pueden dar instrucciones de entrar y mantener a más de una aeronave en diferentes puntos de una misma pista, siempre que se den las siguientes condiciones (RCA 4.5.9.7):
- Deben cumplirse los criterios de despegue desde intersección:
- A solicitud de los pilotos o de ATC, en este último caso, con el consentimiento del piloto.
- Las distancias declaradas reducidas de pista correspondientes a cada posición de despegue están publicadas en AIP-España.
- La autorización de despegue se expedirá cuando la aeronave esté dispuesta para el despegue y se halle en el punto a partir del cual se iniciará la maniobra, siempre que la situación del tránsito lo permita.
- Si lo solicita el piloto, se le informará del correspondiente recorrido de despegue disponible reducido de la pista.
- En el permiso de despegue se incluirá el designador de la intersección correspondiente.
- A solicitud de los pilotos o de ATC, en este último caso, con el consentimiento del piloto.
- La visibilidad en superficie sea igual o superior a 5 km, de forma que el tanto el CTA como el piloto puedan observar continuamente, por referencia visual, la posición de las aeronaves pertinentes en el área de maniobras;
- Para minimizar la posibilidad de que una aeronave entre en pista mientras otra está despegando o próxima a la toma, no se utilizarán accesos a pista que formen un ángulo agudo con la misma, ya que los pilotos tendrán mala o nula visibilidad de la cabecera de pista en uso.
- Se deberán tener en cuenta los efectos que puedan ocasionar los chorros de los reactores y el torbellino de las hélices;
- El servicio de control a las aeronaves que formen parte de la entrada múltiple a la misma pista se proporciona en la misma radiofrecuencia;
- Se ha notificado a los pilotos la posición del tránsito esencial en la misma pista;
- La pendiente de la pista no impide que la aeronave precedente en la secuencia de salida quede fuera de la vista de la aeronave subsiguiente en la misma pista;
- Sólo se autorizarán alineaciones múltiples en pista en condiciones VMC, utilizando accesos a pista cuya pendiente y ángulo con la pista permitan al piloto de la aeronave subsiguiente tener a la vista a la aeronave precedente, y viceversa;
- Se requiere que el piloto colacione las instrucciones de entrar a la pista y mantener posición indicando el designador de la pista, el nombre de la intersección (si corresponde) y el número en la secuencia de salida; y
- Se aplica separación por estela turbulenta.
5. 7. 6. Cambio de pista/configuración en uso:
Será materia de coordinación específica entre todas las dependencias involucradas e intensa coordinación con LECB TMA.
5. 7. 7. Procedimiento de utilización de pista no preferente 06L/24R
PISTA YA ACTIVA POR CONFIGURACIÓN
En este caso la responsabilidad de la pista 06L/24R es en todo momento del LCL correspondiente. Asimismo, el CTA de LCL por delegación de este último ha de actualizar el uso de pista según el tipo de operación no preferente (salida o llegada).
DESPEGUE
Se puede dar en las configuraciones WRL, ELR y WRS.
La secuencia de acciones será la siguiente:
- CLD:
- El tráfico solicita despegue por pista no preferente en la frecuencia de CLD. Éste tendrá en cuenta la situación operativa, y si es necesario podría demorarse la autorización en función de la información recibida (LVP activos, congestión, etc.) así como previa aprobación por parte de LCL y espaciamiento necesario por parte de LECB TMA.
- Se enmendará la autorización de control.
- En el momento de autorizar la puesta en marcha, el CLD notificará al GMC correspondiente que la aeronave transferida es un despegue por pista no preferente y se anotará en el campo text "DNP".
- GMC:
- En el momento del rodaje, el primer GMC deberá dar las instrucciones de rodaje hacia la pista solicita para despegar siguiendo las rutas estandarizadas.
- Coordinará el inicio del rodaje con el resto de CTA afectados (GMC bajo cuya área de responsabilidad vaya a rodar y LCL que vaya llevar a cabo el despegue).
- Al llegar a cabecera de pista, el GMC que corresponda coordinará con el LCL y le pasará el tráfico en frecuencia.
- LCL ARR:
- Valorará el momento en que se puede llevar a cabo el despegue. La separación pertinente será de 8NM, reducible a 6NM si las circunstancias meterológicas y según el tipo de aeronave en llegada para permitir la salida del DNP.
- Si el despegue es por 24R notificará al GMC N para detener los rodajes por el bypass, indicándole cuando estima que tendrá lugar el despegue.
- Recordará la restricción de altitud al tráfico y la SID.
- Confirmará que el tráfico estará listo para salida.
- Avisará a LCL DEP del despegue no preferente, SID del mismo y el "hueco" en la secuencia de ARRs en el que está previsto que salga.
- Coordinará con el sector de aproximación que corresponda la salida.
- Autorizará a despegue.
- LCL DEP:
- Cuando LCL ARR le informe del del despegue no preferente, valorará la situación y ajustará la secuencia para evitar en la medida de lo posible que coincidan dos despegues simultáneos con el mismo punto de salida del TMA, uno por pista no preferente y el otro por la pista de despegues (por ejemplo, SENIA xY),
- En caso de que dicha coincidencia de operaciones tenga lugar, LCL DEP informará de ello al Sector de Aproximación que corresponda.
ARRIBADA
La única configuración en la que la pista 06L/24R está activa, pero no en uso para llegadas, es la ENL. La secuencia de acciones será la siguiente:
- LCL:
- Ante una arribada por pista no preferente, notificará al CTA el hecho, si no se le ha coordinado a éste previamente por parte de LECB.
- Coordinará con el GMC que reciba el tráfico que va a recibir una llegada por la pista no preferente.
PISTA NO ACTIVA POR CONFIGURACIÓN
Se puede dar en las configuraciones: ENR, WLL, ENN y ERR.
En este caso, se parte de una situación en que la pista 06L/24R está bajo la responsabilidad del CTA de
GMC-N.
DESPEGUE
- CLD:
- El tráfico solicita despegue por pista no preferente en la frecuencia de CLD.
- Se coordinará con el resto de CTA, donde incluso podría demorarse la autorización (ya sea por LVP activos, congestión, etc).
- Se enmendará la autorización de control.
- En el momento de autorizar la puesta en marcha el CLD notificará al GMC correspondiente que la aeronave transferida es un despegue no preferente y se anotará correspondientemente en el campo text "DNP"
- GMC:
- Si la pista está libre y operativa, GMC-N cederá la responsabilidad sobre la pista 06L/24R durante el tiempo que LCL determine. Mientras esto ocurra, a todos los efectos se considerará el estado de la pista como ACTIVA.
- Coordinará el inicio del rodaje con el resto de CTA afectados (GMC bajo cuya área de responsabilidad vaya a rodar y LCL que vaya a llevar a cabo el despegue).
- Al llegar a cabecera de pista, el GMC que corresponda coordinará con el LCL y, sólo en el caso de que se haya asegurado que la pista esté operativa, libre de obstáculos y de personal, le pasará el tráfico en frecuencia.
- Será el responsable de apagar el balizamiento del rodaje no preferente una vez el tráfico haya despegado.
- LCL
- Notificará al GMC N para que detenga los rodajes por los cruces tácticos, y si el despegue es por 24R también por el bypass, indicándole cuando estima que tendrá lugar el despegue.
- Recordará la restricción de altitud al tráfico y la SID.
- Coordinará con el sector de aproximación que corresponda.
- Notificará al GMC N para cederle de nuevo la responsabilidad sobre la pista 06L/24R, y que este pueda reanudar los rodajes estandarizados.
ARRIBADA
- GMC:
- Si la pista está libre y operativa, GMC-N cederá la responsabilidad sobre la pista 06L/24R durante el tiempo que LCL determine. Mientras esto ocurra, a todos los efectos se considerará el estado de la pista como ACTIVA.
- LCL:
- El LCL coordinará con GMC-N y con el Supervisor el momento en el que asuma la responsabilidad sobre la pista de llegadas, asegurándose de que la pista esté operativa, libre de obstáculos y de personal.
5. 8. Procedimientos en tierra
5. 8. 1. Servicio de dirección en la plataforma y rodaje.
El Servicio de Dirección de Plataforma es prestado por el personal ATC de LEBL. Los retrocesos así como los procedimientos de rodaje vienen definidos a través de la discriminación por colores en el ASR de LEBL como en el briefing de Barcelona AD apartado rodadura.
5. 8. 2. Puesta en marcha
Referencia:
- AIP-España AD2-LEBL, Ítem 20.
5. 8. 3. Procedimientos para la prueba de motores
Referencia:
- AIP-España AD2-LEBL Ítem 20.
- AIP-España AD2-LEBL Ítem 21.
En el aeropuerto de Barcelona-el Prat hay definidas dos zonas para realizar pruebas de motores:
- T2: aproando hacia el Oeste.
- N1: aproando hacia el Este.
A menos que la tripulación notifique que únicamente puede aproar en un sentido debido al viento, la asignación de la zona de prueba de motores la decidirá TWR y vendrá determinada por la configuración operativa y la ubicación de la aeronave, buscando siempre minimizar la afectación al resto de operaciones.
La utilización de estas zonas de prueba de motores tiene los siguientes condicionantes:
- Si se está realizando la prueba de Motores NO SE RODARÁ A NADIE POR DELANTE NI POR DETRÁS DE N1 Y NADIE POR DETRÁS DE T2.
- Si la aeronave está estacionada pero NO tienen los motores encendidos existen incompatibilidades de rodaje por 3 causas:
- Envergadura publicada en AIP.
- N1:
- Por delante se establece que puedar cualquier aeronave (M1).
- Por detrás (Y1) NO PUEDE RODAR NADIE.
- T2:
- Se define la siguiente tabla:
- N1:
- Envergadura publicada en AIP.
- Jet-Blast: mientras se realiza la prueba de motores existe riesgo de afectación por jet-blast sobre las aeronaves (independientemente de su envergadura), vehículos o personas que cruzan por detrás:
- T2: ninguna aeronave, vehículo o persona será autorizada a proceder por S1.
- N1: ninguna aeronave, vehículo o persona será autorizada a proceder por Y1.
- Riesgo de fallo de frenos: en este caso se prohíbe el cruce de aeronaves (independientemente de su envergadura), vehículos o personas por delante durante la prueba de motores:
- Prueba de motores en T2: no aplica por estar muy alejado de Z2.
- Prueba de motores en N1: ninguna aeronave, vehículo o persona será autorizada a proceder por M 1.
Sobre las restricciones a vehículos y personas a las que se alude en los apartados 2 y 3, no se incluyen aquellos que estén relacionados con la propia prueba de motores.
Como consecuencia de todo lo anterior se establecen las siguientes restricciones:
- Serán informados de las peticiones de prueba de motores todos los controladores afectados y será el que en último caso decida si se autorizan, cuándo y dónde se llevarán a cabo. Prestará atención a las circunstancias operativas, así como a la probabilidad de que alguna aeronave solicite despegue por pista 24R o de que se prevea un cambio a pista 06L de llegadas.
- Tanto GMC-N como GMC-C deberán coordinar con LCL-ARR cualquier prueba de motor que tenga lugar en su área de responsabilidad. Con pista 06L de llegadas no se autorizará a dos aeronaves a hacer prueba de motores simultánea en ambas posiciones.
- En caso de que se esté realizando una prueba de motores y una aeronave abandone pista 06L por
final de pista, independientemente de su envergadura:- Prueba de motores en T2: se le instruirá a abandonar hacia el sur por N1 (con luces de eje) o por M1 (sin luces de eje).
- Prueba de motores en N1: se le instruirá a abandonar hacia el norte por T1 (con luces de eje) o por 51 (sin luces de eje).
- En caso de salidas por pista 24R que requieran pista completa:
- Prueba de motores en N1: se detendrá la prueba de motores para permitir el paso por delante (M1). Se reanudará la prueba una vez el tráfico haya despegado.
- Prueba de motores en T2 y salida desde lado norte: si la envergadura de las aeronaves es compatible, se detendrá la prueba de motores para permitir el paso por detrás. Se reanudará la prueba una vez el tráfico haya despegado.
- En caso de aeronaves cuya envergadura no sea compatible con la que está realizando la prueba de motores deberá ofrecérseles otra entrada a pista (por ejemplo, Z2). Si la aeronave notifica que esta distancia no es suficiente, en función de las condiciones operativas y del tráfico deberá optarse por:
- Interrumpir la prueba de motores y desplazar la aeronave hasta corto de Z2 bien por propios medios o bien si está remolcada con asistencia de SPP. Se volvería a
la posición inicial de prueba de motores una vez haya despegado el tráfico por la 24R. O bien, - emplear el lado Sur de la pista.
- Interrumpir la prueba de motores y desplazar la aeronave hasta corto de Z2 bien por propios medios o bien si está remolcada con asistencia de SPP. Se volvería a
En el caso de aeronaves o vehículos que crucen pista de 51 a M1 v viceversa, aplican las mismas restricciones que en el punto anterior.
5. 9. Salidas visuales
Los tráficos de LEBL aplican salidas instrumentales, a excepción de:
5. 10. Procedimientos relacionados con la aproximación
5. 10. 1. Incompatibilidades entre áreas de espera
No aplica.
5. 10. 2. Aproximaciones paralelas dependientes/independientes
No aplica.
5. 10. 3. Aproximaciones directas
No aplica.
5. 10. 4. Operaciones PBN.
LEBL dispone de aproximaciones RNP, descritas en el AIP (AD2 LEBL AIC). Su uso y particularidades serán materia de coordinación.
5. 10. 5. Aproximaciones RNP con mínimos LNAV, LNAV/VNAV y LPV.
No aplica.
5. 10. 6. Aproximaciones RNP/GBAS
No aplica.
5. 10. 7. Maniobras SID y STAR RNAV-1.
No aplica.
5. 10. 8. Fraseología GNSS
No aplica.
5. 11. Procedimientos para aeronaves de clase superior a la del aeropuerto
Referencia:
- AIP-España AD2-LEBL ítem 20.
Para garantizar la seguridad y para mitigar el impacto en la regularidad de las operaciones, se establece el siguiente protocolo específico de coordinación entre TWR y ES en caso de previsión de despegue de aeronave clave F por pista 02/20:
- TWR ofrecerá al TFC la pista no preferente que corresponda a la configuración en uso (RWY 24R/06L).
- En el caso de que el TFC no acepte la pista no preferente, TWR le informará de que su puesta en marcha estará sujeta a demora indefinida.
- El CTA coordinará la ventana de tiempo más adecuada para el despegue del TFC por la pista 02/20, atendiendo a la demanda de tráfico y la disponibilidad de los medios necesarios.
- Una vez declarada la pista operativa, se continuará con la operativa normal anterior a la salida de la aeronave en cuestión.
5. 12. Procedimiento para tráfico VFR
Referencia:
- AIP-España AD2-LEBL Carta VAC.
- SERA.5005
- Requisito AMC1 ATS.TR.155 del Reg. 2017 /373.
- Real Decreto 765/2022, de 20 de septiembre, por el que se regula el uso de aeronaves motorizadas ultraligeras (ULM).
Según el AIP-España AD2-LEBL ítem 2, el único tránsito autorizado es IFR, estando el aeródromo cerrado
para operaciones VFR excepto vuelos ambulancia, de salvamento, de estado o vuelos que presten servicio
para las Comunidades Autónomas y otras Entidades locales siempre y cuando realicen servicios públicos
no comerciales. Esto incluye las operaciones del Instituto Cartográfico de Cataluña (CARTO), descritas en
"Operativa del Carta", así como los vuelos de helicópteros, descritas en "Operación de Helicópteros".
Según lo establecido en SERA.5015 c) 3), las dependencias ATS no deben sugerir el cambio de vuelo IFR a VFR ni directa ni implícitamente.
En el tratamiento de vuelos VFR, se tendrán en cuenta, en la medida de lo posible, los siguientes procedimientos de actuación:
- Un vuelo con reglas VFR solo podrá operar siempre que el piloto al mando de la aeronave pueda mantenerse en condiciones en vuelo iguales o superiores a las VMC.
- En el entorno de un aeródromo, no se permiten las siguientes operaciones VFR si las condiciones meteorológicas notificadas en el mismo son inferiores a las mínimas establecidas para techo de nubes (inferior a 450 m (1500 ft)) y visibilidad en tierra en el aeródromo (inferior a 5 km).
- Despegue o aterrizaje en un aeródromo dentro de una zona de control.
- Entrar a una zona de tránsito de aeródromo (ATZ).
- Entrar a un circuito de tránsito de aeródromo.
- Despegue o aterrizaje en un aeródromo dentro de una zona de control.
- Cuando sea evidente que no será factible el vuelo en VMC de conformidad con su plan de vuelo actualizado, un vuelo VFR que se realice como vuelo controlado deberá:
- Solicitar un cambio en la autorización para salir del espacio aéreo controlado, o hasta el aeródromo de destino o el alternativo; o
- Solicitar la autorización para continuar como VFR especial; o
- Solicitar el cambio a IFR.
- Solicitar un cambio en la autorización para salir del espacio aéreo controlado, o hasta el aeródromo de destino o el alternativo; o
- En el Espacio Aéreo clase D, ATC facilita información de tránsito a los vuelos VFR respecto de todos los demás vuelos (IFR y VFR) y facilitará asesoramiento anticolisión a solicitud. Que los vuelos VFR reciban información de tránsito respecto de los demás vuelos implica que es responsabilidad del vuelo VFR separarse del resto de aeronaves IFR y VFR. en base a la información recibida del servicio ATC.
- La solicitud de asesoramiento anticolisión por parte de vuelos IFR o VFR implica la indicación por parte del servicio ATC de maniobras específicas (por ejemplo, virajes, rumbos, ascensos, descensos ... ) para ayudar al piloto a evitar una colisión.
- El CTA ejercerá precaución si hay motivos para creer que la tripulación de vuelo en cuestión no está familiarizada con el aeródromo y con los terrenos circundantes, intentando en lo posible cerciorarse de esta circunstancia y facilitando, en su caso, la información que el piloto pueda requerir.
- Cuando se instruya a orbitar a un tráfico, ATC indicará el sentido de giro de la órbita, en especial en caso de que su posición relativa respecto a otra aeronave o a su trayectoria así lo aconseje.
- Cuando se instruya a una aeronave a abandonar una órbita o una espera para incorporarse a una secuencia de arribada, el CTA se cerciorará de que dicha aeronave tiene a su tráfico precedente en secuencia a la vista, en especial cuando se trate pilotos en fase de instrucción que vuelen solos.
- Cuando se facilite información de tránsito, se incluirá adicionalmente cualquier información que pueda resultar de ayuda para la identificación del tráfico por parte del piloto afectado.
- En caso de detectarse una desviación de la trayectoria de la aeronave, se deberá informar a la mayor brevedad posible al piloto, en especial y de manera explícita, en caso de invasión de las zonas de aproximación final o de ascenso inicial. En estos casos, se proporcionará, si procede, la información de tránsito esencial correspondiente y se indicarán de manera expeditiva las maniobras o instrucciones específicas para abandonar la zona.
Autorizaciones e Instrucciones a VFR en espacio aéreo clase D
Los vuelos VFR en espacio aéreo de clase D están sujetos a autorización ATC, siendo sus instrucciones de obligado cumplimiento. Las instrucciones emitidas por parte de ATC a los vuelos VFR. entre otras pueden ser:
- Instrucciones de entrada: Todos los vuelos están sujetos a autorización ATC para entrar en Espacio Aéreo clase D.
- Instrucciones de ruta o encaminamiento a seguir: Se podrán emitir instrucciones de ruta que reduzcan o eliminen los puntos de conflicto con otros vuelos, para prevenir potenciales situaciones de conflicto o reducir la carga de trabajo del servicio ATC asociada a la transmisión exhaustiva de información de tránsito. Para ello se dispone de los VRP (Visual Reference Points) para ayudar a la definición de rutas visuales de uso frecuente.
- Instrucciones para realizar esperas visuales: Si el ATC requiere que una aeronave VFR realice esperas visuales sobre un punto específico, deberá indicárselo al piloto de forma explícita, utilizando la fraseología en vigor:
- Instrucciones para realizar una maniobra "360°" para espaciamiento.
- Restricciones de altitud/ nivel.
- Información sobre riesgos de colisión, mediante el uso de la fraseología estándar.
- Asesoramiento Anticolisión: previa solicitud por parte del piloto de un vuelo IFR o VFR, implica la indicación por parte de ATC de maniobras específicas para ayudar al piloto a evitar una colisión.
- Guía vectorial (solo en dependencias radar) o asistencia para la navegación en forma de rumbos (en dependencias no radar) basados en la observación de una presentación radar o en el uso de un sistema de vigilancia ATS, con las debidas precauciones (ver consideraciones a continuación).
Se podrá suministrar asistencia para la navegación a vuelos VFR, cuando así lo solicite el piloto, pudiendo incluir proporcionar asesoramiento en forma de rumbos basados en el uso de un sistema de vigilancia ATS autorizado.
La disponibilidad y utilización del sistema de vigilancia ATS en dependencias de control de aeródromo no causará menoscabo a la observación visual del tránsito en el aeródromo.
Los tráficos VFR Especiales no deberían recibir guía vectorial ni asistencia para la navegación en forma de rumbos (salvo en circunstancias especiales, como emergencias).
Cuando un vuelo VFR recibe Asistencia para la navegación en forma de rumbos, la responsabilidad de la separación con el terreno sigue siendo del piloto del vuelo VFR, si bien ATC ejercerá ciertas precauciones:
- Se debe haber realizado y notificado al piloto la identificación del vuelo, mantenerse e informarle en caso de que se pierda, en cuyo caso se impartirán las instrucciones apropiadas.
- Se deberá proceder con extrema precaución al proporcionar asistencia para la navegación en forma de rumbos a vuelos VFR, siendo preferible en lo posible proporcionar instrucciones para seguir una ruta geográfica.
- ATC debe ejercer precauciones para asegurarse de que las aeronaves en guía vectorial no entran inadvertidamente en zonas de condiciones meteorológicas por instrumentos.
- La asistencia para la navegación en forma de rumbos no se utilizará a efectos de provisión de separación de vuelos VFR con otras aeronaves por parte del servicio ATC, con la salvedad de la indicación, en caso necesario, de maniobras específicas para ayudar al piloto a evitar una colisión, como parte del Asesoramiento Anticolisión previamente solicitado.
- ATC debe recordar al piloto la necesidad de informar en caso de que las instrucciones emitidas no sean aceptables por su parte debido a los requisitos de visibilidad o distancia a nubes en vuelo, o si no pudiera evitar obstáculos o cumplir con los mínimos de altitud.
- A esos efectos, en lo posible, ATC confirmará con el piloto la viabilidad de los rumbos.
- El piloto del vuelo VFR podrá requerir a ATC un cambio de rumbo o altitud a efectos de cumplimiento de cualquiera de los requisitos anteriores.
- Los pilotos de vuelos VFR pueden tener dificultades para seguir con precisión rumbos específicos recibidos o para recuperar la navegación visual tras recibir guía vectorial o asistencia para la navegación en forma de rumbos.
- ATC mantendrá la supervisión de la trayectoria de vuelo para corregirla si fuera necesario.
5. 12. 1. Operación de tráfico VFR NOCTURNO
El aeropuerto de LEBL permite, en base a la certificación y equipamiento de la infraestructura, la operación de vuelos VFR-N.
5. 12. 2. Operación de tráfico VFR especial
Será de aplicación lo establecido en la normativa vigente:
- Reglamento (UE) 923/2012, apartado SERA.5010.
- Reglamento (UE) 2017 /373, apartado ATS.TR.270.
Únicamente cuando las condiciones de seguridad de operación lo permitan, se podrá conceder más de una autorización VFR Especial; sobre todo cuando se trate de helicópteros u otros aerodinos capaces de realizar vuelo a punto fijo o a velocidades bajas que permitan ver y evitar obstáculos en las condiciones de visibilidad y techo de nubes existentes. Sin ser exhaustivos y a modo de ejemplo, se podría autorizar más de 1 VFR Especial cuando se tenga la certeza de que las aeronaves no serán nunca conflicto entre ellas por sus diferentes posiciones y rutas.
5. 12. 3. Operación de Helicópteros
Referencia:
- AIP-España A02-LEBL Ítem 16.
- AIP-España AD2-LEBL Ítem 20.
Las operaciones de helicópteros deben ser coordinadas con el Aeropuerto y con LECB-APP
En función de las reglas de vuelo del helicóptero se coordinará la entrada/salida del mismo con LECB-APP:
- Si el helicóptero opera bajo reglas IFR. la operación será igual que las aeronaves de ala fija con plan de vuelo instrumental, realizando las operaciones de aterrizaje y despegue desde las pistas que estén operativas en cada momento. El rodaje al puesto de estacionamiento asignado puede ser efectuado bien por rodaje aéreo o rodaje estándar, dependiendo del modelo de helicóptero, siguiendo las rutas de rodaje aplicables para cada configuración.
- Si el helicóptero opera bajo reglas VFR, se coordinará con LECB la ruta llegada/salida. El CTA de LCL proporcionará las instrucciones de entrada/salida a la tripulación del helicóptero. Cuando esté operacionalmente justificado o la operación requiera de urgencia, seguirá siendo posible operaciones de aterrizaje y despegue de estos helicópteros desde una cabecera de pista o utilizando un tramo de la misma que disponga de distancia declarada publicada y de punto de espera de acceso, de entre las que se encuentren disponibles, aunque no sean las de la configuración en uso. En dicho caso, el CTA de LCL determinará la pista o tramo de pista a emplear de forma que se minimice la interferencia entre el helicóptero y el resto de aeronaves despegando/ aterrizando del aeropuerto, atendiendo en lo posible a los requerimientos del piloto. El rodaje al puesto de estacionamiento asignado puede ser efectuado bien por rodaje aéreo o rodaje estándar, dependiendo del modelo de helicóptero. El helicóptero seguirá las rutas de rodaje que determine el CTA de GMC en cada caso, si bien dicho CTA tendrá en cuenta los requerimientos del piloto en cuanto a las limitaciones técnicas de la aeronave si las hubiera, en particular a la posible afectación por viento en cola durante el rodaje.
En el caso de procedimientos específicos publicados con motivo de eventos especiales y en periodos concretos de tiempo, se atenderá a lo que se determine en ellos en relación a la operación de helicópteros.
5. 12. 4. Aeronaves de Estado
El procedimiento habitual será que cualquier tráfico no equipado 8.33 kHz estará en contacto previo con los sectores de APP colaterales de LEBL, y desde APP se avisará a TWR en caso de que le pueda afectar.
No obstante, no se puede descartar que dichos tráficos puedan iniciar comunicación directamente con la TWR, bien porque despeguen desde dentro su área de responsabilidad o por cualquier otra incidencia.
En cada uno de estos casos, se coordinarán las condiciones de entrega entre las dos dependencias será materia de coordinación.
Si el tráfico no ha estado en contacto previo con LECB-APP, porque comienza su operación dentro del ATZ o cualquier otra circunstancia:
- Llamará en la frecuencia 122.1 MHz directamente y notificará su posición e intenciones, a ser posible antes del despegue o de entrar al ATZ si ya está en el aire.
- El CTA de LCL seleccionará 122.1 MHz en RX/TX y atenderán al tráfico llamante.
5. 12. 5. Vuelos VFR que no son de Estado
No está permitido el vuelo de aeronaves VFR que no son de Estado sin capacidad 8.33 kHz.
5. 13. Condiciones de transferencia
5. 13. 1. Entre LCL y APP
LEBL dispone de un procedimiento de cambio autónomo de frecuencia de las aeronaves en DEP, de modo que los pilotos realizan la autotransferencia de comunicaciones de la frecuencia de LCL a la frecuencia de Barcelona APP correspondiente antes de cruzar 2000ft, de acuerdo a AIP LEBL AD-2 Ítem 20 Tiempo mínimo de ocupación de pista Salidas, AIP LEBL AD-2 SID .
Se recomienda transferir al tránsito con la autorización de despegue para que se dé el mínimo tiempo posible de ocupación de frecuencia y se agilice el contacto con APP.
Este procedimiento aplicará a todas las SID, incluidos despegues no preferentes por RWY 06L/24R. No aplica sin embargo en caso de salidas de contingencia, MAP y salidas VFR; en este caso se mantiene la operativa habitual de transferencia de comunicaciones por voz de LEBL al sector correspondiente de Barcelona APP.
El procedimiento tampoco se aplicará en caso de tormentas (tanto para salidas visuales de vuelos IFR, como para salidas puramente instrumentales), u otras circunstancias excepcionales que lo aconsejasen. Se deberá notificar este hecho vía ATIS ("REMAIN ON TWR FREQUENCY WHEN AIRBORNE") así como verbalmente en frecuencia de LCL DEP.
Con carácter general, en caso de no poder contactar con Barcelona APP, la aeronave contactará nuevamente con TWR.
En caso de degradación de la frecuencia de Barcelona APP, el CTA de LCL DEP de LEBL informará a las aeronaves de la situación de contingencia y realizará la transferencia de comunicaciones de las aeronaves, una a una, a la nueva frecuencia en uso de Barcelona APP. Una vez restablecida la frecuencia habitual de Barcelona APP, el CTA de LCL DEP de LEBL informará a las aeronaves que tenga en frecuencia para despegue del reinicio de la aplicación del procedimiento de cambio autónomo de frecuencia.
5. 13. 2. Transferencia de comunicaciones entre LCL ARR o TWR v GMC
Los tráficos de llegada se mantendrán en frecuencia de LCL ARR/LCL ÚNICO hasta que dicho CTA los transfiera, uno a uno, a la frecuencia en uso de GMC correspondiente.
5. 14. Configuraciones operativas
Las configuraciones operativas de LEBL se definen en función de las pistas en uso para arribadas y salidas. Las configuraciones y su modo de operación asociado son las siguientes:
Las configuraciones WRL y ENR se definen como configuraciones preferentes diurna y nocturna, respectivamente.
Si las condiciones meteorológicas no permitieran el uso de estas configuraciones, se pasaría en la medida de lo posible al uso de ELR en horario diurno y WLL en horario nocturno.
La regulación específica del uso de configuraciones preferentes se encuentra en AlP AD2 LEBL 8.
5. 15. Áreas de responsabilidad y puntos de transferencia
5. 15. 1. Áreas de responsabilidad.
Las distintas áreas de responsabilidad de rodadura así como LCL se encuentran en el apartado de Barcelona AD en el capítulo de briefings de LECB. Junto a esto se identifica:
Las pistas activas son responsabilidad del controlador LCL, que las esté operando:
La integración de diferentes posiciones de control implica la fusión de las áreas de responsabilidad.
Las pistas no activas son responsabilidad de:
- 06L/24R se integrará su área responsabilidad con GN.
- 06R/24L se integrará su ´rea de responsabilidad con GS.
- 02/20 según sigue:
- Desde cabecera RWY 02 hasta intersección con TWY D (cruce incluido) se integrará su área de responsabilidad con GS.
- Desde TWY D (cruce no incluido) hasta RWY 06L/24R (cruce no incluido) se integrará su área de responsabilidad con GC.
- Resto, hasta cabecera RWY 20, se integrará su área de responsabilidad con GN, incluyendo el cruce con RWY 06L/24R si esta estuviera no activa.
5. 15. 2. Puntos de transferencia entre GMC
En la siguiente tabla se describen los puntos de transferencia en rodadura, incluyendo aquellos que implican el cruce de una pista no activa:
(1) Con pista 06L/24R no activa.
(2) Con pista 02/20 no activa.
(3) Requiere coordinación previa de GS con GC.
(4) En TWY E3 existe un PEI bidireccional que delimita las áreas de responsabilidad de GS v GC. Una aeronave en sentido Sur en el PEI deja libre el acceso al PKG 248, y el retroceso al NE desde el PKG 248. Asimismo, una aeronave en sentido Norte en el PEI, deja libre el acceso al PKG 247.
Las transferencias entre GN/GC cuando la pista 06L/24R esté fuera de servicio que no estén recogidas en la tabla anterior (por ejemplo, rodajes a/desde hangar a través de 51 /T1, vehículos que van a pista desde M3, SPP que cruza pista por Z4 a Y4, Halconero en isletas cruzando R6 sentido Oeste, etc.). deberán coordinarse puntualmente.
5. 15. 3. Gestión de los puntos de espera
Los puntos de espera forman parte de las áreas de responsabilidad de los CTA de GMC, por lo que son éstos los responsables de su gestión.
GMC debe transferir los tráficos a LCL una vez están libres de tráfico, incluyendo la gestión de las posibles incompatibilidades de rodadura y/o entre las rodaduras y los puntos de espera.
5. 15. 4. Procedimientos operativos en las transferencias entre áreas de responsabilidad.
En el caso de que los puntos de transferencia sean una rodadura perpendicular o una puerta (rodadura OS, puerta HS, puerta JS, etc.), la autorización límite del rodador que transfiere el control y las comunicaciones es hasta mantener corto del punto de transferencia.
En caso de que los puntos de transferencia coincidan con el límite entre dos tramos de rodadura la autorización límite del controlador que transfiere el control y las comunicaciones es hasta el tramo dentro
de su área de responsabilidad y corto del siguiente.
En el caso de que el punto de transferencia sea un PEI en un tramo de rodadura, la autorización será la de mantener en esa rodadura (corto del PEI).
Como norma general, los CTA sólo impartirán autorizaciones de control dentro de sus áreas de
responsabilidad. Habitualmente, los tráficos serán transferidos a la frecuencia del CTA que ostenta la responsabilidad del área al que la aeronave es transferida.
En el caso particular de que la pista 05L/24R no esté activa, y por tanto esté fusionada con GN:
- GC transferirá a GN los tráficos o vehículos que crucen pista hacia el Norte, cortos de la pista 06L/24R.
- GN transferirá a GC los tráficos o vehículos que crucen hacia el Sur cortos de rodadura N.
En el caso del cruce de Norte a Sur, no será necesaria coordinación por parte de GN cuando aquel sea parte del rodaje estándar de la configuración utilizada (por ejemplo, TWY E6 en ENR o TWY D4 en WLL). GC deberá tenerlo en cuenta y coordinar con GN si va a ocupar estos tramos.
En el caso particular de que la pista 02/20 no esté activa, el rodaje desde TWY D1 a TWY D2, cruzando la pista 02 hacia el Norte, GS coordinará de forma previa con GC antes de que el tráfico entre en TWY D1. En cualquier caso, se atenderá a lo dispuesto en el "Procedimiento de Rodajes en LEBL", debiendo coordinarse aquellas transferencias que vayan en contra del flujo de rodajes estándar en uso en cada momento.
Se extremarán las precauciones en el proceso de cambio de configuración, en especial cuando el sentido de un rodaje en un punto de transferencia se vea modificado, debiendo coordinarse si fuese necesario entre las posiciones de GMC involucradas.
5. 15. 5. Expedición de autorizaciones de control fuera del área de responsabilidad
Toda autorización de control que implique:
- el movimiento de una aeronave fuera del área de responsabilidad del CTA que expide la autorización,
- la transferencia a una frecuencia que no sea la del área de responsabilidad aceptante deberá ser previamente coordinado y aceptado por línea caliente por todos los CTA afectados.
Como norma general, solamente los CTA responsables de un área de GMC expedirán autorizaciones de rodaje. Sólo podrá aceptarse que un CTA con responsabilidad de LCL ARR, LCL DEP o LCL, y sin atribuciones de GMC expida una autorización de rodaje si:
- Se coordina por línea caliente con el GMC responsable
- el GMC acepta explícitamente por línea caliente
En ningún caso la autorización debe conllevar el cruce de pistas activas o no activas fuera del área de
responsabilidad del CTA del LCL.
5. 16. Procedimiento de coordinación de enmienda de instrucciones de salida.
Existen situaciones en las que las instrucciones de salida o el ascenso inicial establecido en la SID, son modificadas por TWR (transición en cambios de configuración, despegues por pista no preferente, salidas de contingencia, sobrevuelas, etc.). Dicha modificación puede ser debida a coordinaciones puntuales entre APP y TWR. Cuando la modificación de la autorización no es expedida por el controlador de LCL, hay que proveer de mecanismos que:
- Aseguren la coordinación de dicho cambio entre los CTA de TWR cuando el sistema EuroScope no permite dejar constancia del mismo y,
- Asegurar que en cualquier caso la tripulación recibe la autorización correcta.
Principalmente se distinguen las siguientes situaciones:
- Despegues por pista no preferente: Cuando una aeronave solicita salida por pista no preferente:
- El controlador que expide la primera autorización o la enmienda(CTA de CLD o GMC), además de cambiar la pista de salida y SI□ en el sistema EuroScope, deberá incluir en la autorización cualquier limitación de altitud que estuviera convenida entre TWR y APP.
- En cualquier caso, el CTA de LCL responsable de ese despegue deberá recordar a la aeronave la SID la limitación de altitud así como anotar la altitud asignada
- Salidas de contingencia: Cuando a petición de la tripulación o bien por motivos técnicos, una aeronave es instruida a seguir una salida de contingencia publicada en AIP:
- Deberá incluirse en la autorización el ascenso inicial convenido entre TWR y APP. Esta limitación será dada por el CTA que autorice a la salida de contingencia (CLD, GMC o LCL).
- Si el CTA que expide la primera autorización a la salida de contingencia es el de CLD o GMC:
- Coordinará con el CTA de LCL que la autorización dada no coincide con la del plan de vuelo en EuroScope. Esta coordinación podrá ser:
- Puntual, aeronave a aeronave, entre CTA cuando la modificación afecte a un número reducido y concreto de planes de vuelo;
- A través del supervisor, de la forma que tácticamente se decida, si se prevé que vaya a afectar a todas las aeronaves que salgan dentro de una ventana temporal.
- El CTA de LCL recordará a la tripulación que volará la salida de contingencia y la autorización de ascenso inicial.
- Coordinará con el CTA de LCL que la autorización dada no coincide con la del plan de vuelo en EuroScope. Esta coordinación podrá ser:
- En cualquier otro caso, como, por ejemplo: procedimientos especiales que modifiquen temporalmente los procedimientos de salida, etc., siempre que GMC o CLD modifiquen la autorización de altitud o instrucciones de salida y estas sean distintas de las coordinadas por EuroScope:
- Se coordinará con LCL dicho cambio,
- El CTA de LCL recordará dichas instrucciones al tráfico antes de su salida.
- Se coordinará con LCL dicho cambio,
Además de todo lo anterior, será necesario coordinar entre el CTA de LCL y el CTA de APP correspondiente o en los procedimientos especiales que al efecto se establezcan.
5. 16. 1. Salidas Visuales para vuelos IFR
En determinadas circunstancias (cumulonimbos, tormentas, etc.) que, por razones de seguridad, impidan el uso de las SID publicadas, se puede autorizar a un vuelo IFR a que ejecute una salida visual si el piloto así lo solicita o a iniciativa del controlador con el consentimiento del piloto, siempre y cuando la salida se produzca por las pistas de despegue 24L o 06R. En ese caso el piloto asume la separación respecto del terreno, siguiendo el rumbo determinado, hasta alcanzar la altitud mínima de vectorización (MVA).
En las salidas visuales dejan de ser de aplicación los procedimientos de atenuación de ruidos descritos en AIP LEBL AD-2 Ítem 21 Procedimientos de Atenuación de Ruidos que resulten incompatibles.
La autorización de la salida visual se dará al vuelo IFR antes de la autorización de despegue como una modificación de la 510 a la que ha sido autorizado.
El CTA LCL recordará al tráfico las condiciones de despegue según se haya coordinado con el CTA del sector correspondiente del TMA, así como la autorización para la salida visual utilizando la siguiente fraseología, que deberá ser colacionada por el piloto:
"APROBADA SALIDA VISUAL PISTA /número), VIRE A LA IZQUIERDA/DERECHA RUMBO /tres cifras), SUBA
PARA (nivel) [MANTENGA REFERENCIA VISUAL HASTA (altitud)]. PREVEA VECTORES AL ALCANZAR LA
ALTITUD MÍNIMA DE VECTORIZACIÓN."
"VISUAL DEPARTURE RUNWAY /number) APPROVED, TURN LEFT IRIGHT HEADING /three digits), CLIMB TO
/leve/) [MAINTAIN VISUAL REFERENCE UNTIL (altitude)]. EXPECT VECTORS WHEN REACHING MINIMUM
VECTORING ALTITUDE."
Las condiciones de aplicación para este procedimiento serán las siguientes:
- Condiciones que permitan el vuelo visual en la dirección del despegue y ascenso inicial hasta la MVA
- Durante las horas diurnas solamente.
ATC transmitirá a la aeronave la información meteorológica disponible en caso de no disponer de ATIS. También se tendrá en cuenta cualquier otra información meteorológica no radiada en ATIS de la que disponga el CTA, debiendo ser retransmitida por voz hasta su inclusión en el ATIS. El piloto será el responsable de decidir si opera o no en base a este procedimiento.
Por otra parte, es necesario en cualquier caso que el CTA provea separaciones con el resto de las operaciones IFR, por lo que será necesario seguir el procedimiento de coordinación con APP.
Durante la ejecución de una salida visual, es necesario que ATC le provea de la información del tráfico VFR relevante para la ejecución del procedimiento.
5. 17. Operativa del Carto
Las salidas VFR de aeronaves del Instituto Cartográfico de Cataluña (ICC), comúnmente denominadas Carto. Se establece la autorización que debe proporcionarse, así como la pista, separación entre ARR precedente y posterior al despegue (huecos), puntos de bloqueo y sector APP al que hay que transferir el vuelo para cada una de las configuraciones operacionales de LEBL.
Adicionalmente, se definen los siguientes puntos de espera para la salida del Carta en las diferentes pistas- configuraciones de LEBL:
El proceso a aplicar en las salidas VFR del carta es el siguiente:
- CLD: proporciona y colaciona la autorización ATC al Carto.
- CLD: avisa a GND con la 5/U aprobada.
- GND: avisa a LCL con TAX aprobada. Rueda el carta al punto de espera apropiado.
- LCL: salida del carta con hueco
5.18 Modo de Operación Arribadas/Despegues LEBL para aeronaves no equipadas RNAV1
NOMENCLATURA:
- Para los procedimientos ODP (salidas de contingencia) "LEBL1x" donde "x" es una letra distinta para cada pista.
- Para los procedimientos de arribada, se utilizarán los códigos "ARBLxxx" donde "xx" son los 2 dígitos del designador de pista más el descriptor "L" o "R".
Quedan incluidos en EuroScope los siguientes procedimientos de salida de contingencia (ODP) y de arribada ficticios (AR), uno para cada pista de LEBL.
ARRIBADAS A LEBL NO RNAV 1
En condiciones normales las arribadas a LEBL serán autorizadas a la STAR propuesta por EuroScope. Cuando un piloto notifique que no puede volar la STAR autorizada por no tener aprobación RNAV 1, se procederá de la siguiente manera:
- Se dará al tráfico autorización límite el punto de inicio de la STAR asignada por el sistema.
- Se notificará al tráfico que recibirá vectores después del primer punto de la STAR asignada.
- Se modificará el último punto de la ruta del PV y en el campo text se escribirá "ARBLxxx" (por ejemplo, ARMD32L).
- Se informará al TMA, por parte de RUTA, sobre la no capacidad RNAV 1 de esa aeronave.
DESPEGUES DE LEBL NO RNAV 1
En condiciones normales, los despegues de LEBL serán autorizados por la torre a una SID publicada en AIP.
Cuando el piloto notifique que no puedo volar esa SID por no tener capacidad RNAV 1, LEBL asignará la SID de contingencia correspondiente publicada en AIP para la pista de despegue correspondiente. En este caso LEBL modificará la ruta en EuroScope, que tendrá la SID LEBL1x, adecuada, seguida de una ruta ficticia hasta enlazar con la ruta PV. LEBL informará al TMA sobre la no capacidad RNAV 1 de esta aeronave.
6. Coordinaciones
6. 1. Con dependencias ATS colaterales
Los procedimientos de coordinación entre APP y TWR serán establecidos a requerimiento por las dos dependencias.
6. 2. Civil/militar
Será de materia de coordinación puntual entre ATC y el tráfico militar que se encuentren en LEBL AD.
6. 3. Con otros organismos de prestación de Servicios ATS
LEBL trata con los siguientes operadores:
- LECB-LEBL y COPTERING.
- LECB-LEBL y Hospital de Bellvitge.
- LECB-LEBL y Helipuerto FIRA 2000.
- LECB-LEBL y Misión de Policía y Aduana del Departament de Interior de la Generalitat de Catalunya.
- LECB-LEBL y Helipuerto de Autoridad Portuaria de Barcelona.
Log de versiones
1513609 - Redacción inicial (16/02/2026).
























